《骆驼祥子》,是中考书目之一(ง •_•)ง ,给大家分享一下它的思维导,让我们用思维导图剖析这个车夫的悲剧。
没有复杂的人物关系,也逃不开悲剧人生
相对于之前聊过的四大名著,《骆驼祥子》的人物关系非常简单。围绕在主角祥子身边的来来去去就那几个人罢了,但是简单的人物关系并不代表拥有轻松的人生旅程。以下思维导图清晰的梳理了全书主要人物关系,贯穿祥子人生的主要关系即夫妻关系、主雇关系、同行(车夫)/同事(仆从)关系。

单从以上的社会关系来看,祥子的人生几乎被工作灌满,一个飘摇于艰难生活中的车夫,只能在夹缝中获得一点点希望,而这个希望越来越渺茫。谁是他无助的出口?谁是他灵魂的港湾?谁是他生活的明灯?仅仅从社会关系来看,祥子这一角色的悲剧与孤独不难推测。
“更让他难过的是没地方去诉诉委屈。他没有父母兄弟,没有朋友。平日,他觉得自己是头顶着天,脚踩着地,无牵无挂的一条好汉。现在,他才明白过来,悔悟过来,人是不能独自活着的。”
祥子的生活起伏与性格变化
从开头到结尾,祥子这一形象有其明显变化,每一重变化也都有迹可循。出场时满怀希望结尾时希望破灭,三起三落耗尽心力,最后成为生活的囚徒。
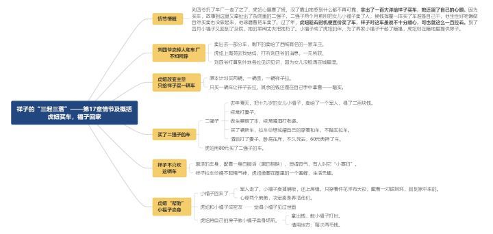
①一起一落

此时的祥子年轻力壮、善良纯朴,辛苦攒钱有了自己的新车,“他从早到晚,由东到西,由南到北,像被人家抽着转的陀螺。”即使是陀螺,但是他自得其乐,辛苦但不麻木。
为了多赚一点祥子冒险拉车,结果被拉去充军,因而与宝贵的车生活的希望“失散”。祥子历经第一次的起落,但仍怀抱热忱。
②二起二落
祥子用骆驼换了大洋,重新捡起希望走向明天。他来到刘四爷的车厂,准备继续拉车继续攒钱买车,并在车厂遇到虎妞这个影响其一生的女性。先后跟随几个雇主,在遇到曹先生时似乎迎来转机。

在以为美好生活有望到来时,所有积蓄被全部勒索。回到原点的祥子又来到刘四爷的车厂,并稀里糊涂与虎妞步入婚姻生活,一切都在与祥子自己对美好生活的设想都背道而驰。“拉车”是他的救命稻草。

③三起三落
虎妞为祥子买了车,虽然不是自己买的车,虽然不是新车,但好歹祥子又有车了,又可以拉车了。拉车是一种“安全感”,这是他想做的事能做的事,这是通向理想生活的“唯一”道路。

虎妞怀孕却未能顺利生产,一尸两命。祥子自己也病痛缠身,卖车葬妻,苦难快要将其吞噬,小福子的离世将其彻底击垮。躲不开的厄运让努力成为没有必要。
“当初咱倒要强过呢,有一钉点好处没有?”这句话没人能够驳倒,没人能把它解释开;那么,谁能拦着祥子不往低处去呢

祥子的悲剧并非个人的悲剧,也许是时代的悲剧,他仅仅是缩影之一。我们知道“人的本质在其现实性上是一切社会关系的总和”。个人无法孤立存在于现实社会,而是基于某种需求存在于某种关系中,在这一关系下进行实践活动,在实践过程中逐渐形成独特自我,“祥子成为祥子”是所处环境日渐造就。
想要理解一个现实的人理解真实的祥子就不能将其看做孤立的个体。眼看一个人深陷困境,旁观者有资格劝导当事人努力吗?一个人逐渐堕落是整体环境影响,同理推动其爬升也需要社会关系、生活环境的支持。祥子有个人局限,书中的每个角色都有其局限,但这些局限放诸在不同环境下也许会有完全不同的人生。
以上导图源文件皆可在MindMaster导图社区搜索查看,也可以尝试自己绘制哦,印象更深刻
(๑・`◡´・๑) 。

当小M再回想《骆驼祥子》时,不自觉联想起《被嫌弃的松子的一生》。以旁观者角度看,他(她)们的悲剧也许是因为偏执、因为做错选择、因为思维局限、因为惰性所以走下坡路比走上坡路更容易等各种原因。不过他们在倒下前都曾一而再再而三的抗争过,只是在希望与勇气用尽之后,向上走的动力在哪里?毕竟不是谁都是福贵,而福贵也并非生活在他们的时空里。
最后再附上常考点思维导图,完整可编辑导图可前往MindMaster导图社区搜索查看。

(๑・`◡´・๑)
最后
以上就是英勇万宝路最近收集整理的关于悲剧人生骆驼祥子思维导图版的全部内容,更多相关悲剧人生骆驼祥子思维导图版内容请搜索靠谱客的其他文章。
发表评论 取消回复