一、实操演示-红外通信
1、图文详细

动态数码管硬件电路


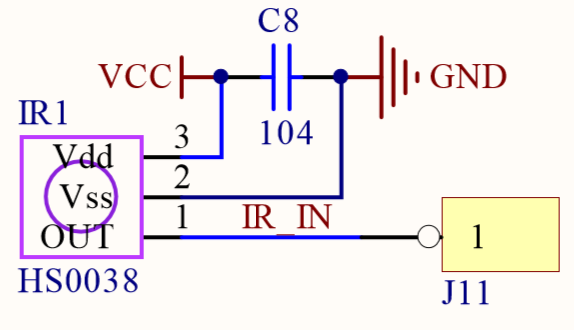
红外通信硬件电路

2、连接方式:
J22引脚连接到J6引脚.
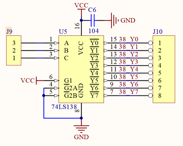
J25的第6、5、4号引脚分别连接到J9的第3、2、1号引脚,即P22、P23、P24连接J9(A)、J9(B)、J9(C)。
P32连接J11。
下载程序后,观察现象。
二、实操演示-AD模数转换(光敏电阻)
1、图文详细

动态数码管硬件电路


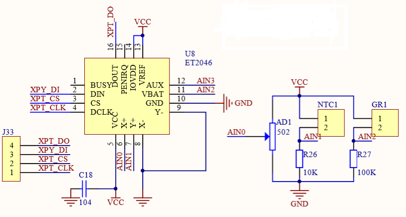
ADC硬件电路

2、连接方式:
J22引脚连接到J6引脚.
J25的第6、5、4号引脚分别连接到J9的第3、2、1号引脚,即P22、P23、P24连接J9(A)、J9(B)、J9(C)。
J29连接J33,即 P34连接DI,P35连接CS,P36连接CL,P37连接DO。
下载程序后,观察现象。
三、实操演示-DA数模转换(呼吸灯)
1、图文详细

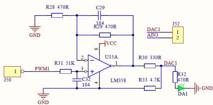
DA数模转换硬件电路

2、连接方式:
P21连接J50(PWM)
下载程序后,观察现象。
附:工程代码获取
途径一:公众号后台回复"51单片机实训代码"。
途径二:向任课老师索取。

注明:部分资料来源于网络,如有侵权,请立即告知,将立刻删除该内容!
最后
以上就是霸气手机最近收集整理的关于51单片机ad电压采集实验_51单片机之红外通信、AD/DA转换的全部内容,更多相关51单片机ad电压采集实验_51单片机之红外通信、AD/DA转换内容请搜索靠谱客的其他文章。
本图文内容来源于网友提供,作为学习参考使用,或来自网络收集整理,版权属于原作者所有。
发表评论 取消回复