本文章可能只适合软件工程专业对于计算机硬件基础。对于专业数电的朋友可能就是小巫见大巫了,笔者才疏学浅,仅供本专业基础课程同学的参考,如有错误希望大佬斧正!
先来看下下面这道题:
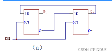
试画出图(a)所示电路中触发器输出Q1、Q2端的波形,CLK的波形如图(b)所示。(设Q初始状态为0)

这道题从图中可以看出是两个D触发器
所以第一步是需要些D触发器的基础知识:
特征方程:Q^(n+1) = D
状态转换:
-------------------------
D Q^(n+1)
-------------------------
0 0
-------------------------
1 1
-------------------------
1.标记连接:1. 
看一下图中标红的连接不难得出:
D1 = Q2
D2 = /Q1
再结合特征方程易得:
Q1^(n+1) = D1 = Q2
Q2^(n+1) = D2 = /Q1
通过上边得出的结论就可以来画图了:
本图连接时钟后每到时钟信号0->1时触发器出发所以先将触发点标出,初始状态Q1=Q2=0

下来分别将上边推导出来的公式带入即可:

再看一个例子:
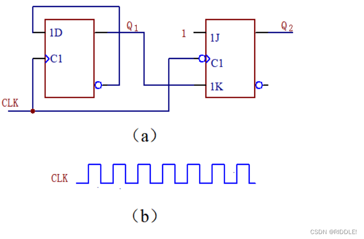
试画出图(a)所示电路中触发器输出Q1、Q2端的波形,CLK的波形如图(b)所示。(设Q初始状态为0)

1.标记连接
这个电路有个不同之处在时钟信号上,D触发器的信号是CLK但是J-K触发器的是/CLK,这意味着J-K触发器会在1->0时触发。
2.基础知识:
D触发器就跳过了,上边有
J-K触发器:
特征方程:Q^(n+1) = J/Qn+/KQn
状态转换:
-------------------------------
J K Q^(n+1)
-------------------------------
0 0 Q^n
-------------------------------
0 1 0
-------------------------------
1 0 1
-------------------------------
1 1 /Q^n
3.分析连接:
D1 = /Q1
K2= Q1
J2 = 1
4.结合特征方程推断:
Q1^(n+1) = D1 = /Q1
Q2^(n+1) = /Q2+/Q1Q2
5.标记触发点,橙色为Q1触发,紫色为Q2触发:

6.带入公式画图,与1题同理。
略.........................
最后
以上就是雪白小蝴蝶最近收集整理的关于硬件基础-时序逻辑电路-触发器画波形图问题解析的全部内容,更多相关硬件基础-时序逻辑电路-触发器画波形图问题解析内容请搜索靠谱客的其他文章。
发表评论 取消回复