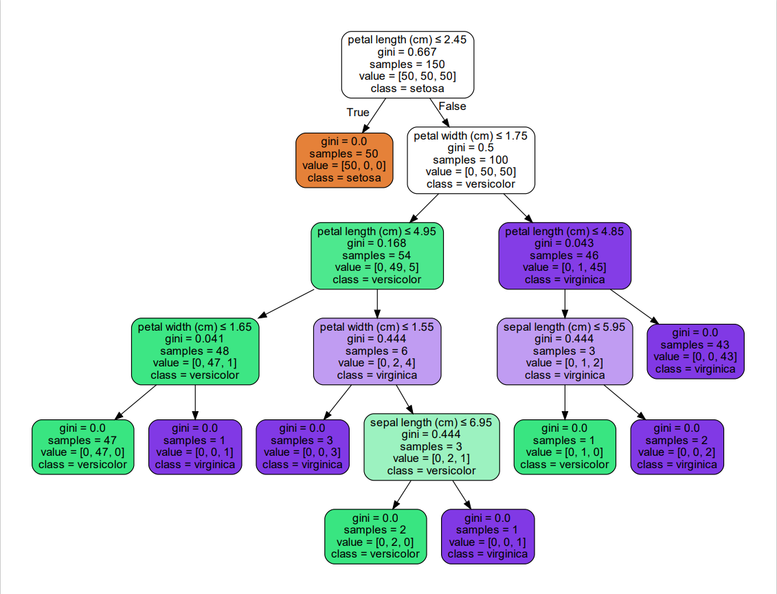
我们以iris为例:
from sklearn import tree
from sklearn.datasets import load_iris
iris = load_iris()
clf = tree.DecisionTreeClassifier()
生成如下决策树:

第一步:去官网下载graphviz
建议安装到 自己的anaconda下的 Libsite-packages 里面去
下载连接:Download | Graphviz

第二步:改名字
比如我刚刚安装到了自己的anaconda下的 Libsite-packages 里面,文件名默认是大写的Graphviz,为了方便,我们改为graphviz。
第三步:配置环境变量
在系统、用户环境变量中添加路径:C:Anaconda01Libsite-packagesgraphvizbin
当然如果你在安装时把那个添加环境变量打勾了就不用管了。

第三步:在对应的python环境下下载graphviz
pip install graphviz
此时,C:Anaconda01Libsite-packagesgraphviz 这个文件发生变化了,里面多了些python文件。
第四步:简单演示
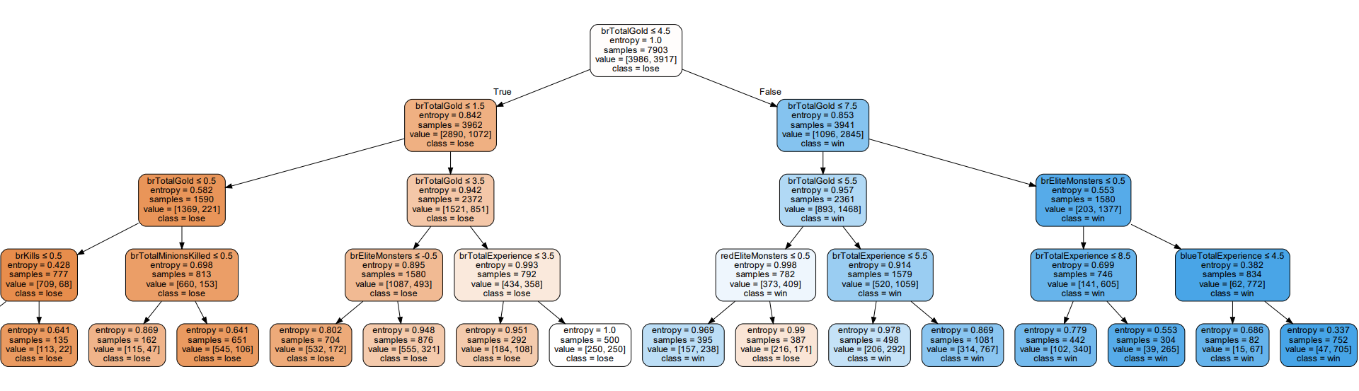
以一组英雄联盟胜负数据为例:连接这里有
from sklearn import tree
from graphviz import sources
DT = tree.DecisionTreeClassifier(criterion='entropy',max_depth=4,min_samples_split=500)
DT = DT.fit(x_train,y_train)
# export_graphviz 还支持各种美化,包括通过他们的类着色节点(或回归值),
# 如果需要,还能使用显式变量和类名。Jupyter notebook也可以自动内联式渲染这些绘制节点:
dot_data = tree.export_graphviz(DT, out_file=None, feature_names=feature_names, class_names=['lose','win'], filled=True, rounded=True, special_characters=True)
graph = sources.Source(dot_data)
graph.render("DT") # 保存成pdf
graph

可以看到,左边蓝色方都输了,右边都赢了,中间有输有赢。
此外 graphviz 还有多种用法,可以自己设置节点等,感兴趣的可以自己进行查阅。
最后
以上就是懦弱便当最近收集整理的关于决策树可视化-graphviz安装的全部内容,更多相关决策树可视化-graphviz安装内容请搜索靠谱客的其他文章。
本图文内容来源于网友提供,作为学习参考使用,或来自网络收集整理,版权属于原作者所有。
发表评论 取消回复