





补充考点
- 频率域滤波
- 简述频率域滤波基本步骤。
- 简述高斯低通滤波器不会产生振铃现象的原因。
振铃现象产生的原因在于频率滤波时,过渡带过于陡峭,如理想低通滤波器具有垂直的过渡带,导致频域内的理想低通滤波器变换到空域中的形式接近sinc函数,在中心旁边有许多波瓣,会引起能量不集中,出现过冲现象,导致振铃效应;而高斯低通滤波器变换到空间域中的形式还是高斯函数,不存在周围的波瓣,所以不会引起振铃效应。
- 图像复原与重建
- 针对高斯噪声,提出两种滤波器对其进行滤波处理。
- 几何均值滤波器:
- 逆谐波均值滤波器:
- 请提出一种自适应中值滤波器,以处理较大密度的冲击噪声并保留更多细节。
进程A:检测中间灰度值Zmed是否是一个脉冲噪声
计算A1=Zmed-Zmin,A2=Zmed-Zmax
若A1>0,A2<0,转到进程B(此时中间灰度值不是脉冲噪声)
否则增大窗口尺寸,若尺寸小于最大尺寸,重复进程A
否则输出Zmed(没有办法找到非脉冲噪声点了)
进程B:检测处理中心位置处是否是一个脉冲噪声
计算B1=Zxy-Zmin,B2=Zxy-Zmax
若B1>0,B2<0,输出Zxy(Zxy不是一个脉冲噪声,不改变中间灰度级,保留更多细节)
否则输出Zmed(此时Zxy是一个脉冲噪声,用中间值代替脉冲噪声)
- 简述维纳滤波的基本原理。
维纳滤波将图像和噪声视为随机变量,目标是求未污染图像f的一个估计f^,使他们之间的均方误差最小,维纳滤波是逆滤波的改进形式。维纳滤波的公式由下式给出:
维纳滤波要求知道未退化图像和噪声的功率谱;当噪声为零时,维纳滤波退化为逆滤波;当噪声未知或无法估计时,用常数k代替Sn/Sf。
- 彩色图像处理
- 简述基于彩色图像如何进行图像分割。
- 基于HSI空间进行分割:基于色调分量H进行分割,饱和度分量S作为掩模图像以提取感兴趣的区域,不使用与
颜色无关的亮度分量I。
- 基于RGB空间进行分割:根据距离度量D0在RGB空间中将RGB空间分割成为两个区域,一个区域为D<D0,另一
个区域为D>D0,对两个区域指定不同的颜色,便完成了RGB空间的二值化分割。
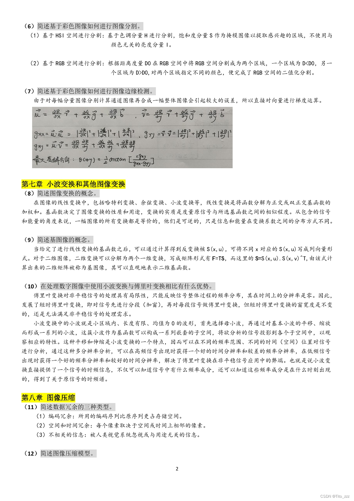
- 简述基于彩色图像如何进行图像边缘检测。
由于对每幅分量图像分别计算通道图像再合成一幅整体图像会引起较大的误差,所以直接对向量进行梯度运算。
- 小波变换和其他图像变换
- 简述图像变换的概念。
在图像的线性变换中,包括哈特利变换、余弦变换、小波变换等,线性变换是将函数分解为正交或双正交基函数的加权和。基函数决定了图像变换的性质和用途,变换的实质是度量原信号与所选基函数之间的相似程度。从包含的信号和能量的角度来说,一幅图像的所有变换都是等价的,他们是可逆的,只是信息和能量在变换系数之间的分布方式不同。
- 简述基图像的概念。
当给定了进行线性变换的基函数之后,可以通过计算得到反变换核S(x,u),可将不同x对应的S(x,u)写成列向量形式。对于二维图像,二维变换可以分解为两个一维变换,写成矩阵形式有F=TS,而这里的S=S(x,u).S(x,v)^T,由该式计算出来的二维矩阵被称为基图像,其可以直观地表示二维基函数。
- 在处理数字图像中使用小波变换与傅里叶变换相比有什么优势。
傅里叶变换对非平稳信号的处理具有局限性,只能反映信号整体过程的频率分布,其在时间上的分辨率是零。因此,发展了短时傅里叶变换,即对信号先进行分段(加窗),再对每段信号做傅里叶变换,但短时傅里叶变换的窗宽度是不变的,还是无法满足非平稳信号的处理需求。
小波变换中的小波就是小区域内、长度有限、均值为0的波形,首先选择母小波,再通过对基本小波的平移、缩放而形成一系列的小波,这簇小波作为基函数可以构成一系列嵌套的子空间,将欲分析的信号投影到各个子空间中,以观察相应的特性。这种平移和伸缩是小波变换的一个特点,因而可以在不同的频率范围、不同的时间(空间)位置对信号进行分析,通过这种多分辨率分析,可以在高频信号出现时获得一个好的时间分辨率和较差的频率分辨率,在低频信号出现时获得一个好的频率分辨率和较好的时间分辨率,解决了傅里叶变换在非平稳信号应用中的弊端。也就是说小波变换直接提供了一个信号的时频信息,不仅可以知道信号中有什么频率成分,还可以知道这些频率成分是在什么时刻出现的,得到了关于原信号的时频谱。
- 图像压缩
- 简述数据冗余的三种类型。
- 编码冗余:所用的编码序列比原序列更占存储空间。
- 空间和时间冗余:每个像素取决于空间或时间上相邻的像素。
- 不相关的信息:被人类视觉系统忽视或与用途无关的信息。
- 简述图像压缩模型。
- 简述霍夫曼编码的基本思想,并求一信源的霍夫曼编码,及其平均码长和编码效率。
霍夫曼编码属于可变字长编码的一种,根据字符出现的概率来构造平均长短最短的码字,主要目的是根据使用频率来最大化节省编码的存储空间。其基本编码过程如下:将概率最低的符号合并成一个符号,直到只剩两个简化信源;从最简信源出发,逐个编码,直到返回原信源。
平均码长:对应概率 x 码长
编码效率:信息熵 / 平均码长
压缩率:原码长 / 平均码长 (原码长:对于有6个符号的信源,对每个符号要用3位二进制来编码,原码长为3)
冗余度:1 - 1 / 压缩率
- 简述算术编码的基本思想,并求一信源的算术编码。
算术编码只为整个信源符号序列分配一个算术序列,信源符号与码字之间不存在一一对应的关系。
- 简述LZW编码的基本思想。
LZW编码不仅能解决编码冗余问题,还能解决空间冗余的问题。其基本思想是:读取字符串时,不断的将单字符组合成复合字符,以此来扩充字典,当下次再遇到时,可用字典里的码字直接表示。
- 简述块变换编码的基本思想。
块变换编码将图像分成大小相等且不重叠的多个小块,采用二维变换单独处理这些小块,映射为一组变换系数,然后对这些系数进行量化和编码。二维变换可以选用离散傅里叶、离散余弦、沃尔什—哈达玛等变换。
- 简述预测编码的基本思想。
预测编码通过消除紧邻像素的(空间或时间)冗余来实现,即只提取每个像素中的新信息并对新信息进行编码。而像素的新信息由像素的实际值与预测值的差来计算。
- 简述小波编码的基本思想。
由于对图像像素去相关之后的变换系数编码比对原图像像素直接编码更有效,所以先对图像进行二维小波变换,将得到的小波变换系数进行量化后编码,得到压缩图像。
- 形态学图像处理
- 简述使用击中或不击中变换在图像A中到指定图像B的基本步骤。
击中或不击中变换原理:
基于腐蚀运算的一个特性:腐蚀的过程相当于对结构元素的位置作标记的过程。既然腐蚀的过程相当于对可以填入结构元素的位置作标记的过程,可以利用腐蚀来确定目标的位置。进行目标检测,既要检测到目标的内部,也要检测到外部,即在一次运算中可以同时捕获内外标记。
击中或不击中变换步骤:
首先,建立一个比B大的模板W;使用此模板对图像A进行腐蚀,得到图像假设为Process1;
其次,用B减去W,从而得到V模板(W-B);使用V模板对图像A的补集进行腐蚀,得到图像假设为Process2;
然后,Process1与Process2取交集;得到的结果就是B的位置。这里的位置可能不是B的中心位置,要视W-B时对齐的位置而异;
(其实很简单,两次腐蚀,然后交集,结果就出来了)
第十一章 图像模式分类
- 简述尺度不变特征变换的基本算法。
- 构建尺度空间
- 得到初始关键点
- 提高关键点位置精度
- 删除不适合的关键点
- 计算关键点方向
- 计算关键点描述子
第十二章 图像模式分类
- 简述模式和模式类以及基本的图像模式分类方法。
模式:特征的一种空间排列,模式可分为定量模式—由模式向量构成,和结构模式—由符号组成
模式类:具有某些公共性质的一组模式
基本图像模式分类方法:
- 基于原型的分类:将一个未知模式与一组原型模式相比较,并将一个原型类赋予这个未知的模式。目的是让特
征变得独特且易于检测。 例.最小距离分类器、匹配形状数、串匹配。
- 最优(贝叶斯)统计分类器:通过调整选择参数得到统计意义上的最优分类性能。
- 神经网络方法:用神经网络进行模式分类,可以直接处理数字图像。
- 简述使用反向传播训练深度神经网络的的基本思想和基本过程。
一个神经网络完全尤其权重、偏置和激活函数定义。训练一个神经网络就是用一组或多组训练模式来估计这些参数。
反向传播训练深度神经网络的基本思想:从输出层反向对每层的激活函数链式求导
反向传播训练深度神经网络的四个基本步骤:
- 输入模式向量
- 正向传播网络,对训练集的所有模式进行分类并确定误差
- 反正传播,由网络反馈输出误差,计算更新参数
- 更新网络中的权重和偏置
- 简述深度卷积神经网络(CNN)和全连接神经网络的区别。
深度卷积神经网络与全连接神经网络的区别在于三点:
- 输入的数据格式:CNN直接接收数字图像(二维阵列),而全连接神经网络只能接收向量形式的数据。
- 各层连接方式:CNN各上一层的输出通过空间卷积之后输出到下一层,而全连接神经网络每个节点的输出与下
一层所有的节点的输入相连。
- 传输方式:CNN在每层之间的数据传输时,二维阵列会被子取样,以降低对输入中平移变换的敏感度,而全连
接神经网络的数据包含了所有的数据。
- 简述深度卷积神经网络(CNN)的基本原理。
CNN中邻域处理的方式是空间卷积,这些邻域称为感受野。对每个邻域的空间卷积结果看作一个神经元的输出,然后加上一个偏置后并通过激活函数来传递结果。在完成特征映射后,进行池化操作,也就是子取样,以降低数据量,并降低对输入中平移变化的敏感度。最后,将CNN的最后一个池化层的值输入一个全连接神经网络进行分类。
最后
以上就是个性戒指最近收集整理的关于电子科技大学830数字图像处理补充题目的全部内容,更多相关电子科技大学830数字图像处理补充题目内容请搜索靠谱客的其他文章。
发表评论 取消回复