电源技术博大精深,应用领域也是非常广泛,从工业、汽车到光伏和医疗等都可以看到它的身影。一个完整的系统需要很多模块组合起来,其中电源模块是最关键的一部分。对于工程师们而言,电源模块发热是经常遇到的难题,本文带大家来认识下电源模块发热的原因及对应的预防措施。
一、电源模块发热的4个常见原因
电源模块发热问题会严重危害模块的可靠性,使产品的失效率将呈指数规律增加。高温会导致电解电容的寿命降低、变压器漆包线的绝缘特性降低、晶体管损坏、材料热老化、低熔点焊缝开裂、焊点脱落、器件之间的机械应力增大等现象。危害如此之大,所以在实际设计中,尽可能要避免电源模块发热严重导致整个系统损坏。
1. 应用场景错误

线性电源中常用的是LDO稳压器,其特点是线性调整,输出电压波动小,外围器件少,成本低,适合负载较小,对电压精度要求高的应用场景。
但是其天生的弊端是靠能量消耗的方式来进行降压,所以输出电流一般不会太高。可以简单理解为LDO线性稳压器是具有一定的内部阻抗,电流经过时,将一部分能量消耗掉了,流经的电流越大,消耗的能量就越多,LDO稳压器的发热量就越大。
所以如果将LDO使用在负载电流过大的场景中,发热量就会非常之大。
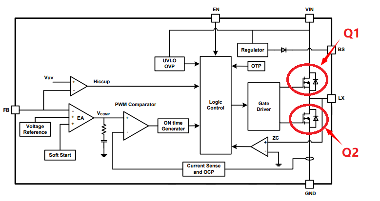
2. 效率太低
在DCDC开关电压调整器中,核心的关键是在内部集成的两个开关管Q1和Q2,这两个开关的品质决定了整个DCDC电压调整器的效率,市面上大部分DCDC电压调整器的效率可以达到90%以上,当你如果选用效率过低的时,多余的能量还是以热能的形式消耗了,主要是Q1和Q2的内阻消耗电流。

3.负载电流过高
有人的地方就有江湖,同样,有电流存在的地方就有发热。
通常所有的电源模块都规定了额定输出电流参数,这是对应电源调整芯片或者电源模块额定允许的最大电流值,如果超出此额定电流后,不一定会立马损坏,因为不管是电源芯片自身,还是设计好的电源模块,都有对应的散热措施。
但如果负载电流超出额定值,那么意味着也就超出原本的散热方案,所以过高的热量会导致电源芯片或电源模块损坏。在实际设计中,电源模块的散热好坏与PCB的布局及有效覆铜面积有很大关系,而这一点在设计定型时就已确定了其能够承受的热量,所以不要让电源超负荷工作。
通常我们推荐按照负载最大工作电流值的80%进行降额设计选型。比如负载最大需求1A电流,那么推荐使用至少能稳定持续提供1.25A输出的电源芯片或电源模块。

DCDC电源模块PCB设计图
4.环境温度过高
任何电子元器件都有其标称的工作使用温度范围,比如普通消费类元器件的推荐工作温度范围0°C-70°C,做成电子产品后根据所使用的各个元器件的的耐温及产品自身散热情况,通常定义产品使用的环境温度0°C-40°C。
这里有个恶性循环,任何元器件的效率或者性能都会随着温度的升高而下降,所以一旦由于工作温度高导致电源模块效率下降,那么效率下降后电源模块自身发热就会加剧,从而导致整体热量进步一增加,从而进入死循环,最终可能导致整个电源系统失效。
二、所以如何才能正确的选用电源呢?
7招教会你:
① 明确自己的应用需求;
② 选用合适额定参数,比如输入电压范围、输出电压范围、输出电流等。
③ 选择效率高的,通常需要选择效率在90%以上。
④ 确认所选电源模块是否采用高质模块量元器件。
⑤ 确认电源模块或者电源IC是否具有过热,过载保护功能。
⑥ 电源模块的电路板是否涂有三防漆;
⑦ 电源模块有CE、UL认证、ROHS认证。
最后
以上就是可耐朋友最近收集整理的关于【电源干货】你的电源模块选对了吗?7招教会你!的全部内容,更多相关【电源干货】你内容请搜索靠谱客的其他文章。
发表评论 取消回复