一、概述
在前面介绍了两款楼道灯人体红外感应电路,发现供电模式对于人体安全存在不利的情况,主要是市电输入与系统IC供电未做隔离处理,本文简单介绍下以高频变压器做为电源输入输出隔离的方案。
二、电路和原理
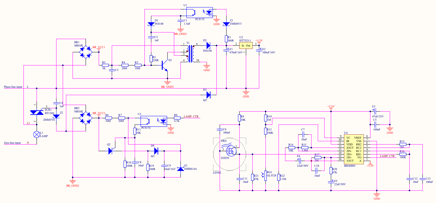
下图是楼道灯人体红外感应电路(半隔离式)整体电路,主要增改系统电源和可控硅控制部分电路,系统电源改为反激式开关电源,可控硅改光耦隔离控制,这样市电就与系统IC电源隔离了。

大概原理如下,可控硅SCR1未导通时,灯泡L1不点亮,市电220V电压基本施加在它上且SCR1本身有0.5mA以内的漏电流,这是能提供给反激式开关电源最大的输入功率。反激式开关电源由桥堆BR1、开关管Q1、高频变压器和反馈电路等构成,为系统提供电压。反激式开关电源大概原理就是利用开关管按一定周期开关,使高频变压器初始线圈产生正弦波,由于电感互感原理,会在变压器次级也同样产生正弦波,但它是非对称性;当输出电压升高或者降低通过负反馈电路调节开关周期的占空比,以达到稳定输出作用。
当BIS0001的PIN2输出为低电平时,光耦U3三极管端CE不导通,单向可控硅Q2也不导通致使双向可控硅SCR1也不导通,灯泡处于熄灭状态。当PIN2输出为高电平时,光耦U3三极管端CE导通,单向可控硅Q2导通致使导通致使双向可控硅SCR1也导通,此时灯泡被点亮。当双向可控硅SCR1导通时,它两端的电压接近于0V,反激式开关电源输入便没有电压会失效,不再提供电压给后续系统。此时电源将由D3提供,D3阳极接稳压管稳压5.6V经输出将近有5V电压。发现当反激式开关电源失效后,市电220V经整流降压后由D3向系统IC供电,此时便不隔离了,这不就是半隔离吗。
下载地址:
https://github.com/chengzidun/blog.git
最后
以上就是烂漫美女最近收集整理的关于楼道灯人体红外感应电路(半隔离式)的全部内容,更多相关楼道灯人体红外感应电路(半隔离式)内容请搜索靠谱客的其他文章。
发表评论 取消回复