关键词:蓝牙blueZ A2DP、SINK、sink_connect、sink_disconnect、sink_suspend、sink_resume、sink_is_connected、sink_get_properties、AUDIO、DBUS
版本:基于android4.2之前版本 bluez
内核:linux/linux3.08
系统:android/android4.1.3.4
作者:xubin341719(欢迎转载,请注明作者,请尊重版权谢谢)
欢迎指正错误,共同学习、共同进步!!
参考网站:
http://blog.csdn.net/u011960402/article/details/17216563
http://www.cnblogs.com/fityme/archive/2013/04/13/3019471.html socket相关
http://hi.baidu.com/wwwkljoel/item/a35e5745d14e02e6bcf45170 setsockopt
Android bluetooth介绍(一):基本概念及硬件接口
Android bluetooth介绍(二): android 蓝牙代码架构及其uart 到rfcomm流程
Android bluetooth介绍(三): 蓝牙扫描(scan)设备分析
Android bluetooth介绍(四): a2dp connect流程分析
一、蓝牙扫描常用的方法:
蓝牙扫描的可以通过两种途径实现:命令行hciitool扫描;Android界面触发,通过JNI、DUBS下发命令。
1、 命令行hciitool扫描(这部分通过Linux命令操作,跟android没有关系)
通过bluez的tool发送扫描命令,如:hcitoool scan
adb shell 下#hcitool scan扫描结果
Hcitool扫描逻辑如下所示:
2、Android界面触发,通过JNI、DUBS下发命令:通过android界面点击搜索设备

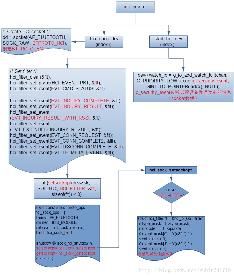
应用扫描触发逻辑流程:自上而下三种颜色,分别代表应用部分、JNI部分、linux blueZ部分。
二、Hcitool触发逻辑分析
1、hcitool这部分代码比较简单,实现函数
idh.codeexternalbluetoothblueztoolshcitool.c代码大致流程如下:

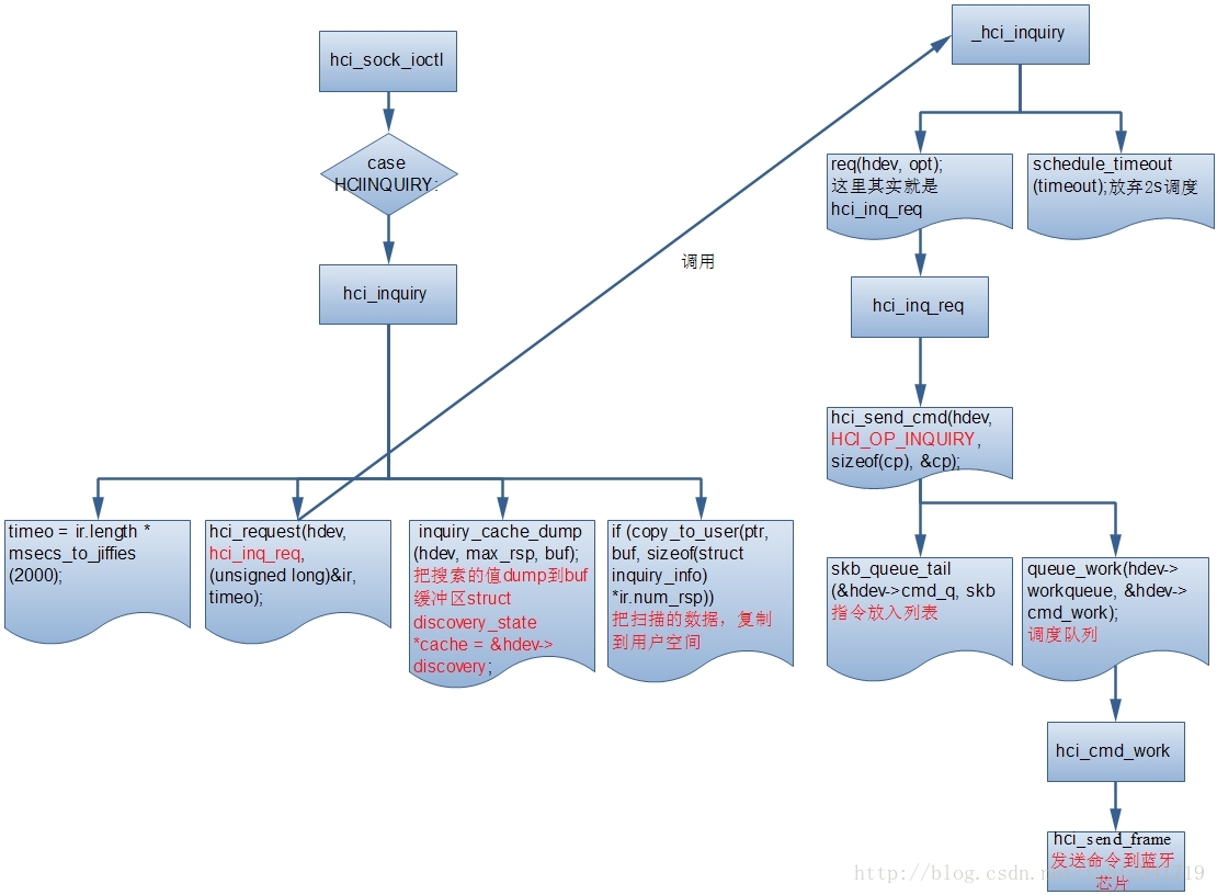
通过所带的参数,找到cmd_scan,进入hci_inquriy。这个函数中创建一个BTPROTO_HCI的socket,通过ioctlHCINQUIRY向内核读取数据,保存返回信息。
2、内核层逻辑:
当然IOCTL只是其中一项。
idh.codekernelnetbluetooth hci_sock.c
static const struct proto_ops hci_sock_ops = {
…………
.ioctl = hci_sock_ioctl,
.poll = datagram_poll,
.listen = sock_no_listen,
…………
};
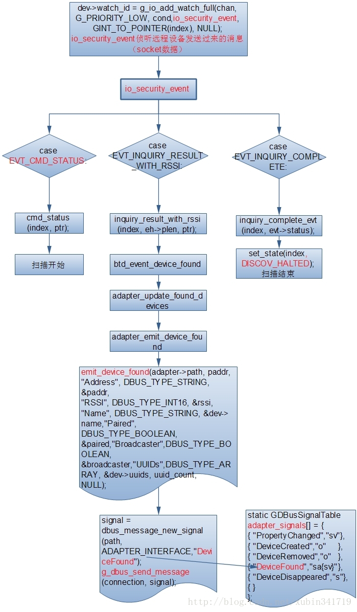
它的流程就是构造查询命令,放入命令队列,调度队列来发送命令,其中hci_send_frame后面会讲解,这里关键是命令的发送和数据的收集是分开的,所以它在里面会放弃2s的调度,以此来等待数据的收集,收集的数据放在hdev->inq_cache里面,我们来看看这个数据是如何取得的,如下图所示:

入口点hci_rx_work前面已经详细分析过了,这里就不说了,它里面会根据不同的事件类型做不同的处理,通常情况下,扫描都是带信号强度的扫描,所以走的hci_inquiry_result_with_rssi_evt路线,还有其它几种扫描方式,比如:HCI_EV_INQUIRY_RESULT,HCI_EV_EXTENDED_INQUIRY_RESULT等,处理逻辑都差不多的,里面会hci_inquiry_cache_update来把结果放到hdev->discovery链表里面去,供后面的查询;比如前面调用的inquiry_cache_dump函数就可以从这个链表里面把数据取出来,然后copy到用户层;
三、Android界面触发,通过JNI、DUBS下发命令
整体流程如下所示:
(一)、应用部分:
1、 idh.codepackagesappsSettingssrccomandroidsettingsbluetoothDeviceListPreferenceFragment.java
@Override
public boolean onPreferenceTreeClick(PreferenceScreen preferenceScreen,
Preference preference) {
…………
mLocalAdapter.startScanning(true);
return true;
}
2、 idh.codepackagesappsSettingssrccomandroidsettingsbluetoothLocalBluetoothAdapter.java
private final BluetoothAdapter mAdapter;
void startScanning(boolean force) {
// Only start if we're not already scanning
if (!mAdapter.isDiscovering()) {
if (!force) {
// Don't scan more than frequently than SCAN_EXPIRATION_MS,
// unless forced
if (mLastScan + SCAN_EXPIRATION_MS > System.currentTimeMillis()) {
return;
}
// If we are playing music, don't scan unless forced.
A2dpProfile a2dp = mProfileManager.getA2dpProfile();
if (a2dp != null && a2dp.isA2dpPlaying()) {
return;
}
}
if (mAdapter.startDiscovery()) {
mLastScan = System.currentTimeMillis();
}
}
}
3、idh.codeframeworksbasecorejavaandroidbluetoothBluetoothAdapter.java
public boolean startDiscovery() {
if (getState() != STATE_ON) return false;
try {
return mService.startDiscovery();
} catch (RemoteException e) {Log.e(TAG, "", e);}
return false;
}
4、JNI函数的调用idh.codeframeworksbasecorejavaandroidserverBluetoothService.java
private native boolean startDiscoveryNative();//Native函数声明
public class BluetoothService extends IBluetooth.Stub {
private static final String TAG = "BluetoothService";
private static final boolean DBG = true;
…………
public synchronized boolean startDiscovery() {
mContext.enforceCallingOrSelfPermission(BLUETOOTH_ADMIN_PERM,
"Need BLUETOOTH_ADMIN permission");
if (!isEnabledInternal()) return false;
return startDiscoveryNative();
}
………………
}
(二)、JNI部分:
1、android_server_BluetoothService.cpp中JNI函数的对照表
idh.codeframeworksbasecorejniandroid_server_BluetoothService.cpp
static JNINativeMethod sMethods[] = {
/* name, signature, funcPtr */
………………
{"startDiscoveryNative", "()Z", (void*)startDiscoveryNative},
{"stopDiscoveryNative", "()Z", (void *)stopDiscoveryNative},
…………
}
2、对应Native函数的实现
这里面有个知识点DBUS,这个后面我们单独去讲解
idh.codeframeworksbasecorejniandroid_server_BluetoothService.cpp
#define BLUEZ_DBUS_BASE_IFC "org.bluez"
#define DBUS_ADAPTER_IFACE BLUEZ_DBUS_BASE_IFC ".Adapter"//其实DBUS_ADAPTER_IFACE 也就是 org.bluez.Adapter
static jboolean startDiscoveryNative(JNIEnv *env, jobject object) {
………………
/* Compose the command */
msg = dbus_message_new_method_call(BLUEZ_DBUS_BASE_IFC,
get_adapter_path(env, object),
DBUS_ADAPTER_IFACE, "StartDiscovery");
…………
}
Native函数startDiscoveryNative和字符串StartDiscovery对应。
(三)、DBUS部分
1、DBUS对应方法的实现,这里跟JNI部分比较类似,也是用了函数结构体对应关系。
idh.codeexternalbluetoothbluezsrcadapter.c
#define ADAPTER_INTERFACE "org.bluez.Adapter"
static GDBusMethodTable adapter_methods[] = {
………………
{ "ReleaseSession", "", "", release_session },
{ "StartDiscovery", "", "", adapter_start_discovery },
{ "StopDiscovery", "", "", adapter_stop_discovery,
G_DBUS_METHOD_FLAG_ASYNC},
………………
}
字符StartDiscovery又对应C中的实现函数adapter_start_discovery。
2、adapter_start_discovery的实现
idh.codeexternalbluetoothbluezsrcadapter.c
static DBusMessage *adapter_start_discovery(DBusConnection *conn,
DBusMessage *msg, void *data)
{
…………
err = start_discovery(adapter);
if (err < 0 && err != -EINPROGRESS)
return btd_error_failed(msg, strerror(-err));
done:
req = create_session(adapter, conn, msg, 0,
session_owner_exit);
adapter->disc_sessions = g_slist_append(adapter->disc_sessions, req);
return dbus_message_new_method_return(msg);
}
3、 start_discovery调用
idh.codeexternalbluetoothbluezsrcadapter.c
const struct btd_adapter_ops *adapter_ops = NULL;
static int start_discovery(struct btd_adapter *adapter)
{
…………
pending_remote_name_cancel(adapter);
return adapter_ops->start_discovery(adapter->dev_id);
}
adapter_ops对应结构体btd_adapter_ops中对应函数,如下:上面部分就对应到btd_adapter_ops中的hci_ops结构体。
4、btd_adapter_ops中的hci_ops结构体
idh.codeexternalbluetoothbluezpluginshciops.c
static struct btd_adapter_ops hci_ops = {
…………
.set_powered = hciops_set_powered,
.set_discoverable = hciops_set_discoverable,
.set_pairable = hciops_set_pairable,
.set_limited_discoverable = hciops_set_limited_discoverable,
.start_discovery = hciops_start_discovery,
.stop_discovery = hciops_stop_discovery,
………………
.create_bonding = hciops_create_bonding,
.cancel_bonding = hciops_cancel_bonding,
.read_local_oob_data = hciops_read_local_oob_data,
.add_remote_oob_data = hciops_add_remote_oob_data,
.remove_remote_oob_data = hciops_remove_remote_oob_data,
.set_link_timeout = hciops_set_link_timeout,
.retry_authentication = hciops_retry_authentication,
};
5、hciops_start_discovery函数的实现
idh.codeexternalbluetoothbluezpluginshciops.c
static int hciops_start_discovery(int index)
{
int adapter_type = get_adapter_type(index);
switch (adapter_type) {
case BR_EDR_LE:
return hciops_start_inquiry(index, LENGTH_BR_LE_INQ);
case BR_EDR: //蓝牙芯片为2.1+EDR的
return hciops_start_inquiry(index, LENGTH_BR_INQ);
case LE_ONLY:
return hciops_start_scanning(index, TIMEOUT_LE_SCAN);
default:
return -EINVAL;
}
}
6、hciops_start_inquiry
idh.codeexternalbluetoothbluezpluginshciops.c
static int hciops_start_inquiry(int index, uint8_t length)
{
struct dev_info *dev = &devs[index];
uint8_t lap[3] = { 0x33, 0x8b, 0x9e };
inquiry_cp inq_cp;
DBG("hci%d length %u", index, length);
memset(&inq_cp, 0, sizeof(inq_cp));
memcpy(&inq_cp.lap, lap, 3);
inq_cp.length = length;
inq_cp.num_rsp = 0x00;
if (hci_send_cmd(dev->sk, OGF_LINK_CTL,
OCF_INQUIRY, INQUIRY_CP_SIZE, &inq_cp) < 0)
return -errno;
return 0;
}
7、idh.codeexternalbluetoothbluezlibhci.c
/* HCI functions that require open device
* dd - Device descriptor returned by hci_open_dev. */
dd = socket(AF_BLUETOOTH, SOCK_RAW, BTPROTO_HCI);
int hci_send_cmd(int dd, uint16_t ogf, uint16_t ocf, uint8_t plen, void *param)
{
………………
if (plen) {
iv[2].iov_base = param;
iv[2].iov_len = plen;
ivn = 3;
}
while (writev(dd, iv, ivn) < 0) {//writev这里把数据写到socket里面。
if (errno == EAGAIN || errno == EINTR)
continue;
return -1;
}
return 0;
}
(四)、内核部分:
1、HCI FILTER的设置
HCIsocket的类型为BTPROTO_HCI。上层调用setsockopt的时候,触发了内核的hci_sock_setsockopt函数的执行,在这里面设置了socket的filter特性,包括包类型,包括事件类型;
当上层调用setsockopt(sock, SOL_HCI, HCI_FILTER,&flt, sizeof(flt))时,触发相应的内核路径。
idh.codekernelnetbluetoothhci_sock.c
static const struct proto_ops hci_sock_ops = {
.family = PF_BLUETOOTH,
.owner = THIS_MODULE,
…………
.shutdown = sock_no_shutdown,
.setsockopt = hci_sock_setsockopt,
.getsockopt = hci_sock_getsockopt,
.connect = sock_no_connect,
…………
};
idh.codekernelnetbluetoothhci_sock.c
static int hci_sock_setsockopt(struct socket *sock, int level, int optname, char __user *optval, unsigned int len)
{
………………
case HCI_FILTER:
{
struct hci_filter *f = &hci_pi(sk)->filter;
uf.type_mask = f->type_mask;
uf.opcode = f->opcode;
uf.event_mask[0] = *((u32 *) f->event_mask + 0);
uf.event_mask[1] = *((u32 *) f->event_mask + 1);
}
………………
}
内核这部分就比较统一的数据,通过hci_send_cmd把命令发出去,HCI_FILTER这个地方的处理还没理解,后面补充。
Writev函数通过socket把数据写下去,经过VFS层,调用到内核空间的sendmsg函数。
(五)、EVENT返回状态
Controller收到查询命令后,返回一个命令状态
1、cmd_status
idh.codeexternalbluetoothbluezpluginshciops.c
switch (eh->evt) {
case EVT_CMD_STATUS:
cmd_status(index, ptr);
break;
static inline void cmd_status(int index, void *ptr)
{
evt_cmd_status *evt = ptr;
uint16_t opcode = btohs(evt->opcode);
if (opcode == cmd_opcode_pack(OGF_LINK_CTL, OCF_INQUIRY))//如果是inquriy做特殊处理;
cs_inquiry_evt(index, evt->status);
}
2、cs_inquiry_evt的实现 idh.codeexternalbluetoothbluezpluginshciops.c
static inline void cs_inquiry_evt(int index, uint8_t status)
{
if (status) {//错误信息
error("Inquiry Failed with status 0x%02x", status);
return;
}
set_state(index, DISCOV_INQ);//设置状态为INQ,向上层回复discoverying的property change
}
3、设置不同的DISCOV 状态 idh.codeexternalbluetoothbluezpluginshciops.c
static void set_state(int index, int state)
{
………………
switch (dev->discov_state) {
case DISCOV_HALTED://停止发现;
if (adapter_get_state(adapter) == STATE_SUSPENDED)
return;
if (is_resolvname_enabled() &&
adapter_has_discov_sessions(adapter))
adapter_set_state(adapter, STATE_RESOLVNAME);
else
adapter_set_state(adapter, STATE_IDLE);
break;
case DISCOV_INQ:
case DISCOV_SCAN://扫描发现;
adapter_set_state(adapter, STATE_DISCOV);
break;
}
}
4、设置adapter的状态 idh.codeexternalbluetoothbluezsrcadapter.c
idh.codeexternalbluetoothbluezsrcadapter.c
#define ADAPTER_INTERFACE "org.bluez.Adapter"
void adapter_set_state(struct btd_adapter *adapter, int state)
{
…………
case STATE_DISCOV:
discov_active = TRUE;
//向上层回复discovering的property change
emit_property_changed(connection, path,
ADAPTER_INTERFACE, "Discovering",
DBUS_TYPE_BOOLEAN, &discov_active);
break;
…………
}
emit_property_changed发送PropertyChanged的消息,消息内容为Discovering。通知上层BluetoothEventLoop进行Discovering。
5、emit_property_changed发送Discovering消息的实现 idh.codeexternalbluetoothbluezsrcdbus-common.c
这部分涉及到DBUS内容
dbus_bool_t emit_property_changed(DBusConnection *conn,
const char *path,
const char *interface,
const char *name,
int type, void *value)
{
DBusMessage *signal;
DBusMessageIter iter;
signal = dbus_message_new_signal(path, interface, "PropertyChanged"); // 创建消息对象并标识路径
if (!signal) {
error("Unable to allocate new %s.PropertyChanged signal",
interface);
return FALSE;
}
dbus_message_iter_init_append(signal, &iter);//把信号相对应的参数压进去
dbus_message_iter_append_basic(&iter, DBUS_TYPE_STRING, &name);//申请一个首地址,把前面压入的参数传入这个首地址
append_variant(&iter, type, value);//
return g_dbus_send_message(conn, signal);//启动发送调用,并释放发送相关消息信息
}
6、DBUS消息接收的实现 idh.codeframeworksbasecorejniandroid_server_BluetoothEventLoop.cpp
// Called by dbus during WaitForAndDispatchEventNative()
static DBusHandlerResult event_filter(DBusConnection *conn, DBusMessage *msg,
void *data) {
…………
else if (dbus_message_is_signal(msg, "org.bluez.Adapter", "PropertyChanged")) {
jobjectArray str_array = parse_adapter_property_change(env, msg);//(1)、对收到消息的解析
if (str_array != NULL) {
/* Check if bluetoothd has (re)started, if so update the path. */
jstring property =(jstring) env->GetObjectArrayElement(str_array, 0);
const char *c_property = env->GetStringUTFChars(property, NULL);
if (!strncmp(c_property, "Powered", strlen("Powered"))) {
jstring value =
(jstring) env->GetObjectArrayElement(str_array, 1);
const char *c_value = env->GetStringUTFChars(value, NULL);
if (!strncmp(c_value, "true", strlen("true")))
nat->adapter = get_adapter_path(nat->conn);
env->ReleaseStringUTFChars(value, c_value);
}
env->ReleaseStringUTFChars(property, c_property);
env->CallVoidMethod(nat->me,
method_onPropertyChanged,//(2)、
method_onPropertyChanged NATVIE函数的实现
str_array);
} else LOG_AND_FREE_DBUS_ERROR_WITH_MSG(&err, msg);
goto success;
}
(1)、对收到消息的解析 idh.codeframeworksbasecorejniandroid_bluetooth_common.cpp
jobjectArray parse_adapter_property_change(JNIEnv *env, DBusMessage *msg) {
return parse_property_change(env, msg, (Properties *) &adapter_properties,
sizeof(adapter_properties) / sizeof(Properties));
}
针对org.bluez.Adapter不同的消息类型
idh.codeframeworksbasecorejniandroid_bluetooth_common.cpp
static Properties adapter_properties[] = {
{"Address", DBUS_TYPE_STRING},
{"Name", DBUS_TYPE_STRING},
{"Class", DBUS_TYPE_UINT32},
{"Powered", DBUS_TYPE_BOOLEAN},
{"Discoverable", DBUS_TYPE_BOOLEAN},
{"DiscoverableTimeout", DBUS_TYPE_UINT32},
{"Pairable", DBUS_TYPE_BOOLEAN},
{"PairableTimeout", DBUS_TYPE_UINT32},
{"Discovering", DBUS_TYPE_BOOLEAN},
{"Devices", DBUS_TYPE_ARRAY},
{"UUIDs", DBUS_TYPE_ARRAY},
};
(2)、method_onPropertyChanged NATVIE函数的实现 idh.codeframeworksbasecorejniandroid_server_BluetoothEventLoop.cpp
static void classInitNative(JNIEnv* env, jclass clazz) {
ALOGV("%s", __FUNCTION__);
#ifdef HAVE_BLUETOOTH
method_onPropertyChanged = env->GetMethodID(clazz, "onPropertyChanged",
"([Ljava/lang/String;)V");
method_onDevicePropertyChanged = env->GetMethodID(clazz,
"onDevicePropertyChanged","(Ljava/lang/String;[Ljava/lang/String;)V");
…………
}
7、JNI调用onPropertyChanged对应JAVA的实现,在BluetoothEventLoop.java
idh.codeframeworksbasecorejavaandroidserverBluetoothEventLoop.java中
(1)、看到这份log我们也许会更明白其他功能的由来:private static native void classInitNative(); /*package*/ void onPropertyChanged(String[] propValues) { ……………… log("Property Changed: " + propValues[0] + " : " + propValues[1]); String name = propValues[0]; if (name.equals("Name")) {//获取蓝牙名字; ………… } else if (name.equals("Pairable") || name.equals("Discoverable")) {//配对; ……………… } else if (name.equals("Discovering")) {//扫描查询; Intent intent; adapterProperties.setProperty(name, propValues[1]); if (propValues[1].equals("true")) { intent = new Intent(BluetoothAdapter.ACTION_DISCOVERY_STARTED); } else { // Stop the discovery. mBluetoothService.cancelDiscovery(); intent = new Intent(BluetoothAdapter.ACTION_DISCOVERY_FINISHED); } mContext.sendBroadcast(intent, BLUETOOTH_PERM); } else if (name.equals("Devices") || name.equals("UUIDs")) {//Devices、UUID的获取; ……………… } else if (name.equals("Powered")) {//蓝牙打开、关闭; mBluetoothState.sendMessage(BluetoothAdapterStateMachine.POWER_STATE_CHANGED, propValues[1].equals("true") ? new Boolean(true) : new Boolean(false)); } else if (name.equals("DiscoverableTimeout")) { adapterProperties.setProperty(name, propValues[1]); } }
D BluetoothEventLoop: Property Changed: Powered : true
D BluetoothEventLoop: Property Changed: Pairable : true
D BluetoothEventLoop: Property Changed: Class : 5898764
D BluetoothEventLoop: Property Changed: Pairable : true
D BluetoothEventLoop: Property Changed: Discoverable : false
D BluetoothEventLoop: Property Changed: Discovering : true
D BluetoothEventLoop: Property Changed: Discovering : false
D BluetoothEventLoop: Property Changed: Devices : 1
D BluetoothEventLoop: Device property changed: 94:20:53:01:15:90 property: Connected value: true
D BluetoothEventLoop: Device property changed: 94:20:53:01:15:90 property: Paired value: true
D BluetoothEventLoop: Device property changed: 94:20:53:01:15:90 property: UUIDs value: 4
(2)、下面我们重点分析Discovering这部分:
idh.codeframeworksbasecorejavaandroidserverBluetoothEventLoop.java
else if (name.equals("Discovering")) {
Intent intent;
adapterProperties.setProperty(name, propValues[1]);
if (propValues[1].equals("true")) {//开始扫描
intent = new Intent(BluetoothAdapter.ACTION_DISCOVERY_STARTED);//
} else {
// Stop the discovery. //停止扫描
mBluetoothService.cancelDiscovery();
intent = new Intent(BluetoothAdapter.ACTION_DISCOVERY_FINISHED);
}
mContext.sendBroadcast(intent, BLUETOOTH_PERM);
}
这样就可以通过broadcast发送ACTION_DISCOVERY_STARTED广播,注册的receiver来响应了。
8、ACTION_DISCOVERY_STARTEDACTION_DISCOVERY_FINISHED的receiver分析
从代码中我们可以看到这个action一共有两个receiver,一个是静态注册的BluetoothDiscoveryReceiver,一个是动态注册是ScanningStateChangedHandler。
(1)、BluetoothDiscoveryReceiver:这个receiver是在settings中的Androidmanifest中静态注册的。用途:主要用于获取扫描开始和终止的时间。
idh.codepackagesappsSettingsAndroidManifest.xml
<receiver
android:name=".bluetooth.BluetoothDiscoveryReceiver">
<intent-filter>
<action android:name="android.bluetooth.adapter.action.DISCOVERY_STARTED" />
<action android:name="android.bluetooth.adapter.action.DISCOVERY_FINISHED" />
<category android:name="android.intent.category.DEFAULT" />
</intent-filter>
</receiver>
1)、ACTION_DISCOVERY_STARTED、ACTION_DISCOVERY_FINISHED和AndroidManifest.xml文件的联系
idh.codeframeworksbasecorejavaandroidbluetoothBluetoothAdapter.java
public final class BluetoothAdapter {
private static final String TAG = "BluetoothAdapter";
private static final boolean DBG = false;
…………
public static final String ACTION_DISCOVERY_STARTED =
"android.bluetooth.adapter.action.DISCOVERY_STARTED";
public static final String ACTION_DISCOVERY_FINISHED =
"android.bluetooth.adapter.action.DISCOVERY_FINISHED";
…………
}
2)、BluetoothAdapter,蓝牙适配器,直到我们建立bluetoothSocket连接之前,都要不断操作它。
BluetoothAdapter中的动作常量
ACTION_DISCOVERY_FINISHED | 已完成蓝牙搜索 |
ACTION_DISCOVERY_STARTED | 已经开始搜索蓝牙设备 |
ACTION_LOCAL_NAME_CHANGED | 更改蓝牙的名字 |
ACTION_REQUEST_DISCOVERABLE | 请求能够被搜索 |
ACTION_REQUEST_ENABLE | 请求启动蓝牙 |
ACTION_SCAN_MODE_CHANGED | 扫描模式已经改变 |
ACTION_STATE_CHANGED | 状态已改变 |
ACTION_CONNECTION_STATE_CHANGED |
|
3)、收到广播后函数实现,开始扫描
Main log中显示的log为DISCOVERY_STARTED
D BluetoothDiscoveryReceiver: Received:android.bluetooth.adapter.action.DISCOVERY_STARTED
HCI log 中:
idh.codepackagesappsSettingssrccomandroidsettingsbluetoothBluetoothDiscoveryReceiver.java这个文件中就一个函数,还是比简单
public final class BluetoothDiscoveryReceiver extends BroadcastReceiver {
private static final String TAG = "BluetoothDiscoveryReceiver";
private static final boolean DEBUG = Debug.isDebug();
@Override
public void onReceive(Context context, Intent intent) {
String action = intent.getAction();
if (DEBUG) Log.d(TAG, "Received: " + action);
if (action.equals(BluetoothAdapter.ACTION_DISCOVERY_STARTED) ||
action.equals(BluetoothAdapter.ACTION_DISCOVERY_FINISHED)) {
//共享时间戳,扫描开始和结束的时间。
LocalBluetoothPreferences.persistDiscoveringTimestamp(context);
}
}
}
ScanningStateChangedHandler的注册及用途,要用于开始扫描,和扫描显示界面的控制。
这个receiver是在idh.codepackagesappsSettingssrccomandroidsettingsbluetoothBluetoothEventManager.java动态注册的,如下:
BluetoothEventManager(LocalBluetoothAdapter adapter,
CachedBluetoothDeviceManager deviceManager, Context context) {
mLocalAdapter = adapter;
…………
// Bluetooth on/off broadcasts
addHandler(BluetoothAdapter.ACTION_STATE_CHANGED, new AdapterStateChangedHandler());
// Discovery broadcastsaddHandler(BluetoothAdapter.ACTION_DISCOVERY_STARTED, new ScanningStateChangedHandler(true));
addHandler(BluetoothAdapter.ACTION_DISCOVERY_FINISHED, new ScanningStateChangedHandler(false));
…………
}
(1)、ScanningStateChangedHandler函数实现如下:idh.codepackagesappsSettingssrccomandroidsettingsbluetoothBluetoothEventManager.java
private class ScanningStateChangedHandler implements Handler {
private final boolean mStarted;
ScanningStateChangedHandler(boolean started) {
mStarted = started;
}
public void onReceive(Context context, Intent intent,
BluetoothDevice device) {
synchronized (mCallbacks) {//1)、调用注册的callback
中的onScanningStateChanged函数。
for (BluetoothCallback callback : mCallbacks) {
callback.onScanningStateChanged(mStarted);
}
}
//2)、这个函数就是把上次扫描到设备、和之前的设备做相应处理;
mDeviceManager.onScanningStateChanged(mStarted);
LocalBluetoothPreferences.persistDiscoveringTimestamp(context);
}
}
1)、调用注册的callback中的callback.onScanningStateChanged(mStarted)函数。
idh.codepackagesappsSettingssrccomandroidsettingsbluetoothDeviceListPreferenceFragment.java
public void onScanningStateChanged(boolean started) {
if (started == false) {//《1》、如果扫描结束;
removeOutOfRangeDevices();
}
updateProgressUi(started);// 《2》、UI显示小圆圈扫描;
}
《1》、如果扫描结束;removeOutOfRangeDevices();
idh.codepackagesappsSettingssrccomandroidsettingsbluetoothDeviceListPreferenceFragment.java
private void removeOutOfRangeDevices() {
Collection<CachedBluetoothDevice> cachedDevices =
mLocalManager.getCachedDeviceManager().getCachedDevicesCopy();
for (CachedBluetoothDevice cachedDevice : cachedDevices) {
if (cachedDevice.getBondState() == BluetoothDevice.BOND_NONE &&
cachedDevice.isVisible() == false) {
BluetoothDevicePreference preference = mDevicePreferenceMap.get(cachedDevice);
if (preference != null) {
mDeviceListGroup.removePreference(preference);
}
mDevicePreferenceMap.remove(cachedDevice);
}
}
}
《2》、UI显示小圆圈扫描,updateProgressUi(started);如下图所示:
idh.codepackagesappsSettingssrccomandroidsettingsbluetoothDeviceListPreferenceFragment.java
private void updateProgressUi(boolean start) {
if (mDeviceListGroup instanceof ProgressCategory) {
((ProgressCategory) mDeviceListGroup).setProgress(start);
}
}
2)、这部分的作用,开始扫描,不显示列表中内容,或把之前列表中没扫描到的设备清除
mDeviceManager.onScanningStateChanged(mStarted);
idh.codepackagesappsSettingssrccomandroidsettingsbluetoothCachedBluetoothDevice.java
private void updateProgressUi(boolean start) {
if (mDeviceListGroup instanceof ProgressCategory) {
((ProgressCategory) mDeviceListGroup).setProgress(start);
}
}
2)、这部分的作用,开始扫描,不显示列表中内容,或把之前列表中没扫描到的设备清除
mDeviceManager.onScanningStateChanged(mStarted);
idh.codepackagesappsSettingssrccomandroidsettingsbluetooth CachedBluetoothDevice.java
public synchronized void onScanningStateChanged(boolean started) {
// If starting a new scan, clear old visibility
// Iterate in reverse order since devices may be removed.
//如果开始新的扫描,清除旧的能见设备,迭代反序因为有的设备可能被删除
for (int i = mCachedDevices.size() - 1; i >= 0; i--) {
CachedBluetoothDevice cachedDevice = mCachedDevices.get(i);
if (started) {//如果扫描开始就不显示;
cachedDevice.setVisible(false);
} else {//对扫描的结果作出判断,如果之前扫描过,这次没有扫描到,就移除列表。
if (cachedDevice.getBondState() == BluetoothDevice.BOND_NONE &&
cachedDevice.isVisible() == false) {
mCachedDevices.remove(cachedDevice);
}
}
}
}
最后
以上就是无辜纸飞机最近收集整理的关于Android bluetooth介绍(三): 蓝牙扫描(scan)设备分析的全部内容,更多相关Android内容请搜索靠谱客的其他文章。
发表评论 取消回复