文章目录
- 前言
- DES算法简介
- DES算法的原理
- Python实现DES加密
- 后记
前言
这短短的一生,我们最终都会失去。你不妨大胆一些,爱一个人,攀一座山,追一个梦。
DES算法简介
DES(Data Encryption Standard)是迄今为止世界上最为广泛使用和流行的一种分组密码算法。在1937年,美国国家标准局(NBS)公开征集一个密码算法作为国家标准数据加密算法,IBM公司在1974年提交了LUCIFER算法,后来IDM公司对该算法进行改进,经过美国国家标准局审查后也就成为了后来的DES算法。
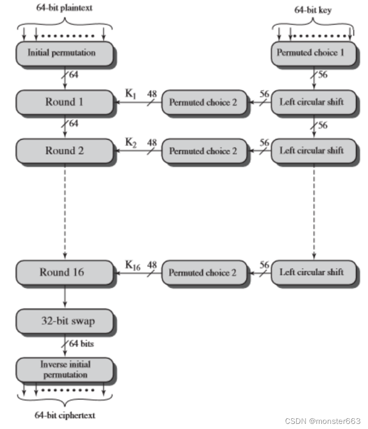
DES作为一种分组加密算法,是一个16轮的Feistel型结构密码,它的分组长度为64比特,用一个56比特的密钥来加密一个64比特的明文串,输出一个64比特的密文串。其中,使用密钥为64比特,密钥位数是56比特,另8位用作奇偶校验,加密用的位数是48比特。加密的过程是先对64位明文分组进行初始置换,然后分左、右两部分分别经过16轮迭代,然后再进行循环移位与变换,最后进行逆变换得出密文。加密与解密使用相同的密钥,因而它属于对称密码体制。
DES算法的原理
DES加密的基本流程如下,64位明文比特分组首先进行初始置换,之后与经过置换选择、左循环移位、置换选择2的48位子密钥进行16轮的轮变换,最后经过左右交换和初始逆置换,输出64位的密文比特。

其中轮结构的处理如下,在每轮变换中,64位输入都要被分为两部分,右半部分需要进行E表扩展置换、与48位子密钥异或、S盒代换选择、P置换,再与左半部分的32位比特进行异或成为下一轮的右半部分,而下一轮的左半部分直接取得输入的右半部分的32位比特。

DES算法作为一种经典的对称加密算法还是需要我们了解的,网上也有很多相关的介绍,这里不再展开叙述,建议将算法实现原理和细节掌握之后再往下继续看实现的代码
Python实现DES加密
代码在设计时采用了随机生成64位密钥的方式进行加密,并对密钥进行了奇偶校验,python代码具体实现如下:
# encoding = "utf-8"
import random
import os
# 密钥置换选择 1
key_table1 = [56, 48, 40, 32, 24, 16, 8, 0, 57, 49, 41, 33, 25, 17, 9, 1, 58, 50, 42, 34, 26, 18, 10, 2, 59, 51, 43, 35, 62, 54, 46, 38, 30, 22, 14, 6, 61, 53, 45, 37, 29, 21, 13, 5, 60, 52, 44, 36, 28, 20, 12, 4, 27, 19, 11, 3]
# 密钥置换选择 2
key_table2 = [13, 16, 10, 23, 0, 4, 2, 27, 14, 5, 20, 9, 22, 18, 11, 3, 25, 7, 15, 6, 26, 19, 12, 1, 40, 51, 30, 36, 46, 54, 29, 39, 50, 44, 32, 47, 43, 48, 38, 55, 33, 52, 45, 41, 49, 35, 28, 31]
# 初始置换 IP
IP = [57, 49, 41, 33, 25, 17, 9, 1, 59, 51, 43, 35, 27, 19, 11, 3, 61, 53, 45, 37, 29, 21, 13, 5, 63, 55, 47, 39, 31, 23, 15, 7, 56, 48, 40, 32, 24, 16, 8, 0, 58, 50, 42, 34, 26, 18, 10, 2, 60, 52, 44, 36, 28, 20, 12, 4, 62, 54, 46, 38, 30, 22, 14, 6]
# 逆初始置换
IP_1 = [39, 7, 47, 15, 55, 23, 63, 31, 38, 6, 46, 14, 54, 22, 62, 30, 37, 5, 45, 13, 53, 21, 61, 29, 36, 4, 44, 12, 52, 20, 60, 28, 35, 3, 43, 11, 51, 19, 59, 27, 34, 2, 42, 10, 50, 18, 58, 26, 33, 1, 41, 9, 49, 17, 57, 25, 32, 0, 40, 8, 48, 16, 56, 24]
# 选择扩展运算 E
E = [31, 0, 1, 2, 3, 4, 3, 4, 5, 6, 7, 8, 7, 8, 9, 10, 11, 12, 11, 12, 13, 14, 15, 16, 15, 16, 17, 18, 19, 20, 19, 20, 21, 22, 23, 24, 23, 24, 25, 26, 27, 28, 27, 28, 29, 30, 31, 0]
# 置换运算 P
P = [15, 6, 19, 20, 28, 11, 27, 16, 0, 14, 22, 25, 4, 17, 30, 9, 1, 7, 23, 13, 31, 26, 2, 8, 18, 12, 29, 5, 21, 10, 3, 24]
# S盒
sbox = [
# S1
[14, 4, 13, 1, 2, 15, 11, 8, 3, 10, 6, 12, 5, 9, 0, 7,
0, 15, 7, 4, 14, 2, 13, 1, 10, 6, 12, 11, 9, 5, 3, 8,
4, 1, 14, 8, 13, 6, 2, 11, 15, 12, 9, 7, 3, 10, 5, 0,
15, 12, 8, 2, 4, 9, 1, 7, 5, 11, 3, 14, 10, 0, 6, 13],
# S2
[15, 1, 8, 14, 6, 11, 3, 4, 9, 7, 2, 13, 12, 0, 5, 10,
3, 13, 4, 7, 15, 2, 8, 14, 12, 0, 1, 10, 6, 9, 11, 5,
0, 14, 7, 11, 10, 4, 13, 1, 5, 8, 12, 6, 9, 3, 2, 15,
13, 8, 10, 1, 3, 15, 4, 2, 11, 6, 7, 12, 0, 5, 14, 9],
# S3
[10, 0, 9, 14, 6, 3, 15, 5, 1, 13, 12, 7, 11, 4, 2, 8,
13, 7, 0, 9, 3, 4, 6, 10, 2, 8, 5, 14, 12, 11, 15, 1,
13, 6, 4, 9, 8, 15, 3, 0, 11, 1, 2, 12, 5, 10, 14, 7,
1, 10, 13, 0, 6, 9, 8, 7, 4, 15, 14, 3, 11, 5, 2, 12],
# S4
[7, 13, 14, 3, 0, 6, 9, 10, 1, 2, 8, 5, 11, 12, 4, 15,
13, 8, 11, 5, 6, 15, 0, 3, 4, 7, 2, 12, 1, 10, 14, 9,
10, 6, 9, 0, 12, 11, 7, 13, 15, 1, 3, 14, 5, 2, 8, 4,
3, 15, 0, 6, 10, 1, 13, 8, 9, 4, 5, 11, 12, 7, 2, 14],
# S5
[2, 12, 4, 1, 7, 10, 11, 6, 8, 5, 3, 15, 13, 0, 14, 9,
14, 11, 2, 12, 4, 7, 13, 1, 5, 0, 15, 10, 3, 9, 8, 6,
4, 2, 1, 11, 10, 13, 7, 8, 15, 9, 12, 5, 6, 3, 0, 14,
11, 8, 12, 7, 1, 14, 2, 13, 6, 15, 0, 9, 10, 4, 5, 3],
# S6
[12, 1, 10, 15, 9, 2, 6, 8, 0, 13, 3, 4, 14, 7, 5, 11,
10, 15, 4, 2, 7, 12, 9, 5, 6, 1, 13, 14, 0, 11, 3, 8,
9, 14, 15, 5, 2, 8, 12, 3, 7, 0, 4, 10, 1, 13, 11, 6,
4, 3, 2, 12, 9, 5, 15, 10, 11, 14, 1, 7, 6, 0, 8, 13],
# S7
[4, 11, 2, 14, 15, 0, 8, 13, 3, 12, 9, 7, 5, 10, 6, 1,
13, 0, 11, 7, 4, 9, 1, 10, 14, 3, 5, 12, 2, 15, 8, 6,
1, 4, 11, 13, 12, 3, 7, 14, 10, 15, 6, 8, 0, 5, 9, 2,
6, 11, 13, 8, 1, 4, 10, 7, 9, 5, 0, 15, 14, 2, 3, 12],
# S8
[13, 2, 8, 4, 6, 15, 11, 1, 10, 9, 3, 14, 5, 0, 12, 7,
1, 15, 13, 8, 10, 3, 7, 4, 12, 5, 6, 11, 0, 14, 9, 2,
7, 11, 4, 1, 9, 12, 14, 2, 0, 6, 10, 13, 15, 3, 5, 8,
2, 1, 14, 7, 4, 10, 8, 13, 15, 12, 9, 0, 3, 5, 6, 11],
]
#循环左移位数
l=[1, 1, 2, 2, 2, 2, 2, 2, 1, 2, 2, 2, 2, 2, 2, 1]
#需要传输的明文
# print("明文比特",M)
# print(len(M))
#key_bin的奇偶校验检查
def check_key(key_bin):
for i in range(0,64,8):
xor=int(key_bin[i])^int(key_bin[i+1])^int(key_bin[i+2])^int(key_bin[i+3])^int(key_bin[i+4])^int(key_bin[i+5])^int(key_bin[i+6])
if xor!=int(key_bin[i+7]):
return False
return True
#密钥置换选择1
def key_ds1(key):
s=''
for i in key_table1:
s+=key[i]
return s
#密钥置换选择2
def key_ds2(key):
s=''
for i in key_table2:
s+=key[i]
return s
#密钥循环左移
def key_move(key,r):
# print('key=',key,'len=',len(key))
# s = key[l[r] : ] + key[ : l[r]][::-1]
s=key
for i in range(l[r]):
s=s[1:]+s[:1]
# print('s=',s,'len=',len(s))
return s
#获取全部的子密钥
def get_subkey(key_bin):
key=[]
#密钥置换选择1
key1_res=key_ds1(key_bin)
# print(key1_res,len(key1_res))
L=key1_res[:28]
R=key1_res[28:]
# print('l=',L,len(L))
# print('r=',R,len(R))
for i in range(16):
#循环左移
L=key_move(L,i)
R=key_move(R,i)
#密钥置换选择2
key.append(key_ds2(L+R))
# print('keys:')
# for i in key:
# print(i)
print('16轮子密钥成功生成!')
# print('key=',key)
return key
#扩展置换E
def extend_E(R):
r=''
for i in E:
r+=R[i]
return r
#代换选择S盒
def alter_s(t):
j=0
res=''
for i in range(0,48,6):
c=int(t[i+1:i+5],2)
r=int(t[i]+t[i+5],2)
res+='{:04b}'.format((sbox[j][r*16+c]))
j+=1
# print(res)
return res
#P置换
def p_repl(s):
p=''
for i in P:
p+=s[i]
return p
def DES(M,key):
#首先将明文进行初始置换IP
m=''
for i in IP:
m+=M[i]
L=[]
R=[]
# print('m=',m)
L.append(m[:32])
R.append(m[32:])
#16轮feistel结构
for i in range(16):
L.append(R[i])
#将R进行扩展置换E
R_extend=extend_E(R[i])
#异或子密钥 K(i)
# print('r=',R_extend)
t=''
for j in range(48):
t+=str(int(R_extend[j])^int(key[i][j]))
# print('t=',t)
#代换选择S盒
s=alter_s(t)
# print('s=',s)
#P置换
p=p_repl(s)
#异或L(i-1)
# print('p=', p)
r=''
for j in range(32):
r+=str(int(p[j])^int(L[i][j]))
R.append(r)
# print('l+r',L[i] + R[i])
#左右交换
c=R[16]+L[16]
#逆初始置换
cipher=''
for i in IP_1:
cipher+=c[i]
return cipher
def get_rand_key():
#随机生成密钥
key_seed=os.urandom(8) #随机获取8个字符
KEY_bin_str=''
for i in key_seed:
binstr='{:07b}'.format(i)
xor=int(binstr[0])^int(binstr[1])^int(binstr[2])^int(binstr[3])^int(binstr[4])^int(binstr[5])^int(binstr[6])
for i in range(7):
KEY_bin_str+=str(binstr[i])
KEY_bin_str+=str(xor)
# print(binstr[0],binstr[1],binstr[2],binstr[3],binstr[4],binstr[5],binstr[6],sep=' ^ ',end=' = ')
# print(xor)
print('随机生成的密钥为: ',KEY_bin_str,' ',len(KEY_bin_str),'位')
# print(len(KEY_bin_str))
return KEY_bin_str
def DES_encrypto(message,key):
#首先进行key_bin的奇偶校验检查
print('64位密钥:',key)
if check_key(key)==False:
print('密钥奇偶校验不通过!')
return
print('密钥奇偶校验通过!')
#将明文转成64位
key=get_subkey(key)
print('传输的明文为:',message)
M=''
for i in message:
M+='{:08b}'.format(ord(i))
#M='0010110111111001101101100100101101101110101100101111000001010010'
print('传输明文的二进制流为: ',M,' ',len(M),'位')
ciphertext=DES(M,key)
print('加密后传输的二进制流为:',ciphertext,' ',len(ciphertext),'位')
return ciphertext,key
def DES_decrypto(ciphertext,key):
plainbin=DES(ciphertext,key)
print('解密后得到的二进制流为:',plainbin,' ',len(plainbin),'位')
plaintext=''
for i in range(0,64,8):
plaintext+=chr(int(plainbin[i:i+8],2))
print('解密后明文为:',plaintext)
key_bin=get_rand_key()
message='HelloDES'
ciphertext,key=DES_encrypto(message,key_bin)
key=key[::-1]
DES_decrypto(ciphertext,key)
程序运行结果如下:

相关注释已经在代码中标明,若还有疑问欢迎留言
后记
若还有疑问,欢迎评论区留言
最后
以上就是光亮时光最近收集整理的关于Python实现DES加密【原创代码】的全部内容,更多相关Python实现DES加密【原创代码】内容请搜索靠谱客的其他文章。
发表评论 取消回复