一、分析:利用封装的74161完成带有异步复位端的模6和模10计数器,然后级联构成模为60的BCD码计数器:

由74161功能表可知要构成模6计数器和模10计数器,可以采用同步置数法:当达到需要的计数终点时反馈一个置数信号到LD非,使得输出Q3Q2Q1Q0=D3D2D1D0。也可以采用反馈清零法:当达到需要的计数终点时反馈一个清零信号到CR非,使得输出Q3Q2Q1Q0=0000。
二、设计:


三、logisim实现:
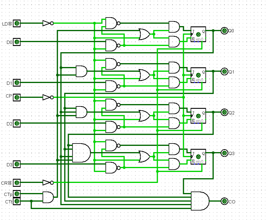
1.Logisim环境下设计并封装74161:

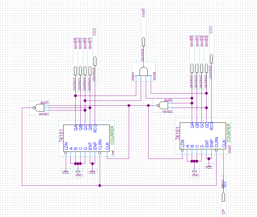
2.利用封装的74161完成带有异步复位端的模6和模10计数器,然后连接构成模为60的BCD码计数器:

右边74161作为低位片,利用反馈清零法,从0000计数到1010清零(瞬态),因此实际有效计数从0000到1001,构成了模10计数器。
左边74161作为高位片,同样利用反馈清零法,当从0000计数到0101同时低位片进位到1010时清零,构成模6计数器。
左右两片74161级联,低位片每计10个数清零的同时向高位片发送一个下降沿的时钟信号,高位片计1,直到高位片为0101(5),低位片为1001(9)时产生进位,此时低位片再加1到1010时整体清零(瞬态),由此构成了模为60的BCD码计数器。

四、quartus实现:
1.在quartus环境下完成电路连接电路:

2.同样也可直接用verilog代码实现模60 BCD码计数器计数器:
//模为60的BCD码计数器
module count60(
input clk,
input cin,
input reset,
input load,
input [7:0]data,
output reg [7:0]qout,
output cout
);
always @(posedge clk or negedge reset)begin
if(!reset)
qout<=0;
else if(load)
qout<=data;
else if(cin)
begin
if(qout[3:0]==9)
begin
qout[3:0]<=0;
if(qout[7:4]==5)
qout[7:4]<=0;
else qout[7:4]<=qout[7:4]+1'b1;
end
else qout[3:0]<= qout[3:0]+1'b1;
end
end
assign cout=((qout==8'h59)&cin)?1:0;
endmodule
五、仿真结果:
1.logisim:
[外链图片转存失败,源站可能有防盗链机制,建议将图片保存下来直接上传(img-DYaVA0np-1647855011131)(C:Users25Pictures图8.png)]
说明:低位片每计10个数高位片成功加1,整体从00计数到59时进位输出成功为1,再来一个cp信号整体清零回到0000,重新开始新一轮计数。
2.quartus:

说明:当从00计数到59时产生进位,再来一个cp信号整体清零回到00,重新开始新一轮计数。
六、扩展:
1.除了反馈清零法,也可以用同步置数法来做,高低位片可以都用清零法,也可以都用置数法,也可以高位片清零法低位片置数法,解法并不唯一。
2.BCD码计数器和非BCD码计数器有什么不同?
BCD码计数器相当于将非BCD码计数器的每一位转译为bcd码,既用4位二进制数表示每一位十进制数。BCD码计数器的输出端可以直接通过驱动器连接7段数码管,实现计数的显示功能。
资源下载地址:
Github资源下载
最后
以上就是忧心胡萝卜最近收集整理的关于logisim,quartus实现模为60的BCD码计数器的全部内容,更多相关logisim,quartus实现模为60内容请搜索靠谱客的其他文章。
发表评论 取消回复