我是靠谱客的博主 儒雅乌龟,这篇文章主要介绍Android WIFI 模块解析(2)Android WIFI 模块解析(2),现在分享给大家,希望可以做个参考。

Android WIFI 模块解析(2)

书接上文,这一章接着分析wifi模块的Hal层的调用逻辑.

public String setupInterfaceForClientMode(boolean lowPrioritySta,
        @NonNull InterfaceCallback interfaceCallback) {
    synchronized (mLock) {
        //启动hal层. 
        if (!startHal()) {
            Log.e(TAG, "Failed to start Hal");
            mWifiMetrics.incrementNumSetupClientInterfaceFailureDueToHal();
            return null;
        }
        //启动wpa_supplicant 
        if (!startSupplicant()) {
            Log.e(TAG, "Failed to start supplicant");
            mWifiMetrics.incrementNumSetupClientInterfaceFailureDueToSupplicant();
            return null;
        }
        Iface iface = mIfaceMgr.allocateIface(Iface.IFACE_TYPE_STA);
        if (iface == null) {
            Log.e(TAG, "Failed to allocate new STA iface");
            return null;
        }
        iface.externalListener = interfaceCallback;
        iface.name = createStaIface(iface, lowPrioritySta);
        if (TextUtils.isEmpty(iface.name)) {
            Log.e(TAG, "Failed to create STA iface in vendor HAL");
            mIfaceMgr.removeIface(iface.id);
            mWifiMetrics.incrementNumSetupClientInterfaceFailureDueToHal();
            return null;
        }
        if (mWificondControl.setupInterfaceForClientMode(iface.name) == null) {
            Log.e(TAG, "Failed to setup iface in wificond on " + iface);
            teardownInterface(iface.name);
            mWifiMetrics.incrementNumSetupClientInterfaceFailureDueToWificond();
            return null;
        }
        if (!mSupplicantStaIfaceHal.setupIface(iface.name)) {
            Log.e(TAG, "Failed to setup iface in supplicant on " + iface);
            teardownInterface(iface.name);
            mWifiMetrics.incrementNumSetupClientInterfaceFailureDueToSupplicant();
            return null;
        }
        iface.networkObserver = new NetworkObserverInternal(iface.id);
        if (!registerNetworkObserver(iface.networkObserver)) {
            Log.e(TAG, "Failed to register network observer on " + iface);
            teardownInterface(iface.name);
            return null;
        }
        mWifiMonitor.startMonitoring(iface.name);
        // Just to avoid any race conditions with interface state change callbacks,
        // update the interface state before we exit.
        onInterfaceStateChanged(iface, isInterfaceUp(iface.name));
        initializeNwParamsForClientInterface(iface.name);
        Log.i(TAG, "Successfully setup " + iface);
        return iface.name;
    }
} 

这是上一章中贴出的最后一个函数,本章我们重点分析startHal()函数和startSupplicant()函数.

startHal

调用过程

我们先追逐一下其代码过程

startHal

/** Helper method invoked to start supplicant if there were no ifaces */
private boolean startHal() {
    synchronized (mLock) {
        if (!mIfaceMgr.hasAnyIface()) {
            //判断其是否当前的设备供应商Hal层是否可用
            if (mWifiVendorHal.isVendorHalSupported()) {
                //启动设备Hal
                if (!mWifiVendorHal.startVendorHal()) {
                    Log.e(TAG, "Failed to start vendor HAL");
                    return false;
                }
            } else {
                Log.i(TAG, "Vendor Hal not supported, ignoring start.");
            }
        }
        return true;
    }
} 

WifiVendorHal

这个类注释是厂商hal层对HIDL的支持,HIDL的发音hide-l.后文专门解释一下这个东西

/**
 * Vendor HAL via HIDL
 */
public class WifiVendorHal {
    
    ...
    /**
     * Bring up the HIDL Vendor HAL.
     * @return true on success, false otherwise.
     */
    public boolean startVendorHal() {
        synchronized (sLock) {
            // 在这里启动
            if (!mHalDeviceManager.start()) {
                mLog.err("Failed to start vendor HAL").flush();
                return false;
            }
            mLog.info("Vendor Hal started successfully").flush();
            return true;
        }
    }
    ...
} 

HalDeviceManager

/**
 * Handles device management through the HAL (HIDL) interface.
 */
public class HalDeviceManager {

    /**
     * Attempts to start Wi-Fi (using HIDL). Returns the success (true) or failure (false) or
     * the start operation. Will also dispatch any registered ManagerStatusCallback.onStart() on
     * success.
     *
     * Note: direct call to HIDL.
     */
    public boolean start() {
        return startWifi();
    }
    
    private boolean startWifi() {
        if (VDBG) Log.d(TAG, "startWifi");

        synchronized (mLock) {
            try {
                if (mWifi == null) {
                    Log.w(TAG, "startWifi called but mWifi is null!?");
                    return false;
                } else {
                    int triedCount = 0;
                    while (triedCount <= START_HAL_RETRY_TIMES) {
                        //在这里
                        WifiStatus status = mWifi.start();
                        if (status.code == WifiStatusCode.SUCCESS) {
                            initIWifiChipDebugListeners();
                            managerStatusListenerDispatch();
                            if (triedCount != 0) {
                                Log.d(TAG, "start IWifi succeeded after trying "
                                         + triedCount + " times");
                            }
                            return true;
                        } else if (status.code == WifiStatusCode.ERROR_NOT_AVAILABLE) {
                            // Should retry. Hal might still be stopping.
                            Log.e(TAG, "Cannot start IWifi: " + statusString(status)
                                    + ", Retrying...");
                            try {
                                Thread.sleep(START_HAL_RETRY_INTERVAL_MS);
                            } catch (InterruptedException ignore) {
                                // no-op
                            }
                            triedCount++;
                        } else {
                            // Should not retry on other failures.
                            Log.e(TAG, "Cannot start IWifi: " + statusString(status));
                            return false;
                        }
                    }
                    Log.e(TAG, "Cannot start IWifi after trying " + triedCount + " times");
                    return false;
                }
            } catch (RemoteException e) {
                Log.e(TAG, "startWifi exception: " + e);
                return false;
            }
        }
    }

} 

在这里我们看到mWifi这个对象去调用了start()函数通过hal层去启动与内核通信.那么mWifi这个对象在何时创建.

import android.hardware.wifi.V1_0.IWifi;

/**
 * Wrapper function to access the HIDL services. Created to be mockable in unit-tests.
 */
protected IWifi getWifiServiceMockable() {
    try {
        return IWifi.getService();
    } catch (RemoteException e) {
        Log.e(TAG, "Exception getting IWifi service: " + e);
        return null;
    }
} 

我们看下IWifi到底是何物

IWifi

 package android.hardware.wifi@1.0;

import IWifiChip;
import IWifiEventCallback;

/**
 * This is the root of the HAL module and is the interface returned when
 * loading an implementation of the Wi-Fi HAL. There must be at most one
 * module loaded in the system.
 */
interface IWifi {
  /**
   * Requests notifications of significant events for the HAL. Multiple calls to
   * this must register multiple callbacks each of which must receive all
   * events. |IWifiEventCallback| object registration must be independent of the
   * state of the rest of the HAL and must persist though stops/starts. These
   * objects must be deleted when the corresponding client process is dead.
   *
   * @param callback An instance of the |IWifiEventCallback| HIDL interface
   *        object.
   * @return status WifiStatus of the operation.
   *         Possible status codes:
   *         |WifiStatusCode.SUCCESS|,
   *         |WifiStatusCode.UNKNOWN|
   */
  @entry
  @callflow(next={"*"})
  registerEventCallback(IWifiEventCallback callback)
      generates (WifiStatus status);

  /**
   * Get the current state of the HAL.
   *
   * @return started true if started, false otherwise.
   */
  isStarted() generates (bool started);

  /**
   * Perform any setup that is required to make use of the module. If the module
   * is already started then this must be a noop.
   * Must trigger |IWifiEventCallback.onStart| on success.
   *
   * @return status WifiStatus of the operation.
   *         Possible status codes:
   *         |WifiStatusCode.SUCCESS|,
   *         |WifiStatusCode.NOT_AVAILABLE|,
   *         |WifiStatusCode.UNKNOWN|
   */
  @entry
  @callflow(next={"registerEventCallback", "start", "stop", "getChip"})
  start() generates (WifiStatus status);

  /**
   * Tear down any state, ongoing commands, etc. If the module is already
   * stopped then this must be a noop. If the HAL is already stopped or it
   * succeeds then onStop must be called. After calling this all IWifiChip
   * objects will be considered invalid.
   * Must trigger |IWifiEventCallback.onStop| on success.
   * Must trigger |IWifiEventCallback.onFailure| on failure.
   *
   * Calling stop then start is a valid way of resetting state in the HAL,
   * driver, firmware.
   *
   * @return status WifiStatus of the operation.
   *         Possible status codes:
   *         |WifiStatusCode.SUCCESS|,
   *         |WifiStatusCode.NOT_STARTED|,
   *         |WifiStatusCode.UNKNOWN|
   */
  @exit
  @callflow(next={"registerEventCallback", "start", "stop"})
  stop() generates (WifiStatus status);

  ...
}; 

WIFI HAL 总结

IWifi.hal文件位于hardware/interfaces/wifi/1.0/,这个取决于厂商使用的版本.前文在HalDeviceManager使用IWifi.getService();这样的方式来获取服务,那么我们就会很疑惑,服务注册在何处,代码在何方.

问题的关键呢就在这个hal文件中,它通过BP文件会生成JavaC++的模板代码,在bp文件中有不同的配置项配置它的生成代码.也可以自己通过命令去生成代码.

hidl-gen工具路径在代码路径下out/host/linux-x86/bin/路径下.可以通过hidl-gen -help命令查看对于参数.但是这个东西在android 10有被google抛弃,改用了AIDL方式.所以对这块就没有更深入的探究下去.

关于HIDL的官方介绍

简单的贴一下编译后的C++的注册代码

int main(int /*argc*/, char** argv) {
    android::base::InitLogging(
        argv, android::base::LogdLogger(android::base::SYSTEM));
    LOG(INFO) << "Wifi Hal is booting up...";

    configureRpcThreadpool(1, true /* callerWillJoin */);

    // Setup hwbinder service  这个是1_2版本的注册代码,不是上文中的1_0的版本,但是注册的地吗几乎是一致的,作为参考查看
    android::sp<android::hardware::wifi::V1_2::IWifi> service =
        new android::hardware::wifi::V1_2::implementation::Wifi(
            std::make_shared<WifiLegacyHal>(),
            std::make_shared<WifiModeController>(),
            std::make_shared<WifiFeatureFlags>());
    CHECK_EQ(service->registerAsService(), android::NO_ERROR)
        << "Failed to register wifi HAL";

    joinRpcThreadpool();

    LOG(INFO) << "Wifi Hal is terminating...";
    return 0;
} 

在这一块的参考资料确实有点少,理解也不够深入,举个例子

/**
 * Perform any setup that is required to make use of the module. If the module
 * is already started then this must be a noop.
 * Must trigger |IWifiEventCallback.onStart| on success.
 * 
 * @return status WifiStatus of the operation.
 *         Possible status codes:
 *         |WifiStatusCode.SUCCESS|,
 *         |WifiStatusCode.NOT_AVAILABLE|,
 *         |WifiStatusCode.UNKNOWN|
 */
android.hardware.wifi.V1_0.WifiStatus start()
    throws android.os.RemoteException; 

上面是tart()函数生成的JAvA代码,下文是生成的C++的代码,没有搞清楚在C++代码start函数中的 _hidl_cb参数从和而来,这个参数在后面的实际调用中也有用到.感兴趣的朋友,可以自己在深入的看下去,如果有答案了,有条件的话也告诉我一下.

/**
 * Perform any setup that is required to make use of the module. If the module
 * is already started then this must be a noop.
 * Must trigger |IWifiEventCallback.onStart| on success.
 * 
 * @return status WifiStatus of the operation.
 *         Possible status codes:
 *         |WifiStatusCode.SUCCESS|,
 *         |WifiStatusCode.NOT_AVAILABLE|,
 *         |WifiStatusCode.UNKNOWN|
 */
virtual ::android::hardware::Return<void> start(start_cb _hidl_cb) = 0; 

startSupplicant

在成功的通过HAL层代码启动wifi设备之后,代码就可以去调用了startSupplicant()函数,那么这个东西是干什么的,HAL层对外提供了start,stop,getChipIds,和注册回调函数等方案,其他并未提供,也就是说只有硬件相关的型号,和启动,暂停等关键函数,关于wifi的链接维护等函数并未提供,startSupplicant启动的就是wpa_sulicant.

wpa_sulicant

wpa_sulicant是一个开源项目,被google经过修改加入到Android系统当中.主要支持WPA,EAP,无线网卡和驱动.有兴趣致力于研究wifi相关的朋友可以研究一下这个东西,本文浅尝辄止.

wpa_sulicant官网

一个很不错的讲解网站

调用过程

startSupplicant

/** Helper method invoked to start supplicant if there were no STA ifaces */
private boolean startSupplicant() {
    synchronized (mLock) {
        if (!mIfaceMgr.hasAnyStaIface()) {
            //这里
            if (!mWificondControl.enableSupplicant()) {
                Log.e(TAG, "Failed to enable supplicant");
                return false;
            }
            if (!waitForSupplicantConnection()) {
                Log.e(TAG, "Failed to connect to supplicant");
                return false;
            }
            if (!mSupplicantStaIfaceHal.registerDeathHandler(
                    new SupplicantDeathHandlerInternal())) {
                Log.e(TAG, "Failed to register supplicant death handler");
                return false;
            }
        }
        return true;
    }
}

/**
* Enable wpa_supplicant via wificond.
* @return Returns true on success.
*/
public boolean enableSupplicant() {
    if (!retrieveWificondAndRegisterForDeath()) {
        return false;
    }
    try {
        //这里
        return mWificond.enableSupplicant();
    } catch (RemoteException e) {
        Log.e(TAG, "Failed to enable supplicant due to remote exception");
    }
    return false;
} 

可以看到最终启动wpa_supplicant使用一个wificond的一个对象.我们看下它是怎么获取的.

WifiInjector

private static final String WIFICOND_SERVICE_NAME = "wificond";

public IWificond makeWificond() {
    // We depend on being able to refresh our binder in WifiStateMachine, so don't cache it.
    IBinder binder = ServiceManager.getService(WIFICOND_SERVICE_NAME);
    return IWificond.Stub.asInterface(binder);
} 

也是通过binder的形式进行通信,那么wificond服务是何时注册到ServiceManager中的呢.接着往下看

wificond

include $(CLEAR_VARS)
LOCAL_MODULE := wificond
LOCAL_CPPFLAGS := $(wificond_cpp_flags)
LOCAL_INIT_RC := wificond.rc
LOCAL_C_INCLUDES := $(wificond_includes)
LOCAL_SRC_FILES := 
    main.cpp
LOCAL_SHARED_LIBRARIES := 
    android.hardware.wifi.offload@1.0 
    libbinder 
    libbase 
    libcutils 
    libhidlbase 
    libhidltransport 
    libminijail 
    libutils 
    libwifi-system 
    libwifi-system-iface
LOCAL_STATIC_LIBRARIES := 
    libwificond
include $(BUILD_EXECUTABLE) 

这个是system/connectivity/wificond/android.mk中的一段,大意就是编译一个Natvie C的可执行文件,modulewificond.

在对应的main.cpp我们找到了注册服务的代码

int main(int argc, char** argv) {
  ...
  RegisterServiceOrCrash(server.get());

  event_dispatcher->Poll();
  LOG(INFO) << "wificond is about to exit";
  return 0;
} 

void RegisterServiceOrCrash(const android::sp<android::IBinder>& service) {
  android::sp<android::IServiceManager> sm = android::defaultServiceManager();
  CHECK_EQ(sm != NULL, true) << "Could not obtain IServiceManager";
   //这里addService到ServiceManager中
  CHECK_EQ(sm->addService(android::String16(kServiceName), service),
           android::NO_ERROR);
} 

那么它是在什么时候执行这个main.cpp呢,跟同事讨论这个问题时,猜测

  • 在开机流程中有一段代码是会执行所有服务的main()函数.(未经确认,我还没有仔细的梳理过开机流程).

不过我在init.zygote文件找到这样一段脚本文件

 onrestart restart audioserver
    onrestart restart cameraserver
    onrestart restart media
    onrestart restart netd
    onrestart restart wificond 

如果和推测一致呢就是在开机流程中已经执行了,在这里用restart确保其一定被启动.负责无法理解要用 restart去启动.好,解释了服务在何时注册,何时启动之后,我们接着往下看他是怎么启动wpa_supplicant.

Status Server::enableSupplicant(bool* success) {
    //这里,接着寻找 supplicant_manager_
  *success =  supplicant_manager_->StartSupplicant();
  return Status::ok();
} 

supplicant_manager

  • 代码路径 frameworks/opt/net/wifi/libwifi_system/supplicant_manager.cpp

在这里呢就简单的分析一下它的启动代码

namespace {

const char kSupplicantInitProperty[] = "init.svc.wpa_supplicant";
const char kSupplicantServiceName[] = "wpa_supplicant";

}  // namespace

bool SupplicantManager::StartSupplicant() {
  char supp_status[PROPERTY_VALUE_MAX] = {''};
  int count = 200; /* wait at most 20 seconds for completion */
  const prop_info* pi;
  unsigned serial = 0;

  /* Check whether already running */
  //获取property属性 赋值给 supp_status ,字符串对比判断其是否已经启动,如果启动就
  //return 
  if (property_get(kSupplicantInitProperty, supp_status, NULL) &&
      strcmp(supp_status, "running") == 0) {
    return true;
  }

  /*
   * Get a reference to the status property, so we can distinguish
   * the case where it goes stopped => running => stopped (i.e.,
   * it start up, but fails right away) from the case in which
   * it starts in the stopped state and never manages to start
   * running at all.
   */
   //找到属性值索引
  pi = __system_property_find(kSupplicantInitProperty);
  if (pi != NULL) {
    //拿到其序号
    serial = __system_property_serial(pi);
  }
    
   //启动 服务
  property_set("ctl.start", kSupplicantServiceName);
  //让出自己的CPU控制权,将自己排到CPU序列队尾
  sched_yield();

  while (count-- > 0) {
    if (pi == NULL) {
      //空的话就重新获取获取一下索引
      pi = __system_property_find(kSupplicantInitProperty);
    }
    if (pi != NULL) {
      /*
       * property serial updated means that init process is scheduled
       * after we sched_yield, further property status checking is based on this
       */
       //用现在的序号和之前的序号做对比
      if (__system_property_serial(pi) != serial) {
          //有改变就取出
        __system_property_read(pi, NULL, supp_status);
        //对比字符串,如果已经在运行就 return
        if (strcmp(supp_status, "running") == 0) {
          return true;
        } else if (strcmp(supp_status, "stopped") == 0) {
          return false;
        }
      }
    }
    usleep(100000);
  }
  return false;
} 

理解上面的代码主要需要了解关于android系统中property相关的知识.例如ctl.start是启动服务等等. 这个百度一下就有很多相关的文章,就不贴链接了.

总结

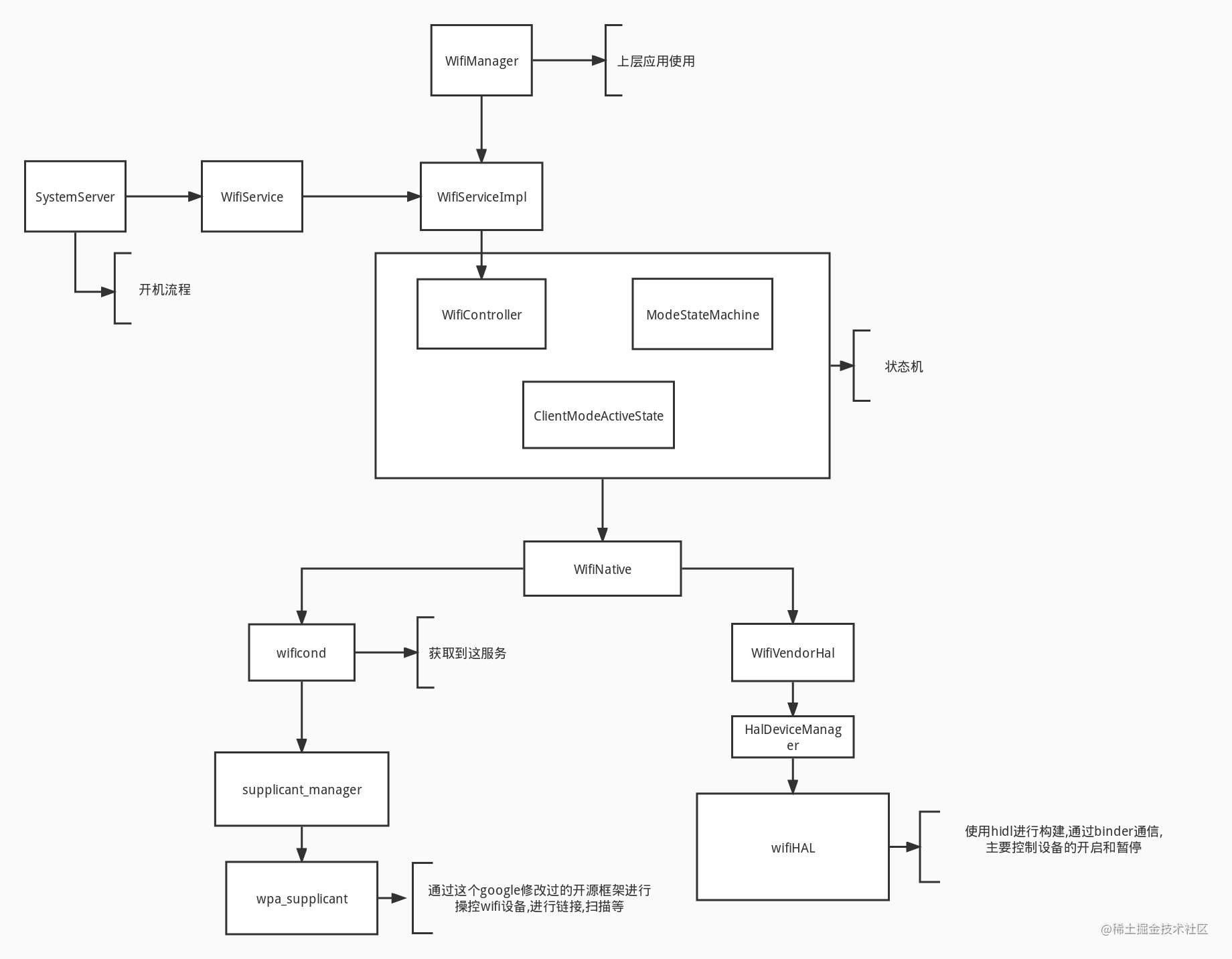
接下来就不去写关于wifi链接和扫描等相关内容了,其代码量之大,平常需要改动的需求也是非常少的,有兴趣了解的根据梳理的流程自行查看.接下来我们画一个图,来表示整个流程中我们重点关注的模块,和其主要功能.

Android_Wifi_flow.jpg

闲聊一些

  • Java层主要优化方向可能放在开机流程,不过提前启动应该收效甚微。

  • 状态机优化,这个从Google不同版本的源代码就可以看出,Google自己在新的版本中也在不断的优化关于状态机的模块。 理解上层的逻辑代码也必须了解状态机。

  • hal层主要控制了硬件设备的启动和暂停。

  • wpa_supplicant,关注这个模块应该是深入了解和优化,也是一个开源项目。(留待以后深入研究。)

  • 后续的计划呢,可能重心要放在优化方向。关于binder的文章还要再推迟,不知道今年能不能完成了。

文末

要想成为架构师,那就不要局限在编码,业务,要会选型、扩展,提升编程思维。此外,良好的职业规划也很重要,学习的习惯很重要,但是最重要的还是要能持之以恒,任何不能坚持落实的计划都是空谈。

如果你没有方向,这里给大家分享一套由阿里高级架构师编写的《Android八大模块进阶笔记》,帮大家将杂乱、零散、碎片化的知识进行体系化的整理,让大家系统而高效地掌握Android开发的各个知识点。
在这里插入图片描述
相对于我们平时看的碎片化内容,这份笔记的知识点更系统化,更容易理解和记忆,是严格按照知识体系编排的。

一、架构师筑基必备技能

1、深入理解Java泛型
2、注解深入浅出
3、并发编程
4、数据传输与序列化
5、Java虚拟机原理
6、高效IO
……

在这里插入图片描述

二、Android百大框架源码解析

1.Retrofit 2.0源码解析
2.Okhttp3源码解析
3.ButterKnife源码解析
4.MPAndroidChart 源码解析
5.Glide源码解析
6.Leakcanary 源码解析
7.Universal-lmage-Loader源码解析
8.EventBus 3.0源码解析
9.zxing源码分析
10.Picasso源码解析
11.LottieAndroid使用详解及源码解析
12.Fresco 源码分析——图片加载流程

在这里插入图片描述

三、Android性能优化实战解析

  • 腾讯Bugly:对字符串匹配算法的一点理解
  • 爱奇艺:安卓APP崩溃捕获方案——xCrash
  • 字节跳动:深入理解Gradle框架之一:Plugin, Extension, buildSrc
  • 百度APP技术:Android H5首屏优化实践
  • 支付宝客户端架构解析:Android 客户端启动速度优化之「垃圾回收」
  • 携程:从智行 Android 项目看组件化架构实践
  • 网易新闻构建优化:如何让你的构建速度“势如闪电”?

在这里插入图片描述

四、高级kotlin强化实战

1、Kotlin入门教程
2、Kotlin 实战避坑指南
3、项目实战《Kotlin Jetpack 实战》

  • 从一个膜拜大神的 Demo 开始

  • Kotlin 写 Gradle 脚本是一种什么体验?

  • Kotlin 编程的三重境界

  • Kotlin 高阶函数

  • Kotlin 泛型

  • Kotlin 扩展

  • Kotlin 委托

  • 协程“不为人知”的调试技巧

  • 图解协程:suspend

在这里插入图片描述

五、Android高级UI开源框架进阶解密

1.SmartRefreshLayout的使用
2.Android之PullToRefresh控件源码解析
3.Android-PullToRefresh下拉刷新库基本用法
4.LoadSir-高效易用的加载反馈页管理框架
5.Android通用LoadingView加载框架详解
6.MPAndroidChart实现LineChart(折线图)
7.hellocharts-android使用指南
8.SmartTable使用指南
9.开源项目android-uitableview介绍
10.ExcelPanel 使用指南
11.Android开源项目SlidingMenu深切解析
12.MaterialDrawer使用指南
在这里插入图片描述

六、NDK模块开发

1、NDK 模块开发
2、JNI 模块
3、Native 开发工具
4、Linux 编程
5、底层图片处理
6、音视频开发
7、机器学习

在这里插入图片描述

七、Flutter技术进阶

1、Flutter跨平台开发概述
2、Windows中Flutter开发环境搭建
3、编写你的第一个Flutter APP
4、Flutter开发环境搭建和调试
5、Dart语法篇之基础语法(一)
6、Dart语法篇之集合的使用与源码解析(二)
7、Dart语法篇之集合操作符函数与源码分析(三)

在这里插入图片描述

八、微信小程序开发

1、小程序概述及入门
2、小程序UI开发
3、API操作
4、购物商场项目实战……

在这里插入图片描述

全套视频资料:

一、面试合集
在这里插入图片描述
二、源码解析合集

在这里插入图片描述
三、开源框架合集

在这里插入图片描述
欢迎大家一键三连支持,若需要文中资料,直接点击文末CSDN官方认证微信卡片免费领取【保证100%免费】↓↓↓
在这里插入图片描述

最后

以上就是儒雅乌龟最近收集整理的关于Android WIFI 模块解析(2)Android WIFI 模块解析(2)的全部内容,更多相关Android内容请搜索靠谱客的其他文章。

本图文内容来源于网友提供,作为学习参考使用,或来自网络收集整理,版权属于原作者所有。
点赞(173)

评论列表共有 0 条评论

立即
投稿
返回
顶部