一、芯片特性
MP9185是一款固定频率600kHz,宽输入范围,高度集成的升压转换器。
MP9185从低至2.7V的输入电压开始,通过集成低R DS(ON)功率MOSFET的1节电池支持高达30W的负载功率。
MP9185采用恒定关断时间(COT)控制拓扑结构,可提供快速瞬态响应。
MODE支持在轻载条件下选择脉冲跳跃模式(PSM),强制连续导通模式(FCCM)和超声波模式(USM)。
全面的保护功能包括可编程输入欠压锁定(UVLO)和过温保护(OTP)。
二、电气特性
1.电源
①启动输入电压 2.7v--13v。
②工作输入电压 0.8v--13v。
③VDD工作电压 2.3v--3.4v。
④休眠模式电流 2μA。
2.使能控制
①使能引脚低电平 < 0.4v、高电平 > 1.0v,开启电压1.23v。
②使能响应时间 180μs。
3.升压电源
电源电压 > 3.3v 才能开启升压。
4.电流限制
电池输出电流限制21.5A。
5.保护电压
输出保护电压16.5v,解除保护电压0.2v。
6.过温保护
芯片温度超过150°C时保护,解除保护温度25°C。
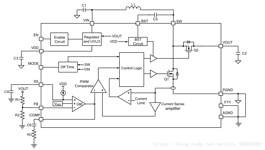
三、芯片内部框图

Q1 = LS_FET Q2 = HS_FET
四、应用信息
1.升压模式
①强制连续传导(FCCM)模式
如果MODE设置为高电平(> 1.6V),MP9185可在任何负载条件下以固定频率PWM模式工作。
在这种情况下,关断时间由内部电路决定,以达到基于VIN / VOUT比率的600kHz频率。 当负载降低时,平均输入电流下降,并且在关断时间(LS-FET关闭且HS-FET导通)期间,从VOUT至VIN的电感电流可能变为负值。 这迫使电感电流以固定频率工作在连续导通模式(FCCM)下,产生比PSM低的输出纹波。
②脉冲跳跃模式(PSM)
如果MODE电压较低(0.2V <V MODE <0.7V),MP9185在轻载条件下工作在PSM模式。
在这种情况下,一旦电感电流下降到0A,HS-FET就会关闭,以停止从VOUT流向VIN的电流,迫使电感电流工作在非连续导通模式(DCM)。同时,一旦MP9185进入DCM,内部关闭时间会变长。关断时间与每个周期中HS-FET的周期成反比。在深DCM情况下,MP9185可降低开关频率并节省功耗。如果V COMP降至0.5V PSM阈值,MP9185将停止切换以进一步降低开关功耗。一旦V COMP上升到0.5V以上,开关恢复。开关脉冲在非常轻的负载条件下基于V COMP跳过。在轻负载情况下,PSM的效率比FCCM高很多,但输出纹波可能更高,频率可能会下降并产生可听噪声。在DCM中,频率较低,并且LS-FET在延长的关断时间内不会导通。如果负载增加并且COMP运行时间更长,则关断时间缩短,并且MP9185定期返回到600kHz固定频率,因此该环路可以响应高负载电流。
③超声波模式(USM)
为了避免PSM中开关频率低于20kHz的可听噪声,MP9185通过悬空MODE或设置USM范围内的MODE(0.9V <V MODE <1.2V)实现USM。
在USM中,电感电流在DCM中工作,当负载降至中等水平时,频率在PSM中延伸。但是,当COMP下降到0.5V PSM阈值时,切换不会停止。即使V COMP低于PSM阈值,LS-FET的导通时间也由COMP控制,除非触发最小导通时间。如果负载仍在下降,MP9185会继续降低开关频率。一旦MP9185检测到LS-FET关闭30μs,它将强制LS-FET导通。这限制了频率,避免了轻载或空载条件下的可听频率。由于23kHz的最小频率,USM可能会将更多的能量转换为输出,而不是所需的负载,这会导致VOUT升高到正常电压设置以上。当VOUT上升并且V COMP下降时,电感峰值电流也可能下降。如果V COMP低于一个内部钳位电平,则HS-FET零电流检测(ZCD)阈值逐渐调节为一个负电平,因此电感器中的能量可以在每个周期内流回VIN。这使输出保持在> 23kHz频率的设定电压。如果V COMP再次上升,MP9185也可以工作在600kHz频率。如果频率高于典型的33kHz,则USM具有与PSM相同的效率。如果频率被钳制在典型的33kHz,USM的功耗比PSM更大,但USM不会引入由PSM中的群脉冲引起的可听噪声。
2.最短接通时间和最短关断时间
MP9185在每个周期80ns的状态下将LS-FET置于导通状态,以增强抗噪声能力。 这个80ns的最短时间限制了高VIN / VOUT比率的应用。 MP9185还在每个周期中以最小的关断时间使LS-FET关闭状态变为空白状态。 在最短关断时间内,LS-FET不能导通,最小关断时间足够短,可将0.8V输入转换为14V输出。
3.LS-FET和HS-FET最大导通时间
如果电感电流不能在7.5μs的导通时间内触发V COMP,MP9185将关闭LS-FET。 LS-FET关断后,电感电流通过HS-FET,并在关断时间内为VOUT充电。这有助于在重负载瞬态条件下刷新VOUT,最低频率约为133kHz。
在CCM条件下,HS-FET准时限制在8μs以下。这有助于限制USM中VOUT接近VIN时的最大LS-FET关断时间。在USM或重负载PSM中,如果VIN太接近VOUT,则HS-FET可能会因8μsHS-FET的最大导通时间而关闭,因为电感电流不能在此8μs限制内下降。 HS-FET关闭后,LS-FET立即通过V COMP进行一次脉冲控制,HS-FET再次导通。这使得LS-FET以准恒定的最小占空比工作。如果VIN足够高,则在占空比下,VOUT高于设置电压。在PSM和轻负载下,IC采用普通的PSM逻辑工作。当VOUT高于设置电压时,IC停止工作,并在VOUT降至设置电压以下时恢复开关。
4.VDD电源
MP9185内部电路由VDD供电。
VDD上需要一个不小于4.7μF的陶瓷电容。当VIN低于3.4V时,VDD由VIN或VOUT中的较高值供电。这使得MP9185即使在低输入电压下也能保持低R DS(ON)和高效率。当VIN高于3.4V时,VDD始终由VIN供电。这会降低VOUT至VDD调节器的损耗,因为VOUT始终高于VIN。如果VDD由外部电源供电,并且电压高于3.4V,则VIN和VOUT的稳压器将被禁用。在这种情况下,即使VIN低至0.9V,一旦外部VDD电源高于VDD UVLO,MP9185就会启动。当VDD由外部电源供电时,MP9185继续工作,即使VIN和VOUT均下降但高于0.8V。外部VDD电源应限制在3.6V以内。
有一个反向阻断电路来限制VIN和VOUT之间的电流。如果外部VDD电源高于VDD调节电压,则电源由外部电源供电,并且电流从VDD到VIN或从VDD到VOUT没有路径。当VIN高于约0.9时,VDD被充电V和EN高于微功率阈值。如果EN为低电平,则VDD从VIN和VOUT断开。在VIN启动期间用VIN高于2.7V的电源电压来提供足够的VDD电源电压。5.启动电压
当MP9185输入通电时,它开始从VIN充电VDD。一旦VDD上升到其UVLO门限以上并且EN处于高电平,MP9185将开始进行闭环控制切换。如果VDD由附加电源供电,则MP9185在VDD上升到欠压锁定(UVLO)阈值以上时开始切换。
IC启用后,MP9185以软启动(SS)控制启动。 SS信号通过从0V对SS充电并与内部参考电压进行比较来控制。较低的值被馈送到误差放大器以控制输出电压。 SS信号上升到参考电压以上后,软启动完成,内部参考负责反馈回路调节。如果在PSM期间VOUT上存在一些偏置电压,MP9185将停止切换,直到SS信号上升到V FB以上,这与VOUT偏置电压成正比。如果IC采用USM或FCCM,则MP9185的工作频率约为33kHz或600kHz。 USM和FCCM都有一个负电感电流,所以如果VOUT偏置很高,能量可能会从VOUT转移到VIN。
6.同步整流器和BST功能
MP9185集成了LS-FET Q1和HS-FET Q2,以减少外部组件损耗。 在开关期间,整流器开关Q2由BST供电(典型值高于SW电压3.4V)。 当LS-FET导通时,该3.4V自举电压由VDD充电。
7.开关电流限制
MP9185提供固定的逐周期开关峰值电流限制。 在每个周期内,一旦检测到的电流达到典型的21.5A电流限制,内部电流感应电路监视LS-FET电流信号,LS-FET Q1关闭,LS-FET电流信号在内部消隐大约80ns从而增强抗噪声能力。
8.使能(EN)和可编程UVLO
EN启用和禁用MP9185。
当施加高于EN高门限(1V最大门限)的电压时,MP9185将启动一些内部电路(微功耗模式)。 如果EN电压超过导通阈值(1.23V),MP9185将启用所有功能并开始升压操作。 当EN电压降至其导通阈值(1.23V)以下时,升压切换禁用。 要完全关断MP9185,EN上需要一个<0.4V的低电平电压。 关断后,MP9185从输入功率吸收电流(典型值小于2μA)。 EN兼容高达13V的电压。 为了自动启动,直接将EN连接到VIN。 MP9185具有可编程的UVLO迟滞。 在微功耗模式下上电时,EN从上电阻(R TOP)吸收5μA电流。

VIN必须增加以克服电流下降。 VIN启动阈值由公式(1)确定:


9.过电压保护(OVP)
如果VOUT检测到过压(典型值)为16.5V阈值,MP9185将立即停止升压,直到电压降至16.3V。 这可以防止输出和内部功率MOSFET的过压。
10.热保护
热关断功能可防止IC在极高的温度下工作。 当芯片温度超过150°C时,芯片关闭并在芯片温度降至25°C时恢复正常工作。
五、应用参数
1.设置输出电压
外部电阻分压器用于设置输出电压。通常,选择R1在300 - 800kΩ之间。 然后计算R2:

当V REF为1V时,R1为上拉反馈电阻,R2为下拉反馈电阻。
2.选择输入电容
输入电容(C1)用于维持直流输入电压。 建议使用低ESR陶瓷电容器。 输入电压纹波可用公式(4)估算:
其中f S是开关频率,L是电感值。
3.选择输出电容
升压转换器的输出电流是不连续的,因此需要一个输出电容器(C2)将AC电流提供给负载。 为获得最佳性能,建议使用低ESR陶瓷电容器。 输出电压纹波可以用公式(5)估算:

其中R L是负载电阻的值。强烈建议使用带X5R或X7R介质的陶瓷电容,因为ESR较低且温度系数较小。
4.选择电感
需要电感来传输输入源和输出电容之间的能量。 具有较大值的电感会导致较少的纹波电流和较低的峰值电感电流,从而降低功率MOSFET的压力。 但是,较大值的电感器具有较大的物理尺寸,较高的串联电阻和较低的饱和电流。 对于大多数设计,电感值可以用公式(6)计算:

选择电感纹波电流约为最大电感峰值电流的20〜50%。 通常,建议使用1.5μH电感。 确保电感在最坏情况下不会饱和。 电感应该有一个低串联电阻(DCR)来降低电阻功率损耗。
5.软启动(SS)电容选择
利用所需的输出电压上升时间(T RISE),可以使用公式(7)计算C SS:

I SS是SS充电电流(7.5μA)。通常,大约3ms的上升时间会选择C SS为22nF。
6.VDD电容选择
MP9185集成了大约3.4V的VDD电源,通常为内部MOSFET栅极驱动器和内部控制电路供电。 内部稳压器需要一个4.7μF或更高的陶瓷旁路电容。 不要将外部负载连接到VCC电源。
7.BST电容选择
MP9185使用一个自举电路为输出N沟道MOSFET供电。 电荷泵电源需要一个外部自举电容。 推荐BST和SW之间使用0.1μF的陶瓷电容。
8.模式选择
基于MODE设置,MP9185可以工作在强制连续导通模式(FCCM),脉冲跳跃模式(PSM)或超声波模式(USM)。 直接将MODE拉至VDD以便进行FCCM; 浮点模式USM; 将MODE电压从0.2V拉到0.7V,使MP9185工作在PSM模式。 如果PSM阈值没有适当的电压,可以使用从VDD到GND的电阻分压器。

典型的VDD电压范围是2V至3.3V。 将Rup设置为130kΩ,将Rdown设置为20kΩ以实现MODE上的267-450mV电压。当MODE被拉低到1V以下时,小于2μA的电流流出MODE。 20kΩR BOT导致40mV MODE电压增加。理想的MODE电压约为307 - 490mV。
9.补偿
跨导误差放大器(COMP)的输出用于补偿调节控制系统。 系统使用两个极点和一个零点来稳定控制回路。 极点F P1由输出电容(C OUT)和负载电阻设置。 极点F P2从原点开始。 零点F Z1由补偿电容(C COMP)和补偿电阻(R COMP)设定。 这些由式(10)和式(11)确定:

其中R LOAD是负载电阻。 在连续导通模式下存在右半平面零点(F RHPZ),其中电感电流在每个周期中不会降至零。 右半平面零点的频率可以用公式(12)确定:

最后
以上就是优雅手链最近收集整理的关于DC-DC升压芯片MP9185的全部内容,更多相关DC-DC升压芯片MP9185内容请搜索靠谱客的其他文章。
发表评论 取消回复