注:如下内容学习于“电路啊”公众号!
余电快速泄放电路,即放电电路,用在需要快速反复开关电源,且负载电路上有大容量电容的场景。
断开电源开关后,如果负载电路有大电容,会引起负载电路上的电压下降缓慢。此时如果重新接上电源开关,负载电路在未完全掉电的情况下重新上电,可能会导致电路不能正常复位启动,进而电路工作异常,出现开机死机等情况。
所以在生活中,通过开关电源的方式重启电子设备时,比如重启路由器,一般是断电后等几秒钟再接上电源。
有些设备比如电视机,断电后会看到他的LED指示灯要过几秒钟才会熄灭,就是余电没有快速泄放导致。
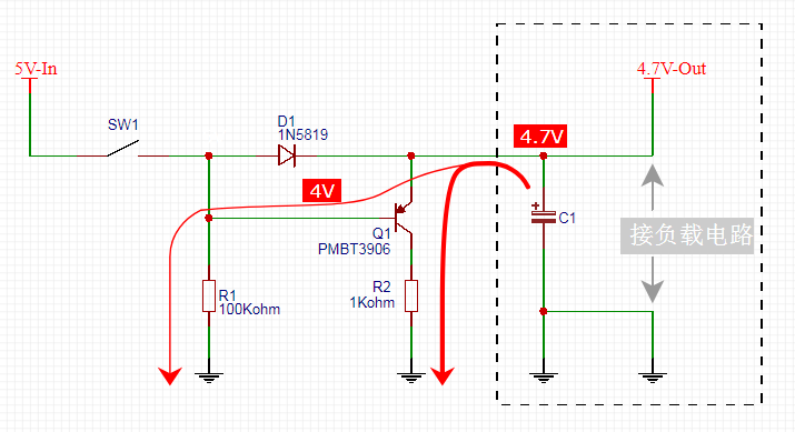
下图是一种余电快速泄放电路,C1代表负载电路中的大电容。

一、电路说明
下面以输入电压为5V为例进行分析,分为开关SW1闭合与断开两种情况。
1、开关SW1闭合后:

电压5V-In通过二极管D1成为电压4.7V-Out。因为二极管D1用了1N5819,这是一个肖特基二极管,其正向压降比较小,约为0.3V。
此时三极管Q1的b极电压为5V,e极电压为4.7V,Q1不导通。
2、开关SW1断开后:

三极管Q1的e极电压从4.7V开始下降,b极电压从4V开始下降,Vbe = -0.7V,将Q1打开,大电容C1的电压4.7V-Out通过三极管Q1、电阻R2快速泄放到地。
最后
以上就是腼腆耳机最近收集整理的关于余电快速泄放电路的全部内容,更多相关余电快速泄放电路内容请搜索靠谱客的其他文章。
本图文内容来源于网友提供,作为学习参考使用,或来自网络收集整理,版权属于原作者所有。
发表评论 取消回复