文章目录
- 问题引入
- 问题解决
- 1. 数学变换
- 2. 直接画图
问题引入
绘制出下式系统函数H(z)的单位冲激响应和频响曲线
H
(
z
)
=
z
−
0.5
z
H(z)= frac{z-0.5}{z}
H(z)=zz−0.5
问题解决
1. 数学变换
原式可化为
H
(
z
)
=
z
−
0.5
z
=
1
−
0.5
z
−
1
H(z)= frac{z-0.5}{z}=1-0.5z^{-1}
H(z)=zz−0.5=1−0.5z−1
将上式进行z逆变换可以得到
h
(
n
)
=
δ
(
n
)
−
0.5
δ
(
n
−
1
)
h(n)=delta(n)-0.5delta(n-1)
h(n)=δ(n)−0.5δ(n−1)
按照上式使用MATLAB画图
clear;close all;clc;
step = 1;
tt=0:1:60;
hh=zeros(1,length(tt));
hh(1)=1;
hh(1/1+1)=-0.5;
figure;
plot(tt, hh)
title("h(t)");
xlabel("N");ylabel("h(t)");
画图结果:

从原式可看出
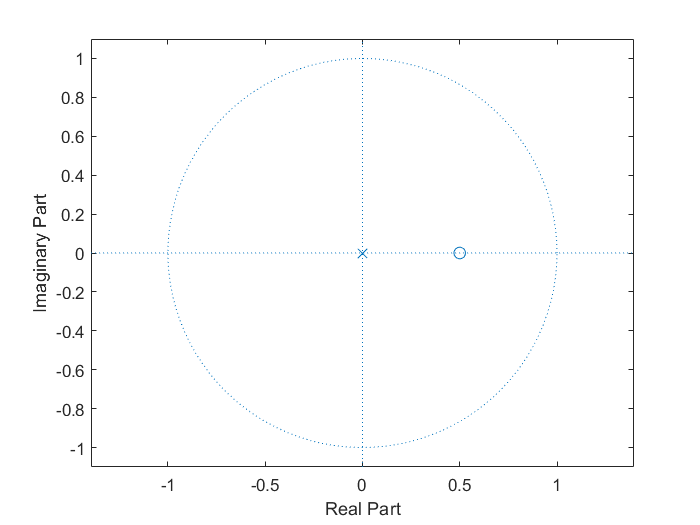
零点为 z = 0.5 ; 极点为z = 0
2. 直接画图
原式
H
(
z
)
=
z
−
0.5
z
H(z)= frac{z-0.5}{z}
H(z)=zz−0.5
对于分子b:
一次项系数为1 ,零次项系数为-0.5
因此b=[1 -0.5]
对于分子a:
一次项系数为1 ,零次项系数为0
因此a=[1 0]
使用impz函数画单位冲激响应,使用freqz函数画幅频特性曲线,使用zplane函数画零点极点图
MATLAB代码如下
clear;close all;clc;
B=[1,-0.5];
A=[1 0];
N=60;
[h,t]=impz(B,A,N);
figure;plot(t,h)
title("h(t)");
xlabel("N");ylabel("h(t)");
figure;
freqz(B,A);
figure;
zplane(B, A)
单位冲激响应:

幅频响应:

极点图:

最后
以上就是鳗鱼小丸子最近收集整理的关于MATLAB画系统函数H(z)零极点以及幅频特性的全部内容,更多相关MATLAB画系统函数H(z)零极点以及幅频特性内容请搜索靠谱客的其他文章。
发表评论 取消回复