MATLAB/Simulink仿真可运行
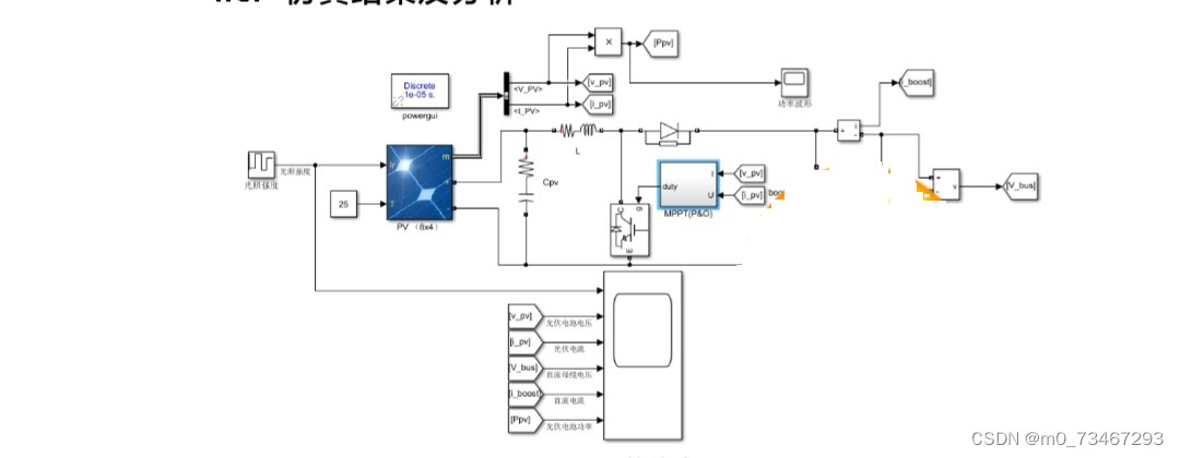
[1]光伏发电系统MPPT(最大功率点跟踪控制)
[2]扰动观察法

ID:3150674927582637
不二与爱丽丝


最后
以上就是小巧芹菜最近收集整理的关于MATLAB/Simulink仿真可运行 光伏发电系统MPPT 扰动观察法的全部内容,更多相关MATLAB/Simulink仿真可运行内容请搜索靠谱客的其他文章。
本图文内容来源于网友提供,作为学习参考使用,或来自网络收集整理,版权属于原作者所有。
MATLAB/Simulink仿真可运行
[1]光伏发电系统MPPT(最大功率点跟踪控制)
[2]扰动观察法

ID:3150674927582637
不二与爱丽丝


以上就是小巧芹菜最近收集整理的关于MATLAB/Simulink仿真可运行 光伏发电系统MPPT 扰动观察法的全部内容,更多相关MATLAB/Simulink仿真可运行内容请搜索靠谱客的其他文章。
发表评论 取消回复