转自http://www.wowotech.net/bluetooth/bt_protocol_arch.html
2. 协议层次
蓝牙协议是通信协议的一种,为了把复杂问题简单化,任何通信协议都具有层次性,特点如下:
从下到上分层,通过层层封装,每一层只需要关心特定的、独立的功能,易于实现和维护;
在通信实体内部,下层向上层提供服务,上层是下层的用户;
在通信实体之间,协议仅针对每一层,实体之间的通信,就像每一层之间的通信一样,这样有利于交流、理解、标准化。
蓝牙协议也不例外,其协议层次如下:
从OSI(Open System Interconnection)模型的角度看,蓝牙是一个比较简单的协议,它仅仅提供了物理层(Physical Layer)和数据链路层(Data Link Layer )两个OSI层次。但由于蓝牙协议的特殊性、历史演化因素等原因,其协议层次又显的不简单,甚至晦涩难懂(如上面图片所示的Physical Link、Logical Transport等)。
蓝牙协议分为四个层次:物理层(Physical Layer)、逻辑层(Logical Layer)、L2CAP Layer和应用层(APP Layer)。
物理层,负责提供数据传输的物理通道(通常称为信道)。通常情况下,一个通信系统中存在几种不同类型的信道,如控制信道、数据信道、语音信道等等。
逻辑层,在物理层的基础上,提供两个或多个设备之间、和物理无关的逻辑传输通道(也称作逻辑链路)。
L2CAP层,L2CAP是逻辑链路控制和适配协议(Logical Link Control and Adaptation Protocol)的缩写,负责管理逻辑层提供的逻辑链路。基于该协议,不同Application可共享同一个逻辑链路。类似TCP/IP中端口(port)的概念。
APP层,理解蓝牙协议中的应用层,基于L2CAP提供的channel,实现各种各样的应用功能。Profile是蓝牙协议的特有概念,为了实现不同平台下的不同设备的互联互通,蓝牙协议不止规定了核心规范(称作Bluetooth core),也为各种不同的应用场景,定义了各种Application规范,这些应用层规范称作蓝牙profile。
在以上四个层次的基础上,蓝牙协议又将物理层和逻辑层划分了子层,分别是Physical Channel/Physical Links和Logical Transports/Logical Links,这一划分,相当使人崩溃,要多花费大量的脑细胞去理解它们,具体请参考下面的分析。
2.1 物理层
物理层负责提供数据传输的物理信道,蓝牙的物理层分为Physical Channel和Physical Links两个子层。我们先介绍Physical Channel。
2.1.1 Physical Channel(物理信道)
一个通信系统中通常存在多种类型的物理信道,蓝牙也不例外。另外,由“蓝牙协议分析(1)_基本概念”的介绍可知,蓝牙存在BR/EDR、LE和AMP三种技术,这三种技术在物理层的实现就有很大的差异,下面让我们一一介绍。
首先是相同点,BR/EDR、LE和AMP的RF都使用2.4GHz ISM(Industrial Scientific Medical) 频段,频率范围是2.400-2.4835 GHz。

注1:不同国家和地区蓝牙的频率和信道分配情况是不同,本文所有的描述都以中国采用的“欧洲和美国”标准为准。
除了相同点,剩下的都是不同点了。
BR/EDR是传统的蓝牙技术,它这样定义物理信道:
1)ISM频率范围内被分成79个channel,每一个channel占用1M的带宽,在0 channel和78 channel之外设立guard band(保护带宽,Lower Guard Band为2MHz,Upper Guard Band为3.5MHz)。
2)采用跳频技术(hopping),也就是说,某一个物理信道,并不是固定的占用79个channel中的某一个,而是以一定的规律在跳动(该规律在技术上叫做"伪随机码",就是"假"的随机码)。因此蓝牙的物理信道,也可以称作跳频信道(hopping channel)。
3)BR/EDR技术定义了5种物理信道(跳频信道),BR/EDR Basic Piconet Physical Channel、BR/EDR Adapted Piconet Physical Channel、BR/EDR Page Scan Physical Channel、BR/EDR Inquiry Scan Physical Channel和BR/EDR Synchronization Scan Channel。
4)BR/EDR Page Scan Physical Channel用于蓝牙设备的发现操作(discovery),即我们常用的搜索其它蓝牙设备(discover)以及被其它蓝牙设备搜索(discoverable)。
5)BR/EDR Inquiry Scan Physical Channel用于蓝牙设备的连接操作(connect),即我们常用的连接其它蓝牙设备(connect)以及被其它蓝牙设备连接(connectable)。
6)BR/EDR Basic Piconet Physical Channel和BR/EDR Adapted Piconet Physical Channel主要用在处于连接状态的蓝牙设备之间的通信。它们的区别是,BR/EDR Adapted Piconet Physical Channel使用较少的RF跳频点(RF是Radio Frequency的缩写,即射频)。BR/EDR Basic Piconet Physical Channel使用全部79个跳频点,而BR/EDR Adapted Piconet Physical Channel是根据当前的信道情况使用79个跳频点中的子集,但是跳频数目也不能少于20个。这个主要是因为蓝牙使用ISM频段,当蓝牙和WIFI共存的时候,部分跳频点被WIFI设备占用而使得蓝牙设备在这些跳频点上的通信总是失败,因此,需要避过那些WIFI设备占用的频点。
7)BR/EDR Synchronization Scan Channel可用于无连接的广播通信,后续文章会详细介绍。
8)同一时刻,BT 设备只能在其中一个物理信道上通信,为了支持多个并行的操作,蓝牙系统采用时分方式,即不同的时间点采用不同的信道。
LE是为蓝牙低功耗而生的技术,为了实现低功耗的目标,其物理信道的定义与BR/EDR有些差异:
1)ISM频率范围内被分成40个channel,每一个channel占用2M的带宽,在0 channel和39 channel之外设立guard band(保护带宽,Lower Guard Band为2MHz,Upper Guard Band为3.5MHz)。
2)LE技术定义了2种物理信道,LE Piconet channel和LE Advertisement Broadcast Channel。
3)LE Piconet Channel用在处于连接状态的蓝牙设备之间的通信,和BR/EDR一样,采用调频技术。和BR/EDR不一样的地方是,只会在40个频率channel中的37个上面跳频。
4)LE Advertisement Broadcast Channel用于在设备间进行无连接的广播通信,这些广播通信可用于蓝牙的设备的发现、连接(和BR/EDR类似)操作,也可用于无连接的数据传输。
8)和BR/EDR一样,同一时刻,BT 设备只能在其中一个物理信道上通信,为了支持多个并行的操作,蓝牙系统采用时分方式,即不同的时间点采用不同的信道。
AMP是为高速数据传输设计的技术,其物理层规范直接采用802.11(WIFI)的PHY规范,主要有如下特点:
AMP物理信道只有一种,即AMP Physical Channel,主要用于已连接设备之间的数据通信,和BR/EDR技术中的BR/EDR Adapted Piconet Physical Channel位于一个级别,可以互相切换使用。
2.1.2 Physical Links(物理链路)
由2.1.1的描述可知,蓝牙协议为BR/EDR、LE和AMP三种技术定义了8种类型的物理信道,包括:
AMP physical channel
BR/EDR Basic Piconet Physical Channel
BR/EDR Adapted Piconet Physical Channel
BR/EDR Page Scan Physical Channel
BR/EDR Inquiry Scan Physical Channel
BR/EDR Synchronization Scan ChannelLE Piconet Channel
LE Advertisement Broadcast Channel
而物理链路,则是对这些物理信道(主要是BR/EDR技术中的Basic Piconet Physical Channel和Adapted Piconet Physical Channel)的进一步封装,其主要特征是(可参考2.5中的图片以辅助理解):
1)Physical Link是一个虚拟概念,不对应协议中任何的实体,数据包封包/解包的过程中不被体现。
2)AMP Physical Channel、LE Piconet Channel、LE Advertisement Broadcast Channel均有一个一一对应的Physical Link,分别是AMP Physical Link、LE Active Physical Link、LE Advertising Physical Channel。
3)BR/EDR Page Scan Physical Channel、BR/EDR Inquiry Scan Physical Channel、BR/EDR Synchronization Scan Channel只在特定时间段使用,且无法控制任何属性,因此不需要再Physical Link中体现。
4)BR/EDR Basic Piconet Physical Channel和BR/EDR Adapted Piconet Physical Channel是BR/EDR技术中已连接设备之间进行数据通信的通道,且同一时刻只能根据应用场景选择一种channel进行数据传输。因此这两个channel被map到BR/EDR Active Physical Link、BR/EDR Parked Physical Link和BR/EDR Connectionless Slave Broadcast Physical Link三个物理链路上。
5)BR/EDR Active Physical Link和BR/EDR Parked Physical Link的抽象主要有两个方面的意义:
5-1)屏蔽底层的Basic/Adapted Piconet Physical Channel之间的差异,统一使用Physical Link取代。在需要的时候,可以通过上层的链路管理协议,指定使用哪一种physical channel(Basic or Adapted)。
5-2)可以通过Physical Link的抽象,控制Physical Channel的一些属性(如发射功率、收发周期等),以达到节省功耗的目的。而上面的层次(如逻辑层)不需要对这些动作知情。6)BR/EDR Active Physical Link定义了连接状态的蓝牙设备在链路处于active状态时的物理链路,该物理链路对应的设备的发射功率是可修改的。
7)BR/EDR Parked Physical Link定义了连接状态的蓝牙设备在链路处于parked状态时的物理链路。parked状态是一种特殊的连接状态,连接双方没有正在进行的数据传输,所有的链路消耗,都是为保持连接所做的事情。此时可以通过降低在物理信道上的收发频率而降低功耗。该物理链路和BR/EDR Active Physical Link使用相同的物理信道。
8)BR/EDR Connectionless Slave Broadcast Physical Link使用BR/EDR Adapted Piconet Physical Channel,用于一点到多点的广播通信。
9)由上面的描述可知,物理链路这一层抽象,实在是可有可无,希望大家不要纠结,知道怎么回事即可。
2.2 逻辑层
逻辑层的主要功能,是在已连接(LE Advertisement Broadcast可以看做一类特殊的连接)的蓝牙设备之间,基于物理链路,建立逻辑信道。所谓的逻辑信道,和城市道路上的车道类似:
一条城市道路可以看做一个物理链路(可能有两个方向,我们只考虑其中一个即可),该物理链路根据行车用途,可以划分为多个逻辑信道,如直行车道、右转车道、左转车道、掉头车道、快速车道、慢速车道等等。
这里的车道(逻辑信道),从物理角度看,并没有什么分别,只是为了方便交通(数据传输),人为的抽象出来的。和车道类似,蓝牙逻辑信道的划分依据是传输类型,主要包括下面3类(即Logical Link):
1)用于管理底层物理链路的控制类传输,包括AMP-C、ACL-C、PSB-C、LE-C、ADVB-C。
2)传输用户数据的用户类传输,包括AMP-U、ACL-U、PSB-U、LE-U、ADVB-U。
3)其它比较特殊的传输类型,包括流式传输(stream)、PBD(Profile Broadcast Data)。
以上每种Logic Link都会在下层对应一个Logical Transport,这些Logical Transport具有一些属性值,如流控、应答/重传机制等。如下:
AMP ACL(Asynchronous Connection-Oriented Link),基于AMP技术的、面前连接的、异步传输链路,为AMP-U提供服务。
BR/EDR ACL,基于BR/EDR技术的ACL链路,为ACL-C、ACL-U提供服务。
SCO/eSCO(Synchronous Connection-Oriented/Extended SCO),基于BR/EDR技术的、面向连接的、同步传输链路,为stream类型的Logical Link提供服务。
ASB(Active Slave Broadcast)、PSB(Parked Slave Broadcast),基于BR/EDR技术的、面向连接的广播传输链路,为ACL-U、PSB-U、PSB-C提供服务。
CSB(Connectionless Slave Broadcast),基于BR/EDR技术的、无连接的广播链路,为PBD提供服务。
LE ACL,基于LE技术的、面前连接的、异步传输链路,为LE-U、LE-C提供服务。
ADVB(Advertising Broadcast),基于LE技术的、广告/广播链路,为ADVB-U、ADVB-C提供服务。
注2:AMP-C没有对应的Logical Transport,而是直接控制AMP Physical Link完成所需功能。
注3:蓝牙逻辑层的抽象也是让人醉了!还是那句话,不要逼自己去理解一个疯子的行为,不然自己也会疯的。
2.3 L2CAP Channels
L2CAP是Logical Link Control and Adaptation Protocol(逻辑链路控制和适配协议)的缩写,蓝牙协议到这个层次的时候,就清爽多了:
对下,它在用户类XXX-U Logical Link的基础上,抽象出和具体技术无关的数据传输通道(包括单播和广播两类),至此用户就不再需要关心繁杂的蓝牙技术细节。
对上,它以L2CAP channel endpoints的概念(类似TCP/IP中的端口),为具体的应用程序(profile)提供独立的数据传输通道(当然,也是一个逻辑通道)。
2.4 Profiles
profile是蓝牙Application的代指,也可以翻译为服务,为了实现不同平台下的不同设备的互联互通,蓝牙协议为各种可能的、有通用意义的应用场景,都制定的了规范,如SPP、HSP、HFP、FTP、IPv6/6LoWPAN等等。
Profiles基于L2CAP提供的L2CAP channel endpoints实现,在它们对应的层次上进行数据通信,以完成所需功能。有关蓝牙profile的介绍,会在后续文章中陆续给出,这里就不再详细说明了。
2.5 总结
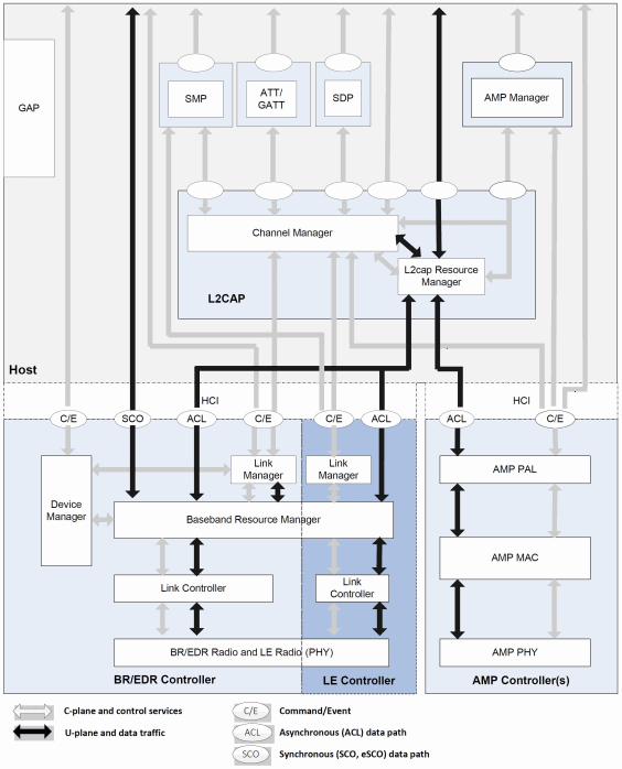
下面图片包含上面各个层次(除了APP layer)中涉及到的一些实体、概念以及相互关系,供大家参考。
摘录自:Core_v4.2.pdf---->Vol1: Architecture & Terminology Overview---->Part A: Architecture---->3 DATA TRANSPORT ARCHITECTURE---->3.2 TRANSPORT ARCHITECTURE ENTITIES
3. 蓝牙核心框架
蓝牙规范有两类:一类是蓝牙核心规范,由Bluetooth Core Specification定义,囊括到L2CAP层,以及相关的核心profile;另一类是蓝牙Application规范,包含了各种各样的profile规范(具体可参考“https://www.bluetooth.com/specifications/adopted-specifications”中的列表)。
蓝牙核心规范所定义的框架如下:
摘录自:Core_v4.2.pdf ---->Vol1: Architecture & Terminology Overview---->Part A: Architecture---->2 CORE SYSTEM ARCHITECTURE
经过第2章协议层次的介绍,蓝牙核心框架已经比较容易理解了,这里对层次中各个模块做一个简单的说明,更为详细的分析,请参考后续的文章。
1)BR/EDR Radio & LE Radio & AMP PHY
蓝牙RF层(物理层),包括BR/EDR、LE以及AMP三种。负责在物理channel上收发蓝牙packet。
对BR/EDR和LE RF来说,还会接收来自Baseband的控制命令来控制RF频率的选择和timing。
AMP PHY使用802.11(WIFI)的规范,本文不再详细介绍,后续有关AMP的内容,也不过多涉及。
2)Link Controller & Baseband resource management
Link Controller和Baseband resource management组成了蓝牙的基带(baseband)。
Link Controller负责链路控制,主要是根据当前物理channel的参数、逻辑channel的参数、逻辑transport的参数将数据payload组装成bluetooth packet。另外,通过Link Control Protocol(对LE来说是LL Layer Protocol),可以实现流控、ack、重传等机制。
Baseband resource management,主要用于管理RF资源。
3)Link Manager
Link Manager主要负责创建、修改、释放蓝牙逻辑连接(Logical Link),同时也负责维护蓝牙设备之间物理连接(Physical Link)的参数。它的功能主要是通过Link Management Protocol(LMP,for BR/EDR)和Link Layer Protocol(LL,for LE)完成。
4)Device Manager
Device Manager主要负责控制蓝牙设备的通用行为(蓝牙数据传输除外的行为),主要是:
搜索附近的蓝牙设备
连接到其他的蓝牙设备
使得本地的蓝牙设备connectable和discoverable
控制本地蓝牙设备的属性(例如本地蓝牙设备的名字、link key等)
5)HCI(Host Controller Interface)
我们在“蓝牙协议分析(1)_基本概念”介绍过,蓝牙系统分为Bluetooth Controller和Bluetooth Host两个大的block。它们之间通过HCI接口以HCI协议进行通信。
6)L2CAP
L2CAP位于Bluetooth Host中,包括两个子模块:
Channel Manager主要负责创建、管理、释放L2CAP channel。
L2CAP Resource Manager负责统一管理、调度L2CAP channel上传递的PDU(Packet Data Unit),以确保那些高QoS的packet可以获得对物理信道的控制权。
7)SMP(Security Manager Protocol)
SMP是一个点对点的协议,基于专用的L2CAP channel,用于生成加密(encryption)和识别(identity)用的密匙(keys)。
8)SDP(Service Discover Protocol)
SDP也是一个点对点的协议,基于专用的L2CAP channel,用于发现其它蓝牙设备能提供哪些profile以及这些profile有何特性。在了解清楚了其他蓝牙设备的profile以及特性之后,本蓝牙设备可以发起对自己感兴趣的蓝牙profile的连接动作。
9)AMP Manager
基于L2CAP channel,和对端的AMP manager交互,用于发现对方是否具备AMP功能,以及收集用于建立AMP物理链路的信息。
10)GAP(Generic Access Profile)
GAP是一个基础的蓝牙profile,用于提供蓝牙设备的通用访问功能,包括设备发现、连接、鉴权、服务发现等等。
GAP 是所有其它应用模型的基础,它定义了在 Bluetooth 设备间建立基带链路的通用方法。还定义了一些通用的操作,这些操作可供引用 GAP 的应用模型以及实施多个应用模型的设备使用。GAP 确保了两个 蓝牙设备(不管制造商和应用程序)可以通过 Bluetooth 技术交换信息,以发现彼此支持的应用程序。
最后
以上就是微笑月饼最近收集整理的关于蓝牙协议分析2---协议架构的全部内容,更多相关蓝牙协议分析2---协议架构内容请搜索靠谱客的其他文章。


发表评论 取消回复