项目管理过程组与知识领域
| 启动过程组 | 规划过程组 | 执行过程组 | 监控过程组 | 收尾过程组 | |
|---|---|---|---|---|---|
| 项目整体管理 | 制定项目章程 | 制订项目管理计划 | 指导与管理项目执行 | 监控项目工作 、整体变更控制 | 结束项目或阶段 |
| 项目范围管理 | 制订范围管理计划、收集需求、范围定义、创建工作分解结构 | 范围确认、范围控制 | |||
| 项目进度管理 | 制订进度管理计划、活动定义、活动排序、活动资源估算、活动历时估算、制订进度计划 | 进度控制 | |||
| 项目质量管理 | 制订质量管理计划 | 质量保证 | 质量控制 | ||
| 项目成本管理 | 制定成本管理计划、成本估算、成本预算 | 成本控制 | |||
| 项目人力资源管理 | 制订人力资源管理计划 | 团队组建、团队建设、团队管理 | |||
| 项目沟通管理 | 制订沟通管理计划 | 管理沟通 | 控制沟通 | ||
| 项目风险管理 | 规划风险管理、风险识别、定性风险分析、定量风险分析、规划风险应对 | 控制风险 | |||
| 项目采购管理 | 制订采购管理计划 | 实施采购 | 控制采购 | 结束采购 | |
| 项目干系人管理 | 识别干系人 | 制订干系人管理计划 | 管理干系人参与 | 控制干系人参与 |
项目管理各过程输入、输出、工具与技术
项目管理阶段
| 项目管理过程 | 输入 | 工具与技术 | 输出 |
|---|---|---|---|
| 制定项目章程 | 协议、项目工作说明书、商业论证、事业环境因素、组织过程资产 | 专家判断、引导技术 | 项目章程 |
| 制订项目管理计划 | 项目章程、其他过程的输出、事业环境因素、组织过程资产 | 专家判断、引导技术 | 项目管理计划 |
| 指导与管理项目执行 | 项目管理计划、批准的变更请求、事业环境因素、组织过程资产 | 专家判断、项目管理信息系统、会议 | 可交付成果、工作绩效数据、变更请求、项目管理计划更新、项目文件更新 |
| 监控项目工作 | 项目管理计划、进度预测、成本预测、确认的变更、工作绩效信息、事业环境因素、组织过程资产 | 专家判断、分析技术、项目管理信息系统、会议 | 变更请求、工作绩效报告、项目管理计划更新、项目文件更新 |
| 整体变更控制 | 项目管理计划、工作绩效报告、变更请求、事业环境因素、组织过程资产 | 专家判断、会议、变更控制工具 | 批准的变更请求、变更日志、项目管理计划更新、项目文件更新 |
| 结束项目或阶段 | 项目管理计划、验收的可交付成果、组织过程资产 | 专家判断、会议、分析技术 | 最终产品、服务或成果移交、组织过程资产更新 |
项目范围管理
| 项目管理过程 | 输入 | 工具与技术 | 输出 |
|---|---|---|---|
| 制订范围管理计划 | 项目章程、项目管理计划、事业环境因素、组织过程资产 | 专家判断、会议 | 范围管理计划、需求管理计划 |
| 收集需求 | 范围管理计划、需求管理计划、干系人管理计划、干系人登记册、项目章程 | 访谈、焦点小组、引导式研讨会、群体创新技术、群体决策技术、问卷调查、观察、原型法、标杆对照、系统交互图、文件分析 | 需求文件、需求跟踪矩阵 |
| 范围定义 | 范围管理计划、项目章程、需求文件、组织过程资产 | 专家判断、产品分析、备选方案生成、引导式研讨会 | 项目范围说明书、项目文件更新 |
| 创建工作分解结构 | 项目管理计划、项目范围说明书、需求文件、事业环境因素、组织过程资产 | 分解、专家判断 | 范围基准、项目文件更新 |
| 范围确认 | 范围管理计划、需求文件、需求跟踪矩阵、核实的可交付成果、工作绩效数据 | 检查、群体决策技术 | 验收的可交付成果、变更请求、工作绩效信息、项目文件更新 |
| 范围控制 | 需求管理计划、需求文件、需求跟踪矩阵、工作绩效数据、组织过程资产 | 偏差分析 | 工作绩效信息、变更请求、项目管理计划更新、项目文件更新、组织过程资产更新 |
项目进度管理
| 项目管理过程 | 输入 | 工具与技术 | 输出 |
|---|---|---|---|
| 制订进度管理计划 | 项目管理计划、项目章程、组织过程资产、事业环境因素 | 专家判断、分析技术、会议 | 进度管理计划 |
| 活动定义 | 进度管理计划、范围基准、组织过程资产、事业环境因素 | 分解、滚动式规则、专家判断 | 活动清单、活动属性、里程碑清单 |
| 活动排序 | 进度管理计划、活动清单、活动属性、里程碑清单、项目范围说明书、事业环境因素、组织过程资产 | 前导图法、箭线图法、确定依赖关系、提前量与滞后量 | 项目进度网络图、项目文件更新 |
| 活动资源估算 | 活动清单、活动属性、资源日历、进度管理计划、风险登记册、活动成本估算、组织过程资产、事业环境因素 | 专家判断法、备选方案分析、发布的估算数据、项目管理软件、自下而上的估算 | 活动资源需求、资源分解结构、项目文件更新 |
| 活动历时估算 | 进度管理计划、活动清单、活动属性、活动资源需求、活动日历、项目范围说明书、风险登记册、资源分解结构、组织过程资产、事业环境因素 | 专家判断、类比估算、参数估算、三点估算、群体决策技术、储备分析 | 活动历时估算、项目文件更新 |
| 制订进度计划 | 进度管理计划、活动清单、活动属性、项目进度网络图、活动资源需求、资源日历、活动历时估算、项目范围说明书、风险登记册、项目人员分派、资源分解结构、组织过程资产、事业环境因素 | 进度网络分析、关键路径法、关键链法、资源优化技术、建模技术、超前量与滞后量、进度压缩、进度计划编制工具 | 进度基准、项目进度计划、进度数据、项目日历、项目管理计划更新、项目文件更新 |
| 进度控制 | 项目管理计划、项目进度计划、工作绩效数据、项目日历、进度数据、组织过程资产 | 绩效审查、项目管理软件、资源优化技术、建模技术、提前量与滞后量、进度压缩、进度计划编制工具 | 工作绩效信息、进度预测、变更请求、项目管理计划更新、项目文件更新、组织过程资产 |
项目成本管理
| 项目管理过程 | 输入 | 工具与技术 | 输出 |
|---|---|---|---|
| 制订成本管理计划 | 项目章程、项目管理计划、事业环境因素、组织过程资产 | 专家判断、分析技术、会议 | 成本管理计划 |
| 成本估算 | 成本管理计划、人力资源管理计划、范围基准、项目进度计划、风险登记册、事业环境因素、组织过程资产 | 专家判断、类比估算、参数估算、自下而上估算、三点估算、储备分析、质量成本、项目管理软件、卖方投标分析、群体决策技术 | 活动成本估算、估算依据、项目文件更新 |
| 成本预算 | 成本管理计划、范围基准、活动成本估算、活动依据、项目进度计划、资源日历、风险登记册、协议、组织过程资产 | 成本汇总、储备分析、专家判断、历史关系、资源限制平衡 | 成本基准、项目资金需求、项目文件更新 |
| 成本控制 | 项目管理计划、项目资金需求、工作绩效数据、组织过程资产 | 挣值管理、预测、完工尚需绩效指数、绩效审查、项目管理软件、储备分析 | 工作绩效信息、成本预测、变更请求、项目管理计划更新、项目文件更新、组织过程资产更新 |
项目质量管理
| 项目管理过程 | 输入 | 工具与技术 | 输出 |
|---|---|---|---|
| 制订质量管理计划 | 项目管理计划、干系人登记册、风险登记册、需求文件、事业环境因素、组织过程资产 | 成本效益分析、质量成本、七种基本质量工具、标杆对照、实验设计、统计抽样、其他质量管理工具、会议 | 质量管理计划、过程改进计划、质量测量指标、质量核对单、项目文件更新 |
| 质量保证 | 质量管理计划、过程改进计划、质量测量指标、质量控制测量结果、项目文件 | 质量管理与控制工具、质量审计、过程分析 | 变更请求、项目管理计划更新、项目文件更新、组织过程资产更新 |
| 质量控制 | 项目管理计划、质量测量指标、质量核对单、工作绩效数据、批准的变更请求、可交付成果、项目文件、组织过程资产 | 七种基本质量管理工具、统计抽样、检查、审计已批准的变更请求 | 质量控制测量结果、确认的变更、核实的可交付成果、工作绩效信息、变更请求、项目管理计划更新、项目文件更新、组织过程资产更新 |
项目人力资源管理
| 项目管理过程 | 输入 | 工具与技术 | 输出 |
|---|---|---|---|
| 制订人力资源管理计划 | 项目管理计划、活动资源需求、事业环境因素、组织过程资产 | 组织图和职位描述、人际交往、组织理论、专家判断、会议 | 人力资源管理计划 |
| 团队组建 | 人力资源管理计划、事业环境因素、组织过程资产 | 预分派、谈判、招募、虚拟团队、多标准决策分析 | 项目人员分派、资源日历、项目管理计划更新 |
| 团队建设 | 人力资源管理计划、项目人员分派、资源日历 | 人际关系技能、培训、团队建设活动、基本规则、集中办公、认可与奖励、认识测评工具 | 团队绩效评价、事业环境因素更新 |
| 团队管理 | 人力资源管理计划、项目人员分派、团队绩效评价、问题日志、工作绩效报告、组织过程资产 | 观察和交谈、项目绩效评估、冲突管理、人际关系技能 | 变更请求、项目管理计划更新、项目文件更新、事业环境因素更新、组织过程资产更新 |
项目沟通管理
| 项目管理过程 | 输入 | 工具与技术 | 输出 |
|---|---|---|---|
| 制订沟通管理计划 | 项目管理计划、干系人登记册、事业环境因素、组织过程资产 | 沟通需求分析、沟通技术、沟通模型、沟通方法、会议 | 沟通管理计划、项目文件更新 |
| 管理沟通 | 沟通管理计划、工作绩效报告、事业环境因素、组织过程资产 | 沟通技术、沟通模型、沟通方法、信息管理系统、报告绩效 | 项目沟通、项目管理计划更新、项目文件更新、组织过程资产更新 |
| 控制沟通 | 项目管理计划、项目沟通、问题日志、工作绩效数据、组织过程资产 | 信息管理系统、专家判断、会议 | 工作绩效信息、变更请求、项目管理计划更新、项目文件更新、组织过程资产 |
项目风险管理
| 项目管理过程 | 输入 | 工具与技术 | 输出 |
|---|---|---|---|
| 规划风险管理 | 项目章程计划、项目章程、干系人登记册、事业环境因素、组织过程资产 | 分析技术、专家判断、会议 | 风险管理计划 |
| 风险识别 | 风险管理计划、成本管理计划、进度管理计划、质量管理计划、人力资源管理计划、范围基准、活动成本估算、活动持续时间估算、干系人登记册、项目文件、采购文件、事业环境因素、组织过程资产 | 文档审查、信息收集技术、核对单分析、假设分析、图解技术、SWOT分析、专家判断 | 风险登记册 |
| 定性风险分析 | 风险管理计划、范围基准、风险登记册、事业环境因素、组织过程资产 | 风险概率和影响评估、概率和影响矩阵、风险数据质量评估、风险分类、风险紧迫性评估、专家判断 | 项目文件更新 |
| 定量风险分析 | 风险管理计划、成本管理计划、进度管理计划、风险登记册、事业环境因素、组织过程资产因素 | 数据收集和展示技术、定量风险分析和建模技术、专家判断 | 项目文件更新 |
| 规划风险应对 | 风险管理计划、风险登记册 | 消极风险或威胁的应对策略、积极风险或机会应对策略、应急应对策略、专家判断 | 项目管理计划更新、项目文件更新 |
| 控制风险 | 项目管理计划、风险登记册、工作绩效数据、工作绩效报告 | 风险再评估、风险审计、偏差与趋势分析、技术绩效测量、储备分析、会议 | 工作绩效信息、变更请求、项目管理计划更新、项目文件更新、组织过程资产更新 |
项目采购管理
| 项目管理过程 | 输入 | 工具与技术 | 输出 |
|---|---|---|---|
| 制订采购管理计划 | 项目管理计划、需求文件、风险登记册、活动资源需求、项目进度计划、活动成本估算、干系人登记册、事业环境因素、组织过程资产 | 自制或外购分析、专家判断、市场调研、会议 | 采购管理计划、采购工作说明书、采购文件、供方选择标准、自制或外购决策、变更请求、项目文件更新 |
| 实施采购 | 项目管理计划、采购文件、攻防选择标准、卖方建议书、项目文件、自制或外购决策、采购工作说明书、组织过程资产 | 投标人会议、建议书评价技术、独立估算、专家判断、广告、分析技术、采购谈判 | 选定的卖方、协议、资源日历、变更请求、项目管理计划更新、项目文件更新 |
| 控制采购 | 项目管理计划、采购文件、协议、批准的变更请求、工作绩效报告、工作绩效数据 | 合同变更控制系统、采购绩效审查、检查与审计、报告绩效、致富系统、索赔管理、记录管理系统 | 工作绩效信息、变更请求、项目管理计划更新、项目文件更新、组织过程资产更新 |
| 结束采购 | 项目管理计划、采购文件 | 采购审计、采购谈判、记录管理系统 | 结束的采购、组织过程资产更新 |
项目干系人管理
| 项目管理过程 | 输入 | 工具与技术 | 输出 |
|---|---|---|---|
| 识别干系人 | 项目章程、采购文件、事业环境因素、组织过程资产 | 组织理论、专家判断、会议 | 干系人登记册 |
| 制订干系人管理计划 | 项目管理计划、干系人登记册、事业环境因素、组织过程资产 | 专家判断、会议、分析技术 | 干系人管理计划、项目文件更新 |
| 管理干系人参与 | 干系人管理计划、沟通管理计划、变更日志、组织过程资产 | 沟通方法、人际关系技能、管理技能 | 问题日志、变更请求、项目管理计划更新、项目文件更新、组织过程资产更新 |
| 控制干系人参与 | 项目管理计划、问题日志、工作绩效数据、项目文件 | 信息管理系统、专家判断、会议 | 工作绩效信息、变更请求、项目管理计划更新、项目文件更新、组织过程资产更新 |
项目管理主要交付物内容
项目立项管理
-
项目建议书
- 项目简介:项目名称、概况、项目建设单位和负责人,编制依据、主要结论
- 项目建设单位概况:项目建设单位与职能、实施机构与职责
- 项目建设的必要性:项目背景和依据、现有应用状况、目前存在的主要问题和差距、项目建设的意义和必要性
- 业务分析:业务功能和流程分析、信息量分析与预测、系统功能和性能需求分析
- 总体建设方案:建设原则和策略、总体目标和分期目标、总体建设任务和分期建设内容、总体设计方案
- 本期项目建设方案:本期建设目标和内容、信息资源规划和数据库建设、应用支撑平台和应用系统建设、网络系统建设、安全系统建设、主要软硬件选型和配置清单、机房及配套工程建设
- 环保、消防、职业安全:环境影响和环保措施、消防措施、职业安全
- 项目实施进度
- 投资估算及资金筹措:项目投资估算、资金来源与落实情况
- 效益与风险分析:项目的经济和社会效益、项目风险与应对
-
项目可行性研究报告
- 项目概述:项目名称、概况、项目建设单位和负责人、可行性研究报告编制单位、编制依据、项目总投资及资金来源、经济与社会效益、相对项目建议书批复的调整情况、主要结论。
- 需求分析和项目建设的必要性:业务功能和流程分析、信息量分析与预测、系统功能和性能需求分析、现有应用状况和差距、项目建设的必要性。
- 项目建设单位概况:项目建设单位与职能、实施机构与职责
- 总体建设方案:建设原则和策略、总体目标和分期目标、总体建设任务和分期建设内容、总体设计方案
- 本期项目建设方案:本期建设目标和内容、信息资源规划和数据库建设、应用支撑平台和应用系统建设、网络系统建设、安全系统建设、应用支撑平台和应用系统建设、网络系统建设、安全系统建设、运行维护系统建设方案、主要软硬件选型和配置清单、机房及配套工程建设、建设方案相对项目建议书批复变更调整情况的详细说明。
- 项目招标方案:招标范围、招标方式、招标组织形式
- 环保、消防、职业安全:环境影响和环保措施、消防措施、职业安全
- 项目组织机构和人员培训:领导和管理机构、项目实施机构、运行维护机构、技术力量和人员配置、人员培训方案
- 项目实施进度:项目建设期、实施进度计划
- 投资估算及资金来源:项目投资估算、资金来源与落实情况、资金使用计划、项目运维经费估算
- 效益与评价指标分析:经济效益分析、社会效益分析、项目评价指标分析
- 项目风险与风险管理:风险识别和分析、风险对策和管理
项目整体管理
-
项目章程
- 项目目的或批准项目的原因
- 可测量的项目目标和相关成功标准
- 高层级需求
- 假设条件和制约因素
- 高层级项目描述和边界定义
- 高层级风险
- 总体里程碑进度计划
- 总体预算
- 干系人清单
- 项目审批要求
- 委派的项目经理及其权责
- 发起人或其他批准项目章程的人员姓名和职权
-
项目管理计划
- 项目管理各子管理计划
- 项目范围、进度、成本基准
- 项目所选用的声明周期及各阶段将采用的过程
- 项目管理团队做出的裁剪决定
- 关于如何执行工作以实现项目目标的描述
- 变更管理计划,用来明确如何对变更进行监控
- 配置管理计划,用来明确如何开展配置管理
- 对如何维护绩效测量基准的完整性说明
- 干系人的沟通需求和适用的沟通技术
- 为处理未决问题和制订决策所开展的关键管理审查,包括内容、程度和时间安排等
项目范围管理
- 需求管理计划
- 如何规划、跟踪和报告各种需求活动
- 配置管理活动,例如,如何启动产品变更,如何分析其影响,如何进行追溯、跟踪和报告,以及如何变更审批权限
- 需求优先级排序过程
- 产品测量指标及使用这些指标的理由
- 用来反映哪些需求属性将被列入跟踪矩阵的跟踪结构
- 需求文件
- 业务需求
- 干系人需求
- 解决方案需求
- 项目需求
- 需求跟踪矩阵
- 业务需要、机会、目的和目标
- 项目目标
- 项目范围/WBS可交付成果
- 产品设计
- 产品开发
- 测试策略和测试场景
- 高层级需求到详细需求
- 项目范围说明书
- 产品范围描述:逐步细化项目章程和需求文件中所述的产品、服务或成果的特征
- 验收标准:可交付成果通过验收前必须满足的一系列条件
- 可交付成果:在某一过程、阶段或项目完成时 ,必须产出的任何独特并可核实的产品、成果或服务能力
- 项目的除外责任:通常需要识别出什么责任是被排除在项目之外的
- 制约因素:对项目或过程的执行有影响的限制性因素。需要列举并描述与项目范围有关且会影响项目执行的各种内外部制约或限制条件
- 假设条件:在指定计划时,不需验证即可视为正确、真实或确定的因素。还应描述如果这些因素不成立,可能造成的潜在影响。
项目进度管理
-
项目进度管理计划
- 项目进度模型制定: 需要规定用于制订项目进度模型的进度规划方法论和工具
- 准确度:需要规定活动历时估算的可接受区间以及允许的应急储备数量
- 计量单位:需要规定每张资源的计量单位
- 组织过程关联:WBS为进度管理计划提供了框架,保证了与估算及相应进度计划的协调性
- 项目进度模型维护:需要规定在项目执行期间如何在进度模型中更新项目状态、记录项目进展
- 控制临界值:是在需要采取某种措施前,允许出现的最大偏差,通常用偏离基准计划的某个百分数来表示
- 绩效测量规则:需要规定规定用于绩效测量的挣值管理规则或其他测量规则
- 报告格式:需要规定各种进度报告的格式和报告频率
- 过程描述:对每个进度管理过程进行书面描述
-
项目进度计划
项目项目季度计划是模型的输出,展示活动之间的相互关联,以及计划日期、持续时间、里程碑和所需资源。项目进度计划可以采用以下一种或多种图形来呈现:横道图、里程碑图、项目进度网络图。
项目成本管理

项目人力资源管理

项目沟通管理

项目干系人管理

项目风险管理

项目采购管理


项目配置管理

项目收尾管理

项目管理主要交付物内容
项目立项管理
项目建议书
- 项目简介:项目名称、概况、项目建设单位和负责人、编制依据、主要结论
- 项目建设单位概况:项目建设单位与职能、实施机构与职责
- 项目建设的必要性:项目背景和依据、现有应用状况、目前存在的主要问题和差距、项目建设的意义和必要性
- 业务分析:业务功能和流程分析、信息量分析与预测、系统功能和性能需求分析
- 总体建设方案:建设原则和策略、总体目标和分期目标、总体建设任务和分期建设内容、总体设计方案
- 本期项目建设方案:本期建设目标和内容、信息资源规划和数据库建设、应用支撑平台和应用系统建设、网络系统建设、安全系统建设、主要软硬件选型和配置清单、机房及配套工程建设
- 环保、消防、职业安全:环境影响和环保措施、消防措施、职业安全
- 项目实施进度
- 投资估算及资金筹措:项目投资估算、资金来源于落实情况
- 效益与风险分析:项目的经济和社会效益、项目风险与应对
项目可行性报告
- 项目概述:项目名称、概况、项目建设单位和负责人、可行性研究报告编制单位、编制依据、项目总投资及资金来源、经济与社会效益、相对项目建议书批复的调整情况、主要结论。
- 项目建设单位概况:项目建设单位与职能、实施机构与职责
- 需求分析和项目建设的必要性:业务功能和流程分析、信息量分析与预测、系统功能和性能需求分析、现有应用状况和差距、项目建设的必要性。
- 总体建设方案:建设原则和策略、总体目标和分期目标、总体建设任务和分期建设内容、总体设计方案
- 本期项目建设方案:本期建设目标和内容、信息资源规划和数据库建设、应用支撑平台和应用系统建设、网络系统建设、安全系统建设、运行维护系统建设方案、主要软硬件选型和配置清单、机房及配套工程建设、建设方案相对项目建议书批复变更调整情况的详细说明。
- 项目招标方案:招标范围、招标方式、招标组织形式
- 环保、消防、职业安全:环境影响和环保措施、消防措施、职业安全
- 项目组织机构和人员培训:项目和管理机构、项目实施机构、运行维护机构、技术力量和人员配置、人员培训方案
- 项目实施进度:项目建设期,实施进度计划
- 投资估算与资金来源:项目投资估算、资金来源于落实情况、资金使用计划、项目运维经费估算
- 效益与评价指标分析:经济效益分析、社会效益分析、项目评价指标分析
- 项目风险与风险管理:风险识别和分析、风险对策和管理
项目整体管理
项目章程
- 项目目的或批准项目的原因
- 可测量的项目目标和相关的成功标准
- 高层级需求
- 假设条件和制约因素
- 高层级项目描述和边界定义
- 高层级风险
- 总体里程碑进度计划
- 总体预算
- 干系人清单
- 项目审批要求
- 委派的项目经理及其权责
- 发起人或其他批准项目章程的人员的姓名和职权
项目管理计划
- 项目管理各子管理计划
- 项目范围、进度、成本基准
- 项目所选用的声明周期及各阶段将采用的过程
- 项目管理团队做出的裁剪决定
- 关于如何执行工作以实现项目目标的描述
- 变更管理计划,用来明确如何对变更进行监控
- 配置管理计划,用来明确如何开展配置管理
- 对如何维护绩效测量基准的完整性说明
- 干系人的沟通需求和适用的沟通技术
- 为处理未决问题和制订决策所开展的关键管理审查,包括内容、程度和时间安排等
项目范围管理
需求管理计划
- 如何规划、跟踪和报告各种需求活动
- 配置管理活动
- 需求优先级排序过程
- 产品测量指标及使用这些指标的理由
- 用来反映哪些需求属性将被列入跟踪矩阵的跟踪结构
需求文件
- 业务需求
- 可跟踪的业务目标和项目目标
- 执行组织的业务规则
- 组织的指导原则
- 干系人需求
- 对组织其他领域的影响
- 对执行组织内部或外部团体的影响
- 干系人对沟通和报告的需求
- 解决方案需求
- 功能和非功能需求
- 技术和标准合规性需求
- 支持和培训的需求
- 质量需求
- 报告需求
- 项目需求
- 服务水平、绩效、安全和合规性等
- 验收标准
- 过渡需求
- 与需求相关的假设条件、依赖关系和制约因素
需求跟踪矩阵
- 业务需要、机会、目的和目标
- 项目目标
- 项目范围/WBS可交付成果
- 产品设计
- 产品开发
- 测试策略和测试场景
- 高层级需求到详细需求
项目范围说明书
- 产品范围描述:逐步细化项目章程和需求文件中所述的产品、服务或成果的特征
- 验收标准:可交付成果通过验收前必须满足的一系列条件
- 可交付成果:在某一过程、阶段或项目完成时,必须产出的任何独特并可核实的产品、成果或服务能力
- 项目的除外责任:通常需要识别出什么责任是被排除在项目之外的
- 制约因素:对项目或过程的执行有影响的限制性因素。
- 假设条件:在制订计划时,不需要验证即可视为正确、真实或确定的因素。
项目进度管理
项目进度管理计划
- 项目进度模型制定:需要规定用于指定项目进度模型的进度规划的方法论和工具
- 准确度:需要规定活动历时估算的可接受区间,以及允许的应急储备数量
- 计量单位:需要规定每种资源的计量单位
- 组织过程关联:WBS为进度管理计划提供了框架,保证了与估算及相应进度计划的协调性
- 项目进度模型维护:需要规定在项目执行期间如何在进度模型中更新项目状态,记录项目进展
- 控制临界值:是在需要采取某种措施前,允许出现的最大偏差,通常用偏离基准计划的某个百分数来表示
- 绩效测量规则:需要规定用于绩效测量的挣值管理规则或其他测量规则
- 报告格式:需要规定各种进度报告的格式和报告频率
- 过程描述:对每个进度管理过程进行书面描述
项目进度计划
项目进度计划是进度模型的输出,展示活动之间的相互关联,以及计划日期、持续时间、里程碑和所需资源。项目进度计划可以采用以下一种或多种图形来表示:横道图、里程碑图、项目进度网络图。
项目成本管理
成本管理计划
- 计量单位
- 精确度
- 准确度:为活动成本估算规定一个可接受的区间,其中可能包括一定数量的应急储备
- 组织过程关联:工作分解结构为成本管理计划提供了框架,以便此规范地开展成本估算、预算和控制
- 控制临界值:可能需要规定偏差临界值,用于监督成本绩效
- 绩效测量规则:需要规定用于绩效测量的挣值管理规则
- 报告格式:需要规定各种成本报告的格式和编制频率
- 过程描述:对其他每个成本管理过程进行书面描述
- 其他细节:包括对战略筹资方案的说明、处理汇率波动的程序、记录项目成本的程序。
项目人力资源管理
人力资源管理计划
- 角色和职责:在计划完成项目所需的角色和职责时需考虑角色、职权、职责和能力
- 项目组织图:以图形方式展示项目团队成员及其报告关系
- 人员配备管理计划:内容因应用领域和项目规模而异,但都应包括人员招募、资源日历、人员遣散计划、培训需要、认可与奖励、遵守的规定、安全性。
项目沟通管理
沟通管理计划
- 干系人的沟通需求
- 需要沟通的信息
- 发布信息的原因
- 发布信息及告知收悉或做出回应的时限和频率
- 负责沟通相关信息的人员
- 负责授权保密信息发布的人员
- 将要接受信息的个人或小组
- 传递信息的技术或方法,如备忘录,电子邮件等
- 为沟通活动分配的资源,包括时间和预算
- 问题升级程序,用于规定下层员工无法解决问题时的上报时限和上报路径
- 随项目进展,对沟通管理计划进行更新与优化的方法
- 通用术语表
- 项目信息流向图、工作流程图、报告清单、会议计划等
- 沟通制约因素,通常来自特定的法律法规、技术要求和组织政策等
项目干系人管理
干系人登记册
用于记录已识别的干系人的所有详细信息,包括:
- 基本信息:姓名、职位、地点、项目角色、联系方式等
- 评估信息:主要需求、期望、对项目的潜在影响、与生命周期的哪个阶段最密切相关等
- 干系人分类:内部/外部,支持者/中立者/反对者等
干系人管理计划
- 关键干系人的所需参与程度和当前参与程度
- 干系人变更的范围和影响
- 干系人之间的范围和影响
- 干系人之间的相互关系和潜在交叉
- 项目现阶段的干系人沟通需求
- 需要分发给干系人的信息
- 分发相关信息的理由,以及可能对干系人参与所产生的影响
- 向干系人分发所需信息的时限和频率
- 随着项目的进展,更新和优化干系人管理计划的方法
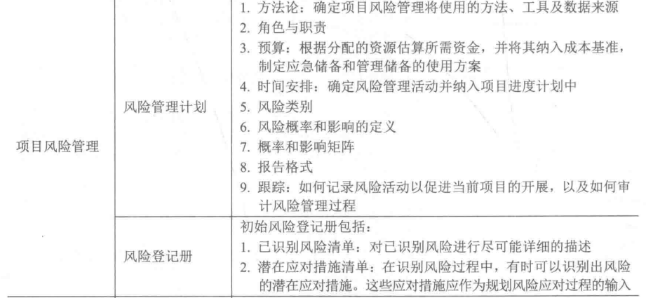
项目风险管理
风险管理计划
- 方法论:确定项目风险管理将使用的方法、工具及数据来源
- 角色与职责
- 预算
- 时间安排:确定风险管理活动并纳入项目进度计划中
- 风险类别
- 风险概率和影响的定义
- 概率和影响矩阵
- 报告格式
- 跟踪:如何记录风险活动以促进当前项目的开展,以及如何审计风险管理过程
风险登记册
- 已识别的风险清单:对已识别风险进行尽可能详细的描述
- 潜在应对措施清单:在识别风险过程中,有时可以识别出风险的潜在应对措施。这些措施应作为规划风险应对过程的输入
项目采购管理
采购管理计划
- 拟采用的合同类型
- 风险管理事项
- 是否需要编制独立估算,以及是否应吧独立估算作为评价标准
- 如果执行组织设有采购、发包或采办部门,项目管理团队可独自采取的行动
- 标准化的采购文件
- 如何管理多个供应商
- 如何协调采购工作与项目的其他工作,如制订进度计划与报告项目绩效
- 可能影响采购工作的制约因素和假设条件
- 如何处理某些产品的采购需要提前较长时间的问题,并在项目进度计划中考虑所需时间
- 如何进行自制或外购决策,并把该决策与估算活动资源和指定进度计划等过程联系在一起
- 如何在每份合同中规定合同可交付成果的进度日期,并与指定进度计划和控制过程相协调
- 如何识别对履约或保险合同的需求,以减轻某些项目风险
- 如何指导卖方编制和维护工作分解结构
- 如何确定采购/合同工作说明书的形式和格式
- 如何识别预审合格的卖方
- 用于管理何荣和评价卖方的采购测量指标
工作说明书
前言、项目工作范围、项目工作方法、假定条件、工作期限和工作量估计、双方角色和责任、卖方履约地点、价格、支付条款、交付地点、检查和验收标准、产品支持、责任限制、费用和保留金、奖惩方法、保险和履约担保、分包许可、变更请求处理流程、合同终止条款和争议解决机制
配置管理
配置管理计划
- 配置管理活动
- 实施这些活动的规范和流程
- 实施这些活动的进度安排
- 负责实施这些活动的人员或组织,以及他们和其他组织的关系
配置状态报告
- 每个受控配置项的标识和状态
- 每个变更申请的状态和已批准的修改的实施状态
- 每个基线的当前和过去版本的状态以及各版本的比较
- 其他配置管理过程活动的记录
项目收尾管理
项目总结
- 项目绩效:包括项目的完成情况、具体的项目计划完成率、项目目标的完成情况等,作为全体参与项目成员的共同成绩
- 技术绩效:最终的工作范围与项目初期的工作范围的比较结果是什么,工作范围上有什么变更,项目的相关变更是否合理,处理是否有效,变更是否对项目质量、进度和成本等有重大影响,项目的各项工作是否符合预计的质量标准,是否达到客户满意
- 成本绩效:最终的项目成本与原始的项目预算费用,包括项目范围的有关变更增加的预算是否存在大的差距,项目盈利状况如何、
- 进度计划绩效:最终项目进度与原始的项目进度计划比较结果是什么,进度为何提前或延后,是什么原因造成这样的影响
- 项目的沟通:是否建立了完善并有效利用沟通体系;项目沟通管理计划完成情况如何;项目内部会议记录资料是否完备等
- 识别问题和解决问题:项目中发生的问题是否解决,问题的原因是否可以避免,如何改进项目的管理和执行等
- 意见和建议:项目成员对项目管理本身和项目执行计划是否有合理化建议和意见,这些建议和意见是否得到大多数参与项目成员的认可,是否能在未来项目中予以改进。
关于工作绩效
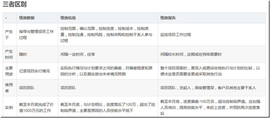
工作绩效数据
工作绩效数据是在项目管理过程中,一边执行一边收集起来的,未经任何加工整理的原始资料,用于真实,完整地记录工作的执行情况。它是指导与管理项目工作过程的输出。是项目监控时用来与计划要求做比较实际的实际数据。
工作绩效信息
工作绩效信息是对工作绩效数据进行加工整理后得到的,是各基层局部监控过程的输出。并成为整个项目全局监控过程的输入。在PMBOK指南中,总共有九个基层局部监控过程,即控制范围,确认范围,控制进度,控制成本,控制质量,控制沟通,控制风险,控制采购和控制干系人参与过程。总共有两个整个项目层面的全局监控过程,即监控项目工作过程和实施整体变更控制过程。主要内容是实际执行情况与计划要求之间的偏差,对偏差程度和原因的分析,以及据此做出未来情况预测。
工作绩效报告
工作绩效报告是对工作绩效信息进一步加工,整理,汇编而得到的,关于项目绩效的专题和综合报告。他是监控项目工作过程的输出,要是发送给主要项目干系人,以便他们据此做出相关决定,采取相关行动。

关于变更
变更请求
变更请求分为四类:
1.纠正措施:实际绩效跑偏之后拉回正常(计划).
2.预防措施:降低负面后果提前做的工作.
3.缺陷补救:可交付物已出现问题进行补救.
4.更新:变动计划(增加需求/修改原计划等)时提出的变更.
其中纠正措施和预防措施是不会改变基准的。
批准的变更请求
变更请求提出之后,需要统一由“实施整体变更控制”这个过程来批准是否执行。CCB或相关人员会在这个过程中对变更进行审批,决定批准或者否定这个“变更请求”,继而形成一份“批准的变更请求”(或者“否定的变更请求”)。批准与否的状态,需要记录到一个叫做“变更日志”的项目文件中。
确认变更
批准的变更请求执行的是否正确,这是一个需要确认和了解的事情。也就是“批准的变更”执行的正确性,需要在“控制质量”这个过程中去确认。经过“检查”,发现“批准的变更”被正确执行,通过审核,继而将此变更变成“确认的变更”。这个变更确认的结果,需要纳入到绩效报告里面,因此“确认的变更”是“监控项目工作”这个过程的一个重要输入。
可交付成果
指导与管理项目工作输出的可交付成果经过“质量控制”验证后得到核实的可交付成果,核实的可交付成果经过范围确认后得到验收的可交付成果,最终在结束项目或阶段得到最终产品、服务或成果移交。
活动排序的依赖关系
- 强制性依赖关系:是法律或合同要求的或工作的内在性质决定的依赖关系。强制性依赖关系往往与客观限制有关。
- 选择性依赖关系:有时又称为逻辑关系、优先逻辑关系或软逻辑关系。基于具体应用领域的最佳实践来建立选择性依赖关系,或基于项目的某些特殊性质而采用某种依赖关系。应对选择性依赖关系进行全面记录,因为他们会影响总浮动时间,并限制后续的进度安排。如果打算进行快速跟进,则应当审查相应的选择性依赖关系,并考虑是否需要调整或去除。
- 外部依赖关系:是项目活动与非项目活动之间的依赖关系。这些依赖关系往往不在项目团队的控制范围内。
- 内部依赖关系:是项目活动之间的紧前关系,通常在项目团队的控制之中。
成本
成本管理
- 可变成本:随着生产量、工作量或时间而变的成本为可变成本,又称为变动成本。
- 固定成本:不随生产量、工作量或时间而变的非重复成本为固定成本。
- 直接成本:直接可以归属于项目工作的成本为直接成本。如项目团队的差旅费、工资、项目使用的物料及设备使用费等。
- 简介成本:来自一般管理费用科目或几个项目共同负担的项目成本所分摊给本项目的费用,形成了项目的简介成本。如税金、额外福利和保卫费用等。
质量管理
- 一致性成本:在项目期间用于防止失败的费用
- 预防成本:生产合规产品所需的费用,如培训、流程文档化、设备、选择正确的做事时间等。
- 评价成本:评定质量所需费用,如测试、破坏性测试导致的损失、检查等
- 非一致性成本
- 内部失败成本:处理项目内部发现的失败的成本,如返工、废品等
- 外部失败成本:处理客户发现的失败成本,如责任、保修、业务流失等。
关于质量的知识点
- 质量保证的重点集中于质量审计和过程分析两方面,审计的目的在于发现项目当前所执行的过程是否符合组织的要求,如不符合则应要求项目组进行整改,如项目组拒不整改,则出具不符合项报告,提交管理层,所以审计的重点在于使得项目执行的过程符合组织的过程要求。而过程分析的着眼点又有所不同,过程分析关注组织过程是否还可以持续改进,通过具体项目的最佳实践为组织过程提供改进输入,组织过程在采纳这些项目的最佳实践后经推广应用,整个组织的项目就可以在一个更高水平的过程环境中继续执行。所以审计的方向是由上而下,根据组织过程判断项目过程;过程分析的方向为自下而上,根据项目的最佳实践改进组织的过程。
- 质量管理计划的工具与技术中的7QC:刘因只点劣质茶,即流(刘)程图,因(因)果图,直(只)方图,散点(点)图,排列图(帕累托图,劣),控制(质)图,核查(茶)表。
- 质量保证的输入:质量管理计划、过程改进计划、质量测量指标、质量控制测量结果、项目文件;输出为变更请求、项目管理计划更新、项目文件更新、组织过程资产更新。
- 质量控制输入:项目管理计划、质量测量指标、质量核对单、工作绩效数据、批准的变更请求、可交付成果、项目文件、组织过程资产。输出质量控制测量结果、确认的变更、核实的可交付成果、工作绩效信息、变更请求、项目管理计划更新、项目文件更新、组织过程资产更新。
- 规划质量管理过程中,实验设计是一种统计方法,用来识别哪些因素会对正产生产的产品或正在开发的流程的特定变量产生影响。
关于人力资源管理知识
- 人力资源管理计划中的技术与工具:层次结构图。除了人资管理中的组织分解结构(OBS),常用的层级图还有工作分解结构(WBS)和资源分解结构(RBS)。
- 项目团队建设可以分为五个阶段,分别为:形成阶段、震荡阶段、规范阶段、发挥阶段以及结束阶段。
- 冲突解决方法有:
(1)问题解决:冲突各方一起积极定义问题、收集问题的信息、制订解决方案,最后直到选择一个最合适的方案来解决冲突,此时为双赢或多赢。
(2)合作:集合多方的观点和意见,得出一个多数人接受和承诺的冲突解决方案
(3)强制:是以牺牲其他各方的观点为代价,强制采纳一方的观点。
(4)妥协:指冲突各方协商并且寻找一种能够使冲突各方都有一定程度满意、但冲突各方没有任何以防满意,是一种都做一些让步的冲突解决方法。
(5)求同存异:指冲突各方都关注他们一致的一面,而淡化不一致的一面。一般求同存异要求保持一种友好的气氛,但是回避了解决冲突的根源。也就是让大家都冷静下来,先把工作做完。
(6)撤退:指把眼前的或潜在的冲突搁置起来,从冲突中撤退。
最后
以上就是跳跃黑夜最近收集整理的关于系统集成项目管理工程师14 总结项目管理过程组与知识领域项目管理各过程输入、输出、工具与技术项目管理主要交付物内容项目管理主要交付物内容关于工作绩效关于变更可交付成果活动排序的依赖关系成本关于质量的知识点关于人力资源管理知识的全部内容,更多相关系统集成项目管理工程师14内容请搜索靠谱客的其他文章。
发表评论 取消回复