Toggle navigation
首页
博客
下载
AI
科技
互联网
会员
中心
会员中心
发布资讯
发布博文
发布资源
首页
文章中心
项目管理
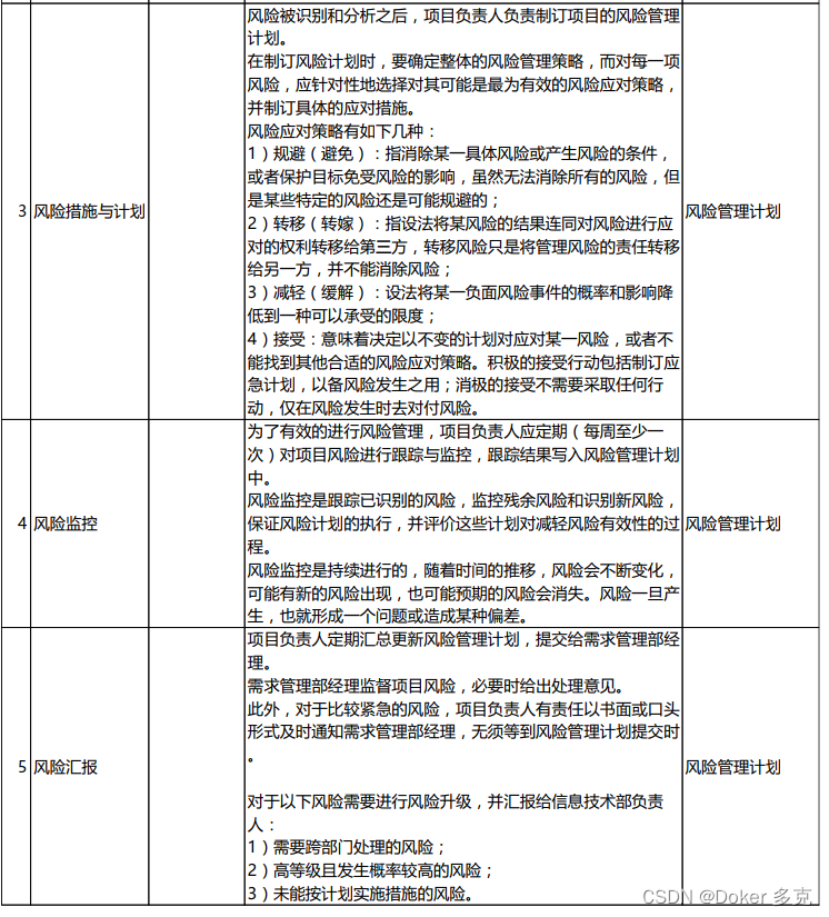
CMMI之项目风险管理流程及输出物
212 阅读
0 评论
140 点赞
我是
靠谱客
的博主
文艺犀牛
,这篇文章主要介绍
CMMI之项目风险管理流程及输出物
,现在分享给大家,希望可以做个参考。
最后
以上就是
文艺犀牛
最近收集整理的关于
CMMI之项目风险管理流程及输出物
的全部内容,更多相关
CMMI之项目风险管理流程及输出物
内容请搜索靠谱客的其他文章。
本图文内容来源于网友提供,作为学习参考使用,或来自网络收集整理,版权属于原作者所有。
点赞(
140
)
本文分类:
项目管理
浏览次数:
212
次浏览
发布日期:2023-05-19 00:34:01
本文链接:
https://www.kaopuke.com/article/k-p-k_14_ujocfx_14__7__10_x.html
相关文章
2022下半年系统集成项目管理工程师易混淆知识点:项目管理计划、项目文件
【软考】信息系统项目管理师--知识点
系统集成项目管理工程师考试大纲和复习知识点一:考试大纲 二、复习基础知识 1.信息化知识2.信息系统服务管理3.信息系统集成专业技术知识4.项目管理一般知识5.立项管理6.项目整体管理7.项目范围管理8.项目进度管理9.项目成本管理10.项目质量管理11.项目人力资源管理12.项目沟通管理13.项目合同管理14.项目采购管理15.信息(文档)与配置管理16.项目变更管理17.信息系统安全管理18.项目风险管理
系统集成项目管理工程师备考知识点整理(一)
CMMI之项目风险管理流程及输出物
软考高项——47个过程的输入、输出、工具技术汇总~~ 整体管理 ~~~~ 范围管理 ~~~~ 进度管理 ~~~~ 成本管理 ~~~~ 质量管理 ~~~~ 人力资源管理 ~~ ~~ 干系人管理 ~~~~ 沟通管理 ~~~~ 风险管理 ~~~~ 采购管理 ~~
项目管理44个过程输入输出工具技术巧记法一、项目管理九大知识 二、质量管理工具三、成本估算工具与技术 四、制定进度计划工具与技术
项目管理及计划控制(十二)
评论列表
共有
0
条评论
发表评论
取消回复
登录
注册新账号
立即
投稿
返回
顶部
发表评论 取消回复