都说00后躺平了,但是有一说一,该卷的还是卷。这不,刚开年我们公司来了个00后,工作没两年,跳槽到我们公司起薪18K,都快接近我了。
后来才知道人家是个卷王,从早干到晚就差搬张床到工位睡觉了。

最近和他聊了一次天,原来这位小老弟家里条件不太好,一大家子指望他一个人养活,所以他再大三的时候就已经开始自学软件测试了,大四获得了一个小公司的实习机会。在工作中不断的学习、实践,花的时间比别人多一倍,所以才能打下扎实的基础,现在工作也是得心应手。
果然人有能力就是不一样,在哪里都发光!!!
我认为这位小老弟正式我们学习的榜样,倒不是说应该学习他加班内卷,而是他这种不断学习进阶的精神!
在他入职后我也是常和他打交道,相互学习,学到了不少知识呢。在我的软磨硬泡之下,他把他花了几个月时间整理出来的测试生涯的一些知识及技术分享和学习资源给到我了,今天我在这里也是分享出来给到大家,希望能对你们有一点点的帮助!
2023最新最全软件测试全栈学习路线知识图谱
一、测试基础
了解测试的基础技能,掌握主流缺陷管理工具的使用,熟练测试环境的操作与运维

二、Linux必备知识
Linux作为现在最流行的软件环境系统,一定需要掌握,目前的招聘要求都需要有Linux能力。

三、Shell脚本
掌握Shell脚本:包括Shell基础与运用、Shell逻辑控制、Shell逻辑函数

四、互联网程序原理
自动化必经之路:前端开发基础知识以及互联网网络必备知识四、互联网程序原理

五、MySQL数据库
软件测试工程师必备MySQL数据库知识,不仅仅停留在基本的“增删改查”。

六、抓包工具
Fiddler,Wireshark,Sniffer,Tcpdump各种抓包工具适用于各种项目,总有一款适合你的

七、接口测试工具
接口测试神器,你绕不开的强大工具:Jmeter。小巧灵活:Postman

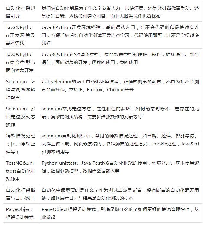
八、Web自动化测试Java&Python
了解自动化的目的,熟练掌握TestNG&unittest自动化框架,以及断言与日志处理

九、接口与移动端自动化
专业接口调用、测试解决方案。组建完整的web和接口自动化框架,Appium整体使用

十、敏捷测试&TestOps构建
揭开TestOps的神秘面纱,持续集成Jenkins框架烂熟于心

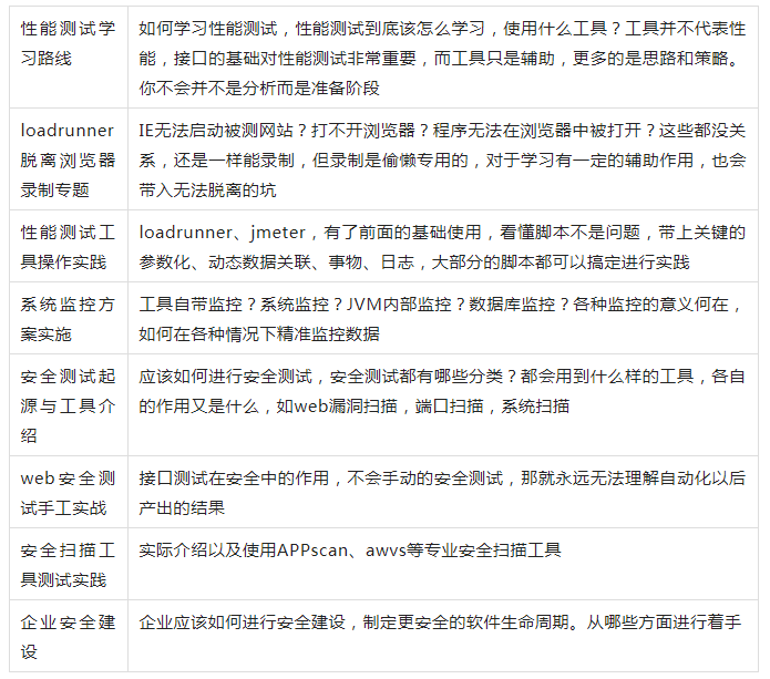
十一、性能测试&安全测试
软件测试的彼岸:性能测试和安全测试,选个方向努力爬坑吧!
希望大家能照着这个体系在1-2年内完成这样一个体系的构建。
可以说,这个过程会让你痛不欲生,但只要你熬过去了。以后的生活就轻松很多。正所谓万事开头难,只要迈出了第一步,你就已经成功了一半,等到完成之后再回顾这一段路程的时候,你肯定会感慨良多。
作为一位过来人也是希望大家少走一些弯路,如果你不想再体验一次学习时找不到资料,没人解答问题,坚持几天便放弃的感受的话,在这里我给大家分享一些自动化测试的学习资源,希望能给你前进的路上带来帮助。

软件测试面试题合集
我们进阶学习自动化测试必然是为了找到高薪的工作,下面这些面试题是来自阿里、腾讯、字节等一线互联网大厂最新的面试资料,并且有字节大佬给出了权威的解答,刷完这一套面试资料相信大家都能找到满意的工作。

包括,测试人技术进阶路径图,50多天的视频教程、16个项目实例,30多个测试工具,37份测试文档,70个软件测试相关问题,40篇测试经验级文章分享,还有软件测试面试小程序,求职简历的优化模板。
视频文档获取方式:
这份文档和视频资料,对于想从事【软件测试】的朋友来说应该是最全面最完整的备战仓库,这个仓库也陪伴我走过了最艰难的路程,希望也能帮助到你!以上均可以分享,点下方进群即可自行领取。
最后
以上就是贪玩香氛最近收集整理的关于80 90后表示真干不过,部门新来的00后已经把我卷奔溃了,不想干了····的全部内容,更多相关80内容请搜索靠谱客的其他文章。
发表评论 取消回复