1、实验原理
- BPSK的调制原理
在二进制数字调制中,当正弦载波的相位随二进制数字基带信号离散变化
时,则产生二进制移相键控(2PSK)信号。通常用已调信号载波的0度和180
度分别表示二进制数字基带信号的1和0.二进制移相键控信号的时域表达式为
![]()
这种以载波的不同相位直接表示相应二进制数字调制信号的调制方式,称为
二进制绝对移向方式。下面为 2PSK信号调制原理框图1 所示:

图1 2PSK调制原理框图
- BPSK的解调原理
2PSK信号相干解调各点的波形如图2所示,图2中,假设相干载波的基准相位与2PSK信号的调制载波的基准相位一致(通常默认为0相位)。但是,由于在2PSK的载波恢复过程中存在着180°的相位模糊,即恢复的本地载波与所需的相干载波可能同相,也有可能相反,这种相位关系的不确定性将会造成解调出的数字基带信号与发送的数字基带信号正好相反,即“1”变为“0”,“0”变为“1”,判决器输出数字信号全部出错。 2PSK信号相干解调原理框图如图3所示。

图2 2PSK信号相干解调各点的波形

图3 2PSK信号相干解调原理框图
2实验步骤:
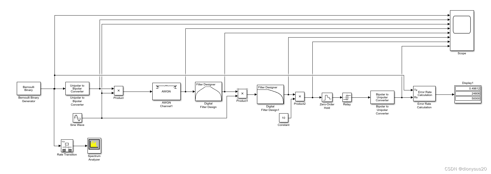
- 用Simulink画原理框图

图4 原理图
- 设置输入信号和载波频率,计算带通滤波器的上下截止频率以及低通滤波器截止频率
(3)测试数据及观测波形
三、测试数据及波形
测试数据
下图为伯努利二进制码设置参数:

下图为正弦载波设置参数:

下图为带通滤波器设置参数:

下图为低通滤波器设置参数:

- 调制部分各点波形

上图为双极性不归零信号、载波、与载波相乘后的2psk信号、加载高斯白噪声的波形
- 解调部分各点波形

上图为经过低通滤波器的信号和抽样判决后信号的波形
最后
以上就是雪白魔镜最近收集整理的关于数字带通调制系统实验-BPSK的调制与解调的全部内容,更多相关数字带通调制系统实验-BPSK内容请搜索靠谱客的其他文章。
本图文内容来源于网友提供,作为学习参考使用,或来自网络收集整理,版权属于原作者所有。
发表评论 取消回复