1.AGC电路的工作原理
1.1AGC电路的用途
随着电磁环境的日益恶化, 不同频段电磁信号之间的相互串扰, 以及可能出现的人为干扰, 将会导致接收机输入端口的信号动态范围较大, 一旦出现电路饱和或是 A /D 量化限幅, 将会严重影响接收机的性能。为了有效防止电路饱和以及 A /D 量化限幅, 保证卫星接收机能正常工作, 需要设计大动态范围的自动增益控制电路,保证输出给 A /D的功率恒定。因此, 自动增益控制(AGC)电路被广泛应用于各种接收机接收系统中。
1.2AGC电路分类
1.2.1模拟AGC电路

对中频信号进行包络检波,以包络检波的输出作为VGA的控制信号,实现自动增益控制。
1.2.2数控AGC电路
反馈式数控AGC环路
前馈式数控AGC环路
数控AGC通常由可变增益放大器(VGA),ADC,数字信号处理部分,DAC构成。其原理是利用ADC采集信号,通过数字信号处理,得到信号的功率,将该功率和预先设定的功率Pr进行比较,然后根据结果调整DAC输出电压,控制环路增益,
达到输出功率恒定的目的。反馈和前馈的区别在于数字功率估计与VGA的相对位置不同。
1.2.3比较
采用数控 AGC, AGC控制算法可以通过数字信号处理技术得以实现, 具有处理灵活、快速收敛、易于监控和精确的稳态响应等优点。但是, 在硬件电路上需要增加一个 D /A 芯片, 同时, 还需要占用DSP大量的资源以完成功率估计、门限比较以及反馈控制等一系列功能, 电路以及算法较为复杂, 成本 较高。
若采用模拟 AGC, 虽然在控制精度上会受一些影响, 但由于 AD8347片内已集成检波电路, 因此, 不会增加新的硬件开销, 电路简单, 成本低廉。同时, 用单片机将控制电压采集下来后, 送给后端的数字处理系统, 同样能够起到监控的作用。
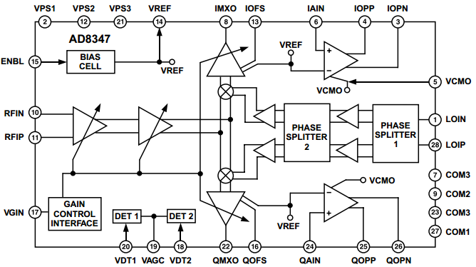
2.AD8347芯片简介


AD8347直接正交解调器,内部集成有正交下变频混频器、本振移相器等,可以将的射频信号与本振混频后经过低通滤波器后,直接解调出正交的基带信号。(本振输入-10-0dBm)
2.1AD8347的特点
(1)芯片集成度高, 外围电路简单, 电路体积小, 功耗低。
AD8347 将 RF 可 控 增 益 放 大 器(AGC)、正交下变频器、本地振荡驱动器、DC失调调零电路, 以及具有可调节 DC共模电平的双通道差分输出放大器都集成在片内了, 该芯片甚至还集成了一个基带电平检测器。该芯片能够提供 70dB的最大增益, 因此, 只需要单片 AD8347, 外加少量的外围元件, 再配上一个 LNA 以及一个 LO 电路, 即可构成一个完整的接收机系统。整个接收机的体积能够最大限度的得以减小。 AD8347在 5V 电压供电时, 典型工作电流为 64mA, 功耗仅 320mW 。
(2)输入/输出端口均具有差分和单端两种方式,能够驱动多种ADC。
(3)可适用于射频前端电路的多种信号输出方式。
模拟双通道信号输出方式要求I/Q两路输出信号具有优良的相位和幅度平衡度,将正交相位精度控制在1度以内,I/Q不平衡控制在0.3dB以下。
(4)具有70dB的可变增益范围。
2.2超外差和直接下变频

超外差接收机双变频体系结构
输入信号首先被下变频到一个合适的中频, 随后进行正交的二次下变频, 形成模拟的正交双通道, 两个通道的信号经过低通滤波后再分别采样。该结构通过适当选择中频频率和滤波器可以获得较好的选择性和灵敏度,该结构存在两级下变频过程, 电路较为复杂, 外围元件多, 不适用于体积和功耗受限的应用场合。

零中频接收机存在着直流漂移和低频噪声干扰的缺陷,要细心调试。
转载于:https://www.cnblogs.com/hcr1995/p/9889756.html
最后
以上就是纯真朋友最近收集整理的关于AGC电路以及AD8347正交解调芯片1.AGC电路的工作原理2.AD8347芯片简介的全部内容,更多相关AGC电路以及AD8347正交解调芯片1.AGC电路内容请搜索靠谱客的其他文章。

发表评论 取消回复