发光二极管电路
电路目标:220交流输入实现在开关按下时发光二极管亮
操作对象及其技术参数:普通发光二极管,一般发光二极管的正向导通工作典型电压(Forward Voltage)为3.3V,正常工作电流(Forward Current)为5-20mA,在这里电流计算以10mA为准。
原理图绘制
发光二极管端设计
设计因素:1.发光二极管工作时正向压降电压 2.发光二极管工作时流过的电流
先满足供电电源的要求必须大于3.3伏,要使二极管在工作时电流的大小为10mA,则需要在发光二极管上串联电阻,如下图所示
该电阻在这里的作用是限流至10mA。
发光二极管端供电电源参数
在直流电源的选择上从性质上可以选择的是电压源型和电流源型电源
电压源型电源:维持电压不变,电压源可以关断。
电流源型电源:维持电流不变,与负载无关,要保持通路状态,一旦开路由于电流源要维持电流的恒定在极间空气上形成高压发生击穿。在此应用中,首先发光二极管不可能串联到电流源回路中,只能是并联,发光二极管工作时可以将短路回路先断开,关断时,短路回路闭合,并且电源的非理想性,存在电源内阻,电流源又必须通路,从能耗的角度上讲也不适合此应用。
在此选用直流电压源对发光二极管端进行供电,之后涉及到电压源大小的选择,像货币的面额一样电源不可能将每种大小的电源都设计出来,在实际应用中主要规格有3.3V,5V,12V,24V,48V直流电压源,由于二极管的导通压降已经有3.3V,有考虑到减少功耗,这里选择5V直流电压源。
限流电阻阻值及其功率
回路电流 i=10mA,发光二极管正向导通压降为3.3V,电压源为5V,可以得到限流电阻的阻值为170欧,功率为0.017W。
5V直流电压源的获得
这里选用LM7805稳压模块,发光二极管端的回路如下图所示
LM7805稳压模块参数:
1. LM7805工作电流就是发光二极管的电流10mA
2. 功率是(Vin-Vout)*i
3. LM7805要求判断因素:1.工作电压 2.功率
工作电压下图所示
在Vin上电压选取的范围是12-25伏之间,选取一般常用的电压12伏和24伏,以24伏计算LM7805功率为0.2W,可以保证工作时不发热,如果稳压模块的压差过大则使得功率较大而发热,可以采取散热处理,或者使用多个稳压模块,由多个稳压模块组成的电压源的工作电流还是负载电流。
发光二极管回路的电源滤波
电压源滤波处理:5V电源的电压有纹波,相当于将电容看成一个水缸,带有脉动的电压对电容充电,电压减少时由于电容可以补偿电压下降而造成的波动,从而减少脉动的纹波,通常该电容是电解电容,对于小电压源一般不会产生浪涌电压即dU/dt很大的情况,则不需要在电解电容边上接瓷片电容,去除浪涌。 对于电解电容的电容计算:C=IL/(∆U×f_充 ),之后的滤波电容计算是按照最初电源的频率计算,经过整流桥之后倍频,计算值加以一定余量。
滤波电容如下图所示
整流桥电源:
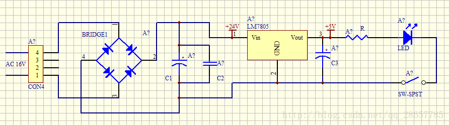
整流桥作为电源输入时,对于含有大电容的滤波(且没有负载时)的整流桥正负极之间的电压有效值为1.414Uin,在滤波电容后接入负载时电容进行充放电使得电压有所下降。增加瓷片电容滤去浪涌电压(利用电容两端的电压不可突变的性质)保证后面电路的工作的安全性,一般为104瓷片电容即可。整流桥输出的直流电压为24V,输出整流桥的交流输入为AC16V,AC16V由220交流输入经变压后通过接线端子接入发管二极管驱动电路。
主电路由下图所示

模块参数计算及其选型封装
整流桥模块
1. 整流桥二极管所能承受的反向电压(根号二倍 的电容电压)
2. 整流桥每只二极管流过的平均电流
限流电阻模块
可选的封装形式是直插式和贴片式,对贴片式的封装也有不同类型对应着不同的功率,先确定电阻是直插式还是贴片式,最后根据功率选择对应的封装形式(留一定余量)。
滤波电容模块
滤波电容的C相当于水缸的底面积,Q相当于水的体积,U相当于水缸的高度,电容后的负载电路需要向电容抽取电流也就是抽取电荷(相当于水缸中的水),导致水缸高度U下降,同时电压源对电容充电补充水缸高度(条件是电压源电压在瞬态大于电容电压才能将电荷注入电容),故纹波的产生是必然的,但是可以通过高频充电和增大C减小纹波。如果没有滤波电容,脉动电压直接供给负载,会造成电压的不稳定,影响工作,滤波稳定了电压的同时间接保证电流的稳定。
最后
以上就是踏实外套最近收集整理的关于发光二极管电路的全部内容,更多相关发光二极管电路内容请搜索靠谱客的其他文章。
发表评论 取消回复