目录
要求:
所用到的知识点:
方案一:
抢答器模块:
计数器模块:
总体实现:
仿真检验:
结果分析:
方案二:
仿真实现:
器材选取问题:
要求:
- 抢答器具有定时抢答功能。
- 抢答器具有保存与显示功能。
- 参赛选手在设定的时间(20秒)内进行抢答。
- 在“抢答开始”命令发出后,超出规定时间(20秒)无人抢答,定时器显示9,显示抢答人编号的显示器显示无用字符,且红灯亮。
- 在“抢答开始”命令前抢答者,显示违规抢答选手编号,红灯亮。

所用到的知识点:
1、计数器的的级联;
2、触发器的使用;
3、同步时序逻辑电路的应用;
4、仿真软件的使用;
5、组合电路的应用;
6、优先编码器和译码器的使用;
方案一:
设计思路:
⑴根据题目要求可将抢答器分成两个模块,计数器和抢答器。
⑵抢答器模块运用到寄存器和LED灯显示,寄存器可以使选手抢答后选手号和LED灯保留至主持人清零。
⑶数码显示管用到八位编码数码显示管,利用优先编码器和译码器相连使数码显示管显示选手编号。
⑷计数器通过74LS160模10计数器同步级联实现模20的计数。
⑸计数器的数码显示管用到了两个BCD编码的数码显示管来显示计数的十位和个位。
抢答器模块:
使用到的元器件
(1)74LS373、数码显示管、按钮
(2)门电路、导线、LED灯绿

上面的四个按钮分别用于选手抢答,下方的按钮用于抢答器清零。当选手按下抢答按钮时,对应的LED灯发光,当按下清零按钮时LED灯熄灭复原。
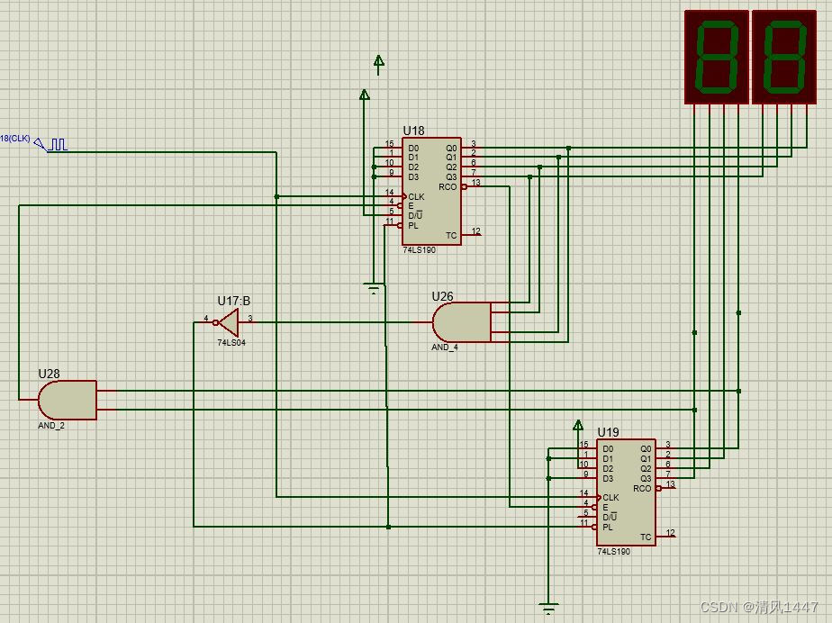
计数器模块:
使用到的元器件
(1)74LS190、74EG-BCD
(2)门电路、导线、LED灯红

总体实现:
上面的数码显示管显示选手编号,下面的数码显示管显示倒计时,右侧是两个LED灯,上面是绿灯,下面是红灯。

抢答器模块中连接数码显示管使用了74LS148优先编码器芯片达到锁定选手编号的作用;倒计时模块用到的是74LS190芯片,实现从20到0的计数。
补充:74ls148真值表

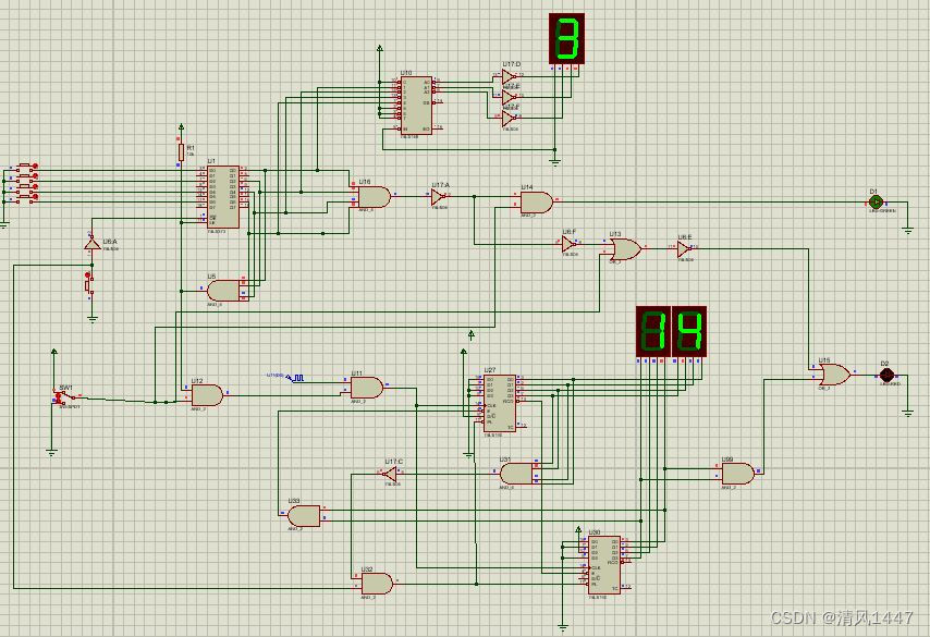
仿真检验:
测试一:2号在裁判未下达抢答开始指令时违规抢答
预期:选手编号数码显示管显示2,红灯亮

测试二:3号选手在裁判下达抢答指令后,在倒计时时间内抢答
预期:3号选手抢答成功,数码显示管显示3,计时器显示3号抢答时计时器数码显示管显示的数,绿灯亮

测试三:在倒计时结束时,仍没有选手进行抢答
预期:计数器的数码显示管显示99,选手编号数码显示管显示无用字符(除1-4),红灯亮

结果分析:
(1)通过仿真和调试之后,实现四人抢答器,并含有计时效果。
(2)抢答成功和违规抢答均有对应的LED灯显示,并且能显示抢答成功或失败的选手编号。
(3)超时无人抢答计数器和显示选手编号的数码显示管也有显示,当完成一次抢答后,主持人可以通过复位按钮使LED灯和数码显示管回到初始状态。
方案二:
方案一中主持人的清零按钮分为选手抢答器部分清零和计数器部分清零,需要进行两次清零,方案二中使用一个单刀双置开关,实现一次性清零。
仿真实现:

此方案中只需要将单刀双置开关向下闭合,两个数码显示管全部回到初始状态,且两个LED灯熄灭。
器材选取问题:
1.不用74LS175的原因是由于该芯片输出分为输出和输出的非,按钮与其相连的一端未按下时是悬空状态,高电平,而74LS175芯片刚接通电源输出端是低电平,导致接通电源后LED灯先发光后迅速熄灭,为了解决这个问题,将芯片换成74LS373,电源接通时,输出全部是高电平,不会因为悬空端是高电平而闪烁。
2.编码器选取74LS148优先编码器,低有效,输入中角标越大优先级越高,当优先级高的为0时低于此优先级的端口不影响输出端,符合显示编号的逻辑。
仿真文件获取:
(内附对应Proteus8.9版本安装及汉化包)
链接:https://pan.baidu.com/s/1A_V1SP_JYpcIfRW13IlTKQ?pwd=724g
提取码:724g
最后
以上就是年轻唇膏最近收集整理的关于Proteus中用74LS190四人倒计时抢答器的全部内容,更多相关Proteus中用74LS190四人倒计时抢答器内容请搜索靠谱客的其他文章。
发表评论 取消回复