作者:何翔
学院:计算机学院
学号:04191315
班级:软件1903
课件习题:https://zhuanlan.zhihu.com/p/456080184
完整资料:https://download.csdn.net/download/HXBest/75529385期末复习题word版:https://zhuanlan.zhihu.com/p/456127241
复习重点+名词解释:https://zhuanlan.zhihu.com/p/456135215















































































































《计算机网络》期中考试模拟题
一、单项选择题
1、两个不同的计算机类型能通信,如果( )。 (1.0分)
A、它们符合OSI 模型
B、它们都使用TCP/IP
C、它们都是兼容的协议组
D、它们一个是Macintosh,一个是Unix 工作站
答案:C
解析:无
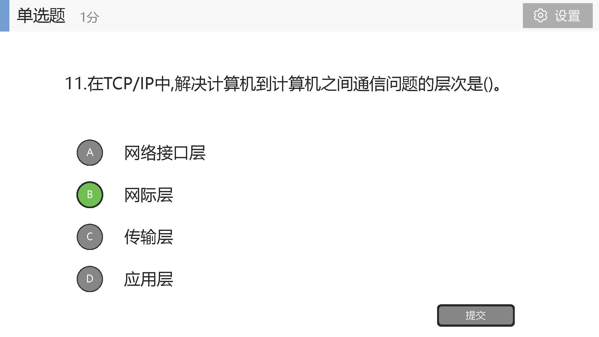
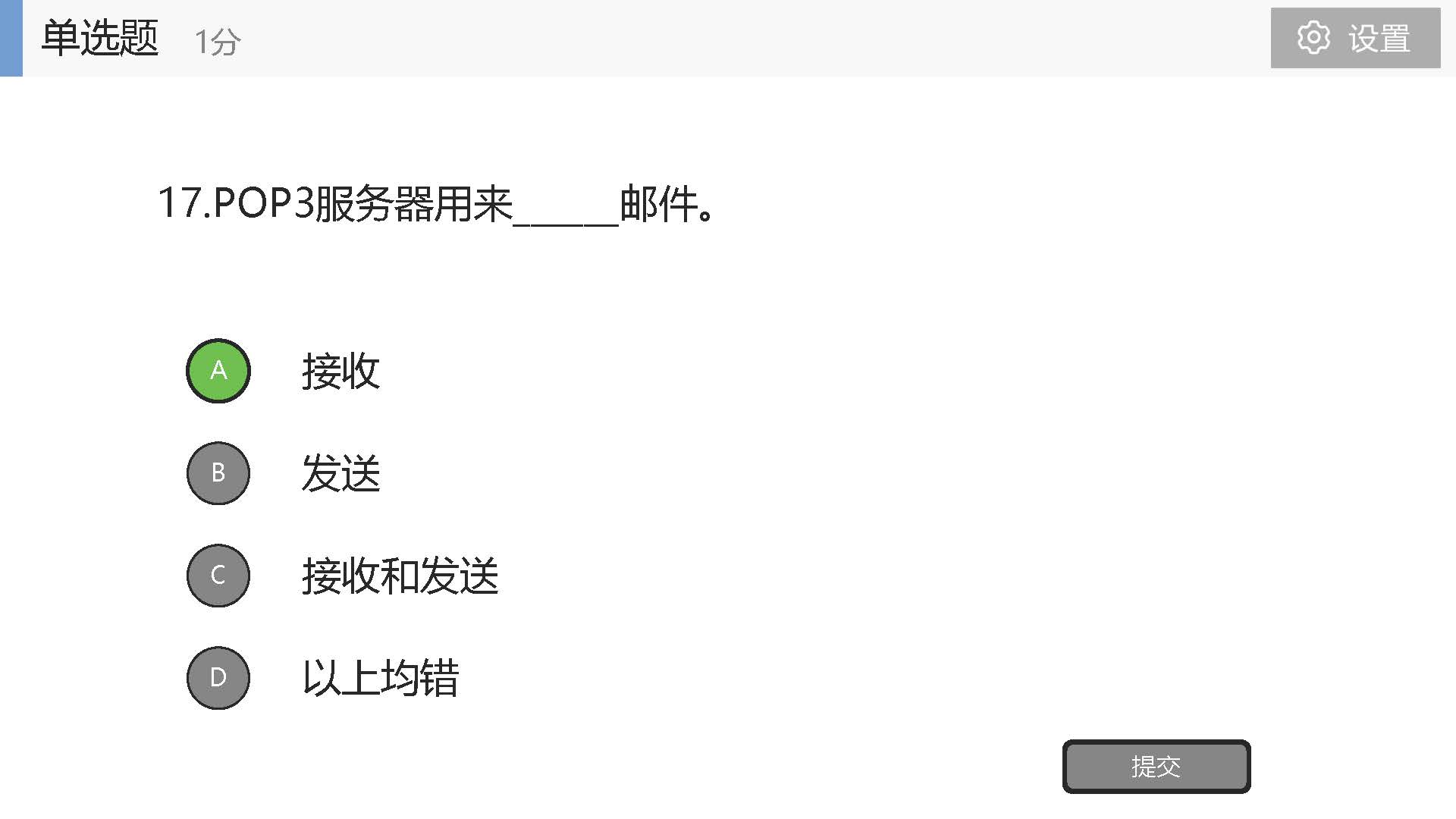
2、在TCP/IP中,解决计算机到计算机之间通信问题的层次是( )。 (1.0分)
A、网络接口层
B、网际层
C、运输层
D、应用层
答案:B
解析:无
3、下列哪种情况需要启动ARP请求? (1.0分)
A、主机需要接收信息,但ARP表中没有源IP地址与MAC地址的映射关系
B、主机需要接收信息,但ARP表中已经具有了源IP地址与MAC地址的映射关系
C、主机需要发送信息,但ARP表中没有目的IP地址与MAC地址的映射关系
D、主机需要发送信息,但ARP表中已经具有了目的IP地址与MAC地址的映射关系
答案:C
解析:无
4、世界上第一个计算机网络是 ( ) (1.0分)
A、ARPANET
B、ChinaNet
C、Internet
D、CERNET
答案:A
解析:无
5、一座大楼内的一个计算机网络系统,属于( ) (1.0分)
A、PAN
B、LAN
C、MAN
D、WAN
答案:B
解析:无
6、当一台主机从一个网络移到另一个网络时,以下说法正确的是 ( ) (1.0分)
A、必须改变它的IP 地址和MAC 地址
B、必须改变它的IP 地址,但不需改动MAC 地址
C、必须改变它的MAC 地址,但不需改动IP 地址
D、MAC 地址、IP 地址都不需改动
答案:B
解析:无
7、假如收到1000000000个码元,经检查有一个码元出错,则误码率为:( ) (1.0分)
A、十的负二次方
B、十的负四次方
C、十的负六次方
D、十的负九次方
答案:D
解析:无
8、以下属于物理层的设备是( ) (1.0分)
A、中继器
B、以太网交换机
C、网桥
D、网关
答案:A
解析:无
9、路由选择协议位于( )。 (1.0分)
A、物理层
B、数据链路层
C、网络层
D、应用层
答案:C
解析:无
10、网络协议主要要素为( ) (1.0分)
A、数据格式、编码、信号电平
B、数据格式、控制信息、速度匹配
C、语法、语义、时序
D、编码、控制信息、同步
答案:C
解析:无
11、如果要将两计算机通过双绞线直接连接,正确的线序是 ( ) (1.0分)
A、1–1、2–2、3–3、4–4、5–5、6–6、7–7、8–8
B、1–2、2–1、3–6、4–4、5–5、6–3、7–7、8–8
C、1–3、2–6、3–1、4–4、5–5、6–2、7–7、8–8
D、两计算机不能通过双绞线直接连接
答案:C
解析:无
12、在TCP/IP中,解决计算机到计算机之间通信问题的层次是( ) (1.0分)
A、网络接口层
B、网际层
C、运输层
D、应用层
答案:B
解析:无
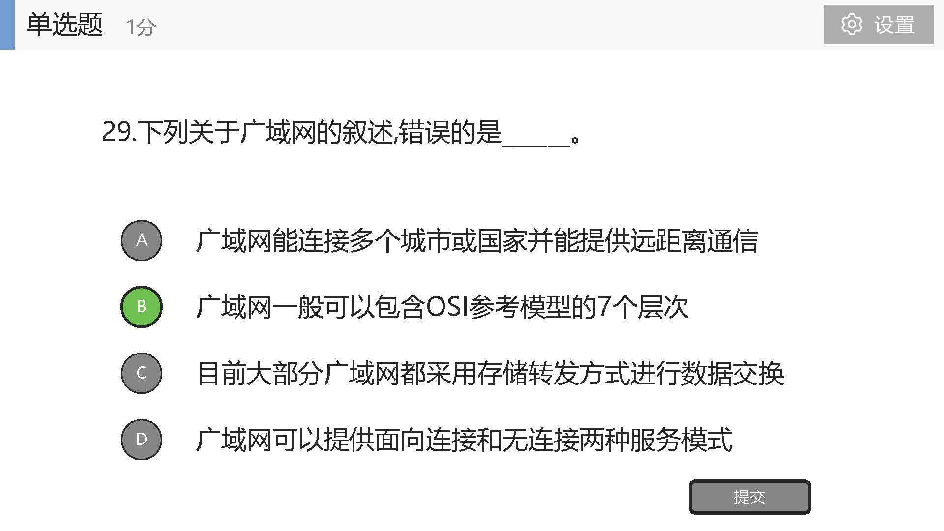
13、OSI参考模型的七层协议中,低三层是( ) (1.0分)
A、会话层、总线层、网络层
B、表示层、运输层、物理层
C、逻辑层、发送层、接收层
D、物理层、数据链路层、网络层
答案:D
解析:无
14、以太网媒体访问控制技术CSMA/CD的机制是( )。 (1.0分)
A、争用带宽
B、预约带宽
C、循环使用带宽
D、按优先级分配带宽
答案:A
解析:无
15、以下属于物理层的设备是( ) (1.0分)
A、中继器
B、以太网交换机
C、桥
D、网关
答案:A
解析:无
16、在计算机网络中,所有的计算机均连接到一条通信传输线路上,在线路两端连有防止信号反射的装置。 这种连接结构被称为( )。 (1.0分)
A、总线结构
B、环形结构
C、星形结构
D、网状结构
答案:A
解析:无
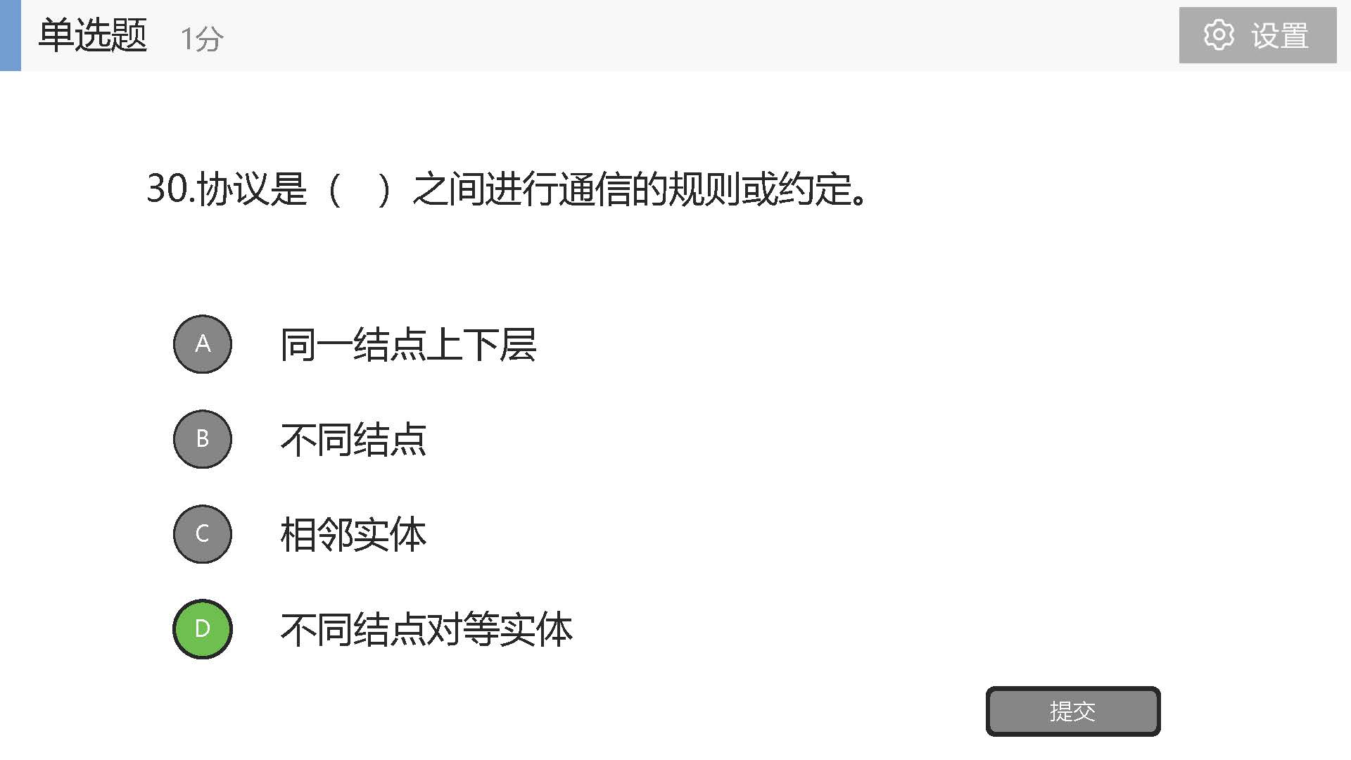
17、在OSI参考模型中,同层对等实体间进行信息交换时必须遵守的规则称为( ) (1.0分)
A、端口
B、地址
C、服务
D、协议
答案:D
解析:无
18、对于基带CSMA/CD而言,为了确保发送站点在传输时能检测到可能存在的冲突,数据帧的传输时延至少要等于信号传播时延的( ) (1.0分)
A、1倍
B、 2倍
C、4倍
D、2.5倍
答案:B
解析:无
19、通信信道的每一端可以是发送端,也可以是接受端,信息可由这一端传输到另一端,也可以从那一端传输到这一端,在同一时刻,信息可以每一端进行收发的通信方式为( ) (1.0分)
A、单工通信
B、半双工
C、全双工
D、模拟
答案:C
解析:无
20、现有一个B类网络地址160.18.0.0,如要划分子网,每个子网最少允许40台主机,则划分时容纳最多子网时,其子网掩码为() (1.0分)
A、255.255.192.0
B、255.255.224.0
C、255.255.240.0
D、255.255.255.192
答案:A
解析:无
21、Internet的核心协议是( ) (1.0分)
A、X.25
B、TCP/IP
C、ICMP
D、UDP
答案:B
解析:无
22、以下各项中,不是数据报操作特点的是( ) (1.0分)
A、每个分组自身携带有足够的信息,它的传送是被单独处理的
B、在整个传送过程中,不需建立虚电路
C、使所有分组按顺序到达目的端系统
D、网络节点要为每个分组做出路由选择
答案:C
解析:无
23、若网络形状是由站点和连接站点的链路组成的一个闭合环,则称这种拓扑结构为( ) (1.0分)
A、星形拓扑
B、总线拓扑
C、环形拓扑
D、树形拓扑
答案:C
解析:无
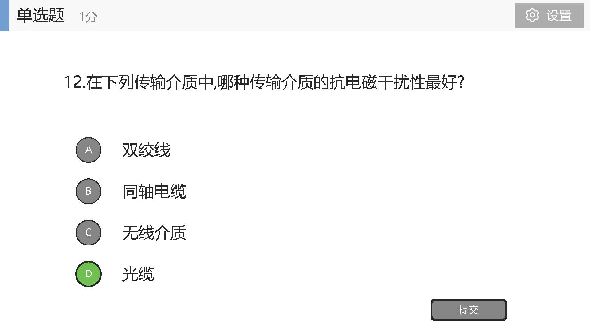
24、在以下传输介质中,带宽最宽,抗干扰能力最强的是( ) (1.0分)
A、双绞线
B、无线信道
C、同轴电缆
D、光纤
答案:D
解析:无
25、Internet网络是一种( )结构的网络。 (1.0分)
A、星型
B、环型
C、树型
D、网型
答案:D
解析:无
26、下面关于网络体系结构的说法正确的是( ) (1.0分)
A、各层次功能独立,互不关联
B、相邻层实体之间进行的通信是遵循同层协议规则进行的
C、对等实体之间的通信都是遵循同层协议规则进行的
D、分层结构中所有层次之间的通信都是逻辑通信
答案:C
解析:无
27、采用虚电路分组交换方式时,不包含的阶段是()。 (1.0分)
A、建立逻辑连接
B、结束本次连接
C、传输数据
D、建立物理连接
答案:D
解析:无
28、关于数据交换技术中,下列叙述不正确的是( ) (1.0分)
A、电路交换面向连接
B、分组交换比报文交换具有更好的网络响应速度
C、报文交换无存储转发过程
D、分组交换有存储转发过程
答案:C
解析:无
29、主机的IP地址为211.67.145.113,子网掩码为255.255.255.0。请问该主机使用的回送地址为() (1.0分)
A、211.67.145.255
B、255.255.255.255
C、211.67.145.0
D、 127.0.0.1
答案:D
解析:无
30、世界上很多国家都相继组建了自己国家的公用数据网,现有的公用数据网大多采用( ) (1.0分)
A、分组交换方式
B、报文交换方式
C、电路交换方式
D、空分交换方式
答案:A
解析:无
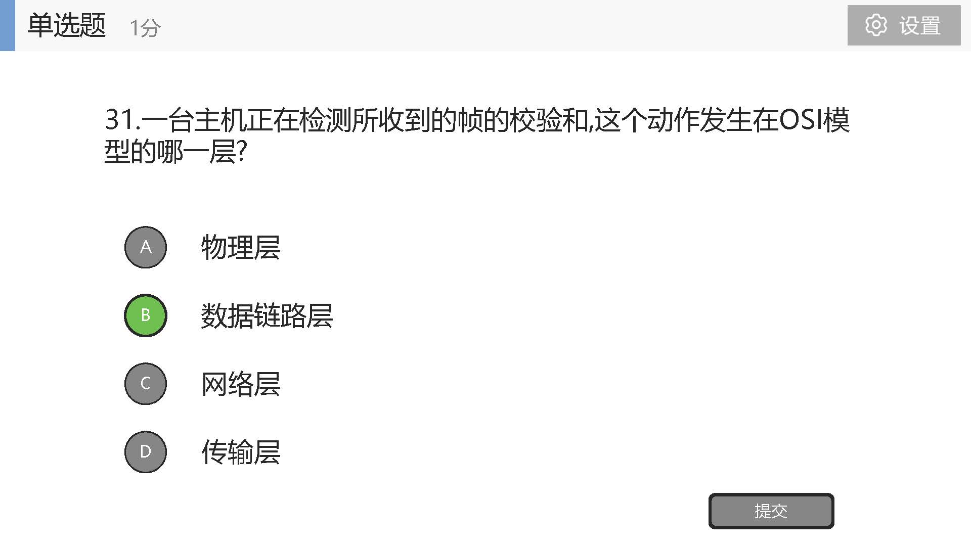
31、计算机网络通信系统是( ) (1.0分)
A、电信号传输系统
B、文字通信系统
C、信号通信系统
D、数据通信系统
答案:D
解析:无
32、下列交换技术中,结点不采用“存储—转发”方式的是( ) (1.0分)
A、电路交换技术
B、报文交换技术
C、虚电路交换技术
D、数据报交换技术
答案:A
解析:无
33、普通家庭使用的电视机通过以下( )设备可以实现上网冲浪漫游。 (1.0分)
A、调制解调器
B、网卡
C、机顶盒
D、集线器
答案:C
解析:无
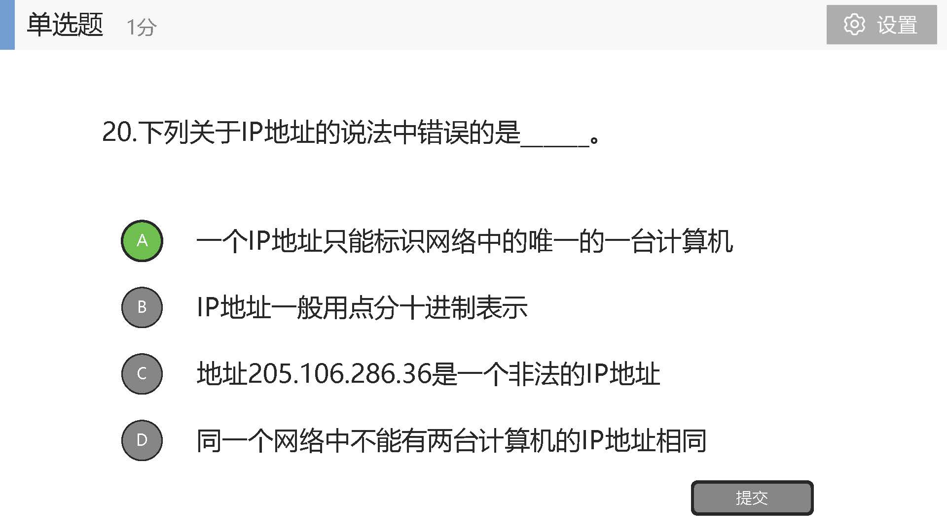
34、以下对IP地址说法不正确的是() (1.0分)
A、一个IP地址共四个字节
B、一个IP地址以二进制表示共32位
C、新Internet协议是发展第6版,简称IPV6
D、127.0.0.1可以用在A类网络中
答案:D
解析:无
35、一般来说,用户上网要通过因特网服务提供商,其英文缩写为( ) (1.0分)
A、IDC
B、ICP
C、ASP
D、ISP
答案:D
解析:无
36、以下的网络分类方法中,哪一组分类方法有误( ) (1.0分)
A、局域网/广域网
B、对等网/城域网
C、环型网/星型网
D、有线网/无线网
答案:B
解析:无
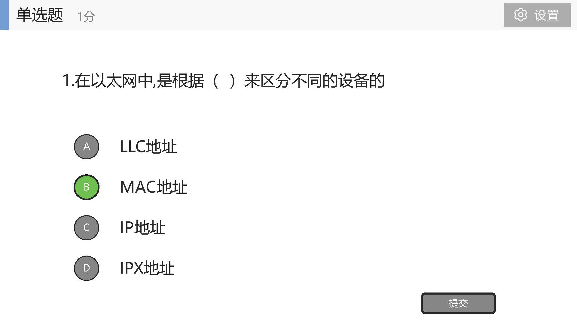
37、在以太网中,是根据___地址来区分不同的设备的( ) (1.0分)
A、LLC地址
B、MAC地址
C、IP地址
D、IPX地址
E、IPX地址
答案:B
解析:无
38、随着电信和信息技术的发展,国际上出现了所谓“三网融合”的趋势,下列不属于三网之一的是( ) (1.0分)
A、传统电信网
B、计算机网(主要指互联网)
C、有线电视网
D、卫星通信网
答案:D
解析:无
39、10BASE-T是指 ( ) (1.0分)
A、粗同轴电缆
B、细同轴电缆
C、双绞线
D、光纤
答案:C
解析:无
40、在IP地址方案中,159.226.181.1是一个( )。 (1.0分)
A、A类地址
B、B类地址
C、C类地址
D、D类地址
答案:B
解析:无
41、网络体系结构是( ) (1.0分)
A、网络各层及层中协议的集合
B、网络各层协议机器具体描述
C、网络层间接口及其具体描述
D、网络各层、层中协议和层间接口的集合
答案:C
解析:无
42、在局域网中,MAC指的是( )。 (1.0分)
A、逻辑链路控制子层
B、介质访问控制子层
C、物理层
D、数据链路层
答案:B
解析:无
43、对于带宽为6MHz的信道,若用8种不同的状态来表示数据,在不考虑热噪声的情况下,该信道每秒最多能传送的位数为( ) (1.0分)
A、36×10M
B、48×10M
C、96×10M
D、18×10G
答案:A
解析:无
44、在OSI参考模型中,每一层的活动元素称为( )。它可以使软件,也可以是硬件。 (1.0分)
A、实体
B、服务访问点
C、接口
D、系统
答案:A
解析:无
45、目前网络应用系统采用的主要模型是( ) (1.0分)
A、离散个人计算模型
B、主机计算模型
C、客户/服务器计算模型
D、网络/文件服务器计算模型
答案:C
解析:无
二、判断题
46、以太网对发送的帧不要求对方发回确认 (1.0分)
答案:正确
解析:无
47、计算机与外界局域网的连接是通过通信适配器进行的。 (1.0分)
答案:正确
解析:无
48、虚拟局域网可以在同一网段,也可以在不同网段 (1.0分)
答案:正确
解析:无
49、一般情况下,多模光纤比单模光纤的成本高 (1.0分)
答案:错误
解析:无
50、虚拟局域网可以在一定程度上控制广播风暴 (1.0分)
答案:正确
解析:无
51、在使用集线器的以太网中,要使用CSMA/CD协议进行冲突检测 (1.0分)
答案:正确
解析:无
52、WDM比DWDM更充分的使用信道 (1.0分)
答案:错误
解析:无
53、短波通信的通信质量较好 (1.0分)
答案:错误
解析:无
54、任何可发送或接收信息的硬件或软件进程叫做对象 (1.0分)
答案:错误
解析:无
55、凡是接收端数据链路层接受的帧,我们认为这些帧在传输过程中没有产生差错。 (1.0分)
答案:错误
解析:无
56、有些10GE也使用CSMA/CD协议解决信道争用问题 (1.0分)
答案:错误
解析:无
57、PPP协议是在广播信道使用的数据链路层协议。 (1.0分)
答案:错误
解析:无
58、LLC子层与传输媒体有一定关系。 (1.0分)
答案:错误
解析:无
59、网络协议三要素中,语义是数据与控制信息的结构或格式 (1.0分)
答案:错误
解析:无
60、频分复用的所有用户在同样的时间占用不同的带宽资源。 (1.0分)
答案:正确
解析:无
三、填空题
61、按照网络作用范围从大到小的分类为( )、城域网、( )和个人区域网 (2.0分)
答案:
广域网
局域网
解析:
无
62、现在无线局域网主要使用( )和5.8GHz频段 (2.0分)
答案:
2.4GHz
解析:
无
63、集线器工作在( )层 (2.0分)
答案:
物理
解析:
无
64、负责两台主机中进程之间的通信任务的是( ) (2.0分)
答案:
运输层
解析:
无
65、按照互联网的工作方式可以划分两大类,分别是( )和核心部分 (2.0分)
答案:
边缘部分
解析:
无
66、所谓共享就是指( ),可以使信息共享、软件共享,也可以是硬件共享 (2.0分)
答案:
资源共享
解析:
无
67、为进行网络中的数据交换而建立的规则、标准或约定称为( ) (2.0分)
答案:
网络协议
解析:
无
68、数据在通信线路上的传输方式一般都是( ) (2.0分)
答案:
串行传输
解析:
无
69、由于集线器的出现和双绞线大量使用,局域网拓扑结构大多是( )网 (2.0分)
答案:
星形
解析:
无
70、10GE只工作在( )方式 (2.0分)
答案:
全双工
解析:
无
71、以太网网卡的硬件地址为( )位 (2.0分)
答案:
48
解析:
无
72、协议是控制两个或多个( )实体进行通信的规则的集合 (2.0分)
答案:
对等
解析:
无
73、在十分偏远的地方,或离大陆很远的海洋中,要进行通信就几乎完全要依赖于( )通信 (2.0分)
答案:
卫星
解析:
无
74、计算机网络的各层及其协议的集合就是网络的( ) (2.0分)
答案:
体系结构
解析:
无
75、以太网交换机内部的帧交换表是通过( )算法逐渐建立起来的 (2.0分)
答案:
自学习
解析:
无
76、零比特填充的具体做法是:先扫描整个信息字段,只要发现5个连续1,则立即填入一个( ) (2.0分)
答案:
0
解析:
无
77、经过载波调制后的信号称为( ) (2.0分)
答案:
带通信号
解析:
无
78、互联网具有两个重要基本特点,即( )和共享。 (2.0分)
答案:
连通性
解析:
无
79、数据链路层的协议数据单元是( ) (2.0分)
答案:
帧
解析:
无
80、在协议的控制下,两个对等实体间的通信使得本层能够向上一层提供( ) (2.0分)
答案:
服务
解析:
无


















最后
以上就是超帅往事最近收集整理的关于【计算机网络】期末复习试题的全部内容,更多相关【计算机网络】期末复习试题内容请搜索靠谱客的其他文章。
发表评论 取消回复