摘要:搞嵌入式的一般都是软硬件结合,软件不用说了从C语言到裸机再到RTOS,最后到Linux都要学,那么搞硬件要学啥呢?最关键的两点就是电源和运放,把电源和运放玩好了,基本硬件也就内啥大问题。当然如果不止专业搞硬件,运放其实用到的不多,更多的是电源,毕竟任何一块电路板都离不开电源供电。
今天来说一下大家常说的LDO和DC-DC到底是怎么一回事!
一、什么是LDO?
LDO即Low Dropout Regulator,是一种低压差线性稳压器。这是相对于传统的线性稳压器来说的。传统的线性稳压器,如78XX系列的芯片都要求输入电压要比输出电压至少高出2V~3V,否则就不能正常工作。但是在一些情况下,这样的条件显然是太苛刻了,如5V转3.3V,输入与输出之间的压差只有1.7V,显然这是不满足传统线性稳压器的工作条件的。针对这种情况,芯片制造商们才研发出了LDO类的电压转换芯片。

有低压差功能的线性稳压器,常见的AMS1117,输入输出的最小压差就是1.2V,也就是说如果你想用AMS1117输出一个幅值为3.3V的电压,那么你的输入电压至少要大于4.5V,否则不能输出3.3V电压。而另一个常见的LDO芯片7805,输入输出的最小压差就是2V,也就是说如果你想用LM7805输出一个幅值为5V的电压,那么你的输入电压至少要大于7V,否则不能输出5V电压。这样你讲你是不是就会明白很多了!
低压差线性稳压器,故名思意为线性的稳压器,仅能使用在降压应用中,也就是输出电压必需小于输入电压。优点:稳定性好,负载响应快,输出纹波小。缺点: 效率低,输入输出的电压差不能太大,负载不能太大,目前最大的LDO为5A,但要保证5A的输出还有很多的限制条件。
LDO的原理
LDO线性稳压器它的内部其实就相当于一个滑动变阻器,当芯片输出电压高于设定值时,会增大滑动变阻器的值,当当芯片输出电压低于设定值时,会减小滑动变阻器的值,如下图所示

既然它的内部是一个滑动变阻器,那么就注定了它的发热量比较大,至少是比DC-DC芯片发热量大,因为DC-DC内部是一个开关。
LDO为什么会发热?
LDO线性稳压器它的内部其实就相当于一个滑动变阻器,输入和输出的压差损耗全部被电阻转化成热能给消耗了,当然会会热。而芯片的功耗:U*I=(Uout-Uin)*Iout。假如我们使用一个降压芯片LM7805输入12V,输出5V/1A,那么芯片的功耗就是(12V-5V)*1A=7W。其实这个7W的功率相当于一个小型的电烙铁了。

当芯片温度小于60摄氏度时是安全的,在90到120摄氏度时就处于危险状态,在达到120摄氏度时就会被损坏。
二、什么是DC-DC?
DC-DC是一种新研制的小型化电源开关模块,它是采用微电子技术,把小型表面安装集成电路与微型电子元器件组装成一体而构成。有利于简化电源电路设计缩短研制周期,实现最佳指标,广泛应用于各类数字仪表和智能仪器中。这是百度百科的解释,听起来概念有点不清。
在嵌入式开发中我们会不仅会接触到LDO电路,还会接触到DCDC开关稳压器。
在哪里会遇到了?你的开发板肯定会接电源对吧,而这个电源肯定一般都是外界一个电源适配12V对吧?

而你的芯片一般是5V或者3.3V电源功能对吧?
那么你是不是需要将12V电源装换成3.3V电压啊?这时你肯定会想到使用前面的LDO芯片来降压,对吧?
但是我们又说了LDO是有低压差功能的线性稳压器,12V转5V他们之间有7V的压降,这个感觉是不是有一点不合适啊?假如是LDO,输入电流为1A,7W的压降功率全部给内部电阻发热了,那电路板你还敢用吗?
是的,如果你思考到这里,下面就好说了,这时聪明的人类,就发明了DC-DC开关稳压器,所以你发现在你的开发板上只要是12V转5V的芯片全部用的都是DC-DC降压转换芯片。
口说无凭,下面来看看几张原理图:



那么聪明的你有没有想过为什么他们12V转5V都使用DC-DC,仅仅是因为发热量低吗?
是的,但这时其中的一点,DC-DC稳压器的优点还不止这一点,还有一点就是DC-DC效率非常高,可高达95%。为啥DC-DC的发热量低、效率高呢?这就要说一下DC-DC的芯片的原理了。
DCDC的原理
DCDC开关稳压器它的内部其实就相当于一个开关,当芯片输出电压高于设定值时,开关闭合的时间就短一点,当芯片输出电压低于设定值时,开关闭合的时间就长一点,也就是我所说的PWM脉冲宽度调制,这样就会涉及到一个参数叫做固定开关频率,如下图所示:

它的内部既然是一个开关那么输入电压和输出电压之间相当于一个开关隔开了,就不会自身发热了啊,对吧。既然是一个开关,我们使用MOS管,那么它的效率是不是就高了啊。所以不用去死记概念,把我这张图记住就好了。一辈子都不会忘记。
效率大比拼
开关电源的效率都很高,一般都大与80%,好一点的能达到95%。这怎么理解?
比如我需要给我的负载提供5V2A,也就是10W的功率,如果效率在80%,那么输入的功率至少是10W/80%=12.5W,假如我们的输入电压是12V,那么我的输入电流大概只需要12.5W/12V=1A的电流就可以了。
换一句话说就是我输入只提供给芯片1A的电流,它就能带动2A的负载,那么是不是很强大,效率很高!
同样的活如果让我们的LDO线性稳压器来干,会怎么样呢?
LDO的效率一般比较低,大概只有40%左右,这不是我说的,是芯片手册说的。
对于LDO,比如我需要给我的负载提供5V2A,也就是10W的功率,效率在在40%的条件下,那么我输入的功率至少是10W/40%=25W,假如我们的输入电压是12V,那么我的输入电流就需要提供25W/12V=2A的电流。
换一句话说就是我需要输入输入给芯片提供2A的电流,它才能带动2A的负载,这样效率是不是就很低!
换一句话说就是我需要输入给芯片提供2A的电流,它才能带动2A的负载,这样效率是不是就很低!
得出结论以及如何选型
| LDO | DC-DC |
|---|---|
| 适合低压差小电流场景 | 适合高压差大电流场景 |
| 纹波小 | 纹波大 |
| 效率低 | 效率高 |
| 发热高 | 发热低 |
| 电路简单 | 电路复杂 |
| 静态功耗低 | 静态功耗高 |
三、实际电路应用设计
说了这么多,那么我们的电路板到底使用LDO还是DC-DC呢?其实这两者是配合使用,12V转5V建议使用DC-DC,5V转3.3V建议使用LDO。口说无凭,还是看几家板厂的开发板电源供电电路的实际情况吧!
12V转5V
| 板厂 | 型号 | 芯片类型 | 某宝价格 |
|---|---|---|---|
| 正点原子 | MP2359 | DC-DC | 7.1 RMB |
| 野火 | RT7272B | DC-DC | 5.5 RMB |
| 安富莱 | XL2596 | DC-DC | 1.3 RMB |
| 韦东山 | MP1495S | DC-DC | 1.3 RMB |
左滑可查看完整表格
5V转3.3V
| 板厂 | 型号 | 芯片类型 | 某宝价格 |
|---|---|---|---|
| 正点原子 | AMS1117 | LDO | 0.35 RMB |
| 野火 | AMS1086 | LDO | 1 RMB |
| 安富莱 | AMS1117 | LDO | 0.35 RMB |
| 韦东山 | MP2143DJ | DC-DC | 1.3 RMB |
左滑可查看完整表格
可以看到,12V转5V几家板厂都使用DC-DC,5V转3.3V都使用LDO,只有韦东山大哥家5V转3.3V使用的是DC-DC,当然也可以,只要不差钱你都可以使用DC-DC,因为DC-DC芯片肯定比LDO贵,而且电路也比LDO复杂,性能肯定要好很多。
下面来具体解析一下这几家使用的芯片。
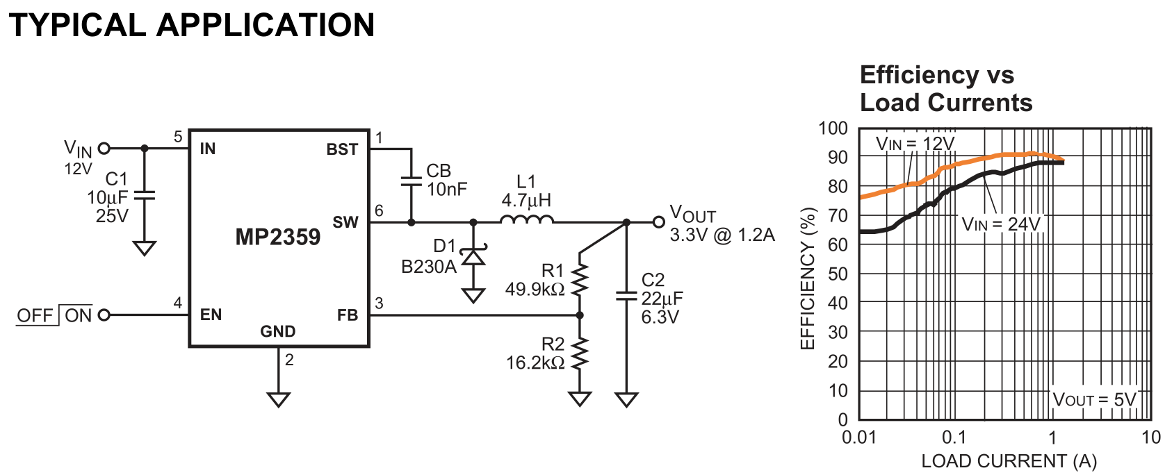
正点原子
正点原子的开发板电源芯片是MP2359。MP2359是一种高效率,同步降压型DC/DC转换器,可提供高达1.2A的输出电流,输入电压范围4.5V至24V。

特点:4.5V至24V输入电压范围,1.2A输出电流,固定工作频率:1.4MHz。可调输出电压从0.81V到15V,高效率高达92%。提供了快速瞬态响应和简化环路稳定,故障状态保护包括逐周期电流限制和热关机。
下图是开发板的电源供电部分原理图

至于外围电路为什么是这样配置,在芯片的数据手册已经给出了典型的应用电路,只要按照数据手册给的典型电路配置就可以了。

野火
野火的开发板电源芯片是RT7272B。RT7272B是一种高效率,电流模式同步降压型DC/DC转换器,可提供高达3A的输出电流,输入电压范围4.5V至36V。

特点:4.5V至36V输入电压范围,3A输出电流,固定工作频率: 500kHz。可调输出电压从0.8V到30V,高效率高达95%。输入欠压锁定、输出欠压保护、热关断保护、可调电流限制。
下图是开发板的电源供电部分原理图

同样,至于外围电路为什么是这样配置,在芯片的数据手册已经给出了典型的应用电路,只要按照数据手册给的典型电路配置就可以了,不需要自己设计外围电路。

安富莱
安富莱的开发板电源芯片是XL2596。XL2596是一个150KHz的固定频率PWM降压DC/DC变换器,能够驱动一个3A的负载,提供高效率、低纹波和负载调整率。

特点:输入电压范围4.5V至40V,输出电压为3.3V, 5V,12V和可调版本。输出可调从1.23V至37V,最大占空比100%。
下图是开发板的电源供电部分原理图

至于外围电路为什么是这样配置,在芯片的数据手册也已经给出了典型的应用电路,只要按照数据手册给的典型电路配置就可以了。

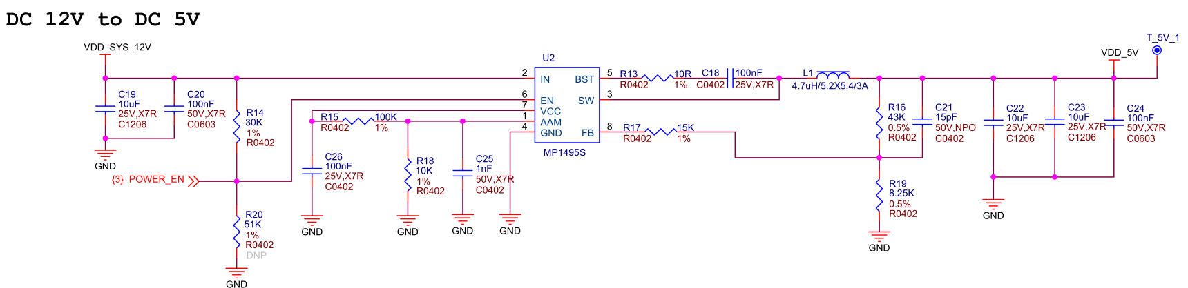
韦东山电源电路
韦东山大哥的开发板电源芯片是MP1495S。MP1495S是一个500KHz的固定频率PWM降压DC/DC变换器,能够驱动一个3A的负载,提供高效率、低纹波和负载调整率。

特点:输入电压范围4.5V至16V,输出电压为1V、1.2V、1.8V、2.5V、3.3V、5V和可调版本。
下图开发板的电源供电部分原理图

至于外围电路为什么是这样配置,在芯片的数据手册已经给出了典型的应用电路,只要按照数据手册给的典型电路配置就可以了。

总结:
| 板厂 | 型号 | 芯片类型 | 输入电压 | 输出电压 | 最大输出电流 |
|---|---|---|---|---|---|
| 正点原子 | MP2359 | DC-DC | 4.5V-24V | 0.81V - 15V | 1.2A |
| 野火 | RT7272B | DC-DC | 4.5V-36V | 0.8V - 30V | 3A |
| 安富莱 | XL2596 | DC-DC | 4.5V-40V | 1.23V - 37V | 3A |
| 韦东山 | MP1495S | DC-DC | 4.5V-16V | 0.8V-5V | 3A |
四、如何避免电路被烧坏?
搞嵌入式的免不了和硬件打交道,尤其是在做电源时,经常可能会遇到芯片被烧毁,其实电路被烧毁无非就两种情况:用电端烧毁的原因是电压不对,一般是过高。供电端烧毁的原因是电流太大,一般是短路造成的。
比如一个电容的耐压值是25V,那么当你接入高于25V的点电压是,电容可能会烧坏爆炸。又比如一个电源芯片的输出电压是5V,如果你的输出接地,也就是短路了,(可能)会烧坏芯片。接地时输出端与GND之间的电阻无穷小,输出电压一定那么输出电流就会无穷大,就会烧坏你的电路。

上图的这张图的情况一定是要避免的,否则你的电路很可能会GG。
保证负载的正负极没有插反、保证电源供电的电压等于用电端负载需要的电压、保证用电端负载电流小于供电电源能提供的电流。
换句话说:你的元器件一定不能正负极接反、你的芯片需要5V的电源,你电源提供的给芯片的电源就一定不能超过5V;你电源芯片最大提供的电流是3A,你负载的电流就不能超过3A。出现上述情况的任何一种,你的电路肯定会被烧坏。
即使你有时候发现这样做电路没有烧坏,那是因为电路有保护机制,比如过流保护、过压保护等,但并不能保证你每次的运气就会这么好。说不定哪天你心情不好或者随地吐一口口痰就不会有好运气了。
五、最后
现在你应该明白了在做电源部分时如何选择电源芯片了吧,也不要担心电源外围电路不会配置,工程师已经都给你设置好了电路图,所以多看看数据手册。另外本文所提到的芯片数据手册已上传至gitee,需要的可以下载研读一下。关于LDO和DC-DC的基础知识就这么多,其他的就是在这个基础上进行发散,只要原理明白,一切都好说。

最后
以上就是迅速棒棒糖最近收集整理的关于图解LDO电路和DC-DC电路,掌握芯片选型一、什么是LDO?二、什么是DC-DC?三、实际电路应用设计四、如何避免电路被烧坏?五、最后的全部内容,更多相关图解LDO电路和DC-DC电路内容请搜索靠谱客的其他文章。
发表评论 取消回复