系列目录与传送门
一、基本概念
二、FPGA内部的存储单元
三、触发器
四、锁存器
系列目录与传送门
《从底层结构开始学习FPGA》目录与传送门
一、基本概念
触发器:触发器是边沿敏感的存储单元,数据存储的动作由某一信号的上升或者下降沿进行同步的。触发器是计算机记忆装置的基本单元,一个触发器能储存一位二进制代码。
锁存器:锁存器是电平触发的存储单元,数据存储的动作取决于使能信号的电平值,当锁存器处于使能状态时,输出才会随着数据输入发生变化。(简单地说,它有两个输入,分别是一个有效信号EN,一个输入数据信号DATA_IN,它有一个输出Q,它的功能就是在EN有效的时候把DATA_IN的值传给Q,也就是锁存的过程)。
寄存器:一个触发器可以组成一个一位的寄存器,多个触发器可以组成一个多位的寄存器。存储器是由大量寄存器组成的,其中每一个寄存器就称为一个存储单元。它可以存放一个有独立意义的二进制代码。
在数字电路中存储单元有两种,一种是触发器,一种是锁存器。它们两者最大的区别是:前者通过时钟沿到来改变存储的输出状态,后者是通过电平变换来改变存储的输出状态。在FPGA中我们基本多使用触发器,锁存器在很多情况下都是要避免使用的,因为其不需要时钟,所以不是时序元件,对毛刺无过滤功能,非常敏感,容易处问题。
而我们平时所说的寄存器,基本上理解为一个或者一组触发器(Flip Flop,FF)。
二、FPGA内部的存储单元
在7系列FPGA的底层----CLB、可编程逻辑块中有两个SLICE,其中每个SLICE都含有8个存储单元。虽然说是存储单元,但实际上是4个触发器 FF+ 4个触发器FF或锁存器LATCH(可配置为其中一种)。其结构如下图:

左边的4个存储单元只能作为触发器使用,而右边的4个存储单元则不光能作为触发器使用,还能作为锁存器使用,但是需要注意的是:一旦SLICE中(也就是8个FF)中的4个FF被作为LATCH使用,那么剩下的4个FF就无法使用了,会造成资源浪费。
三、触发器
在FPGA内部的触发器都常会被配置成D触发器,根据其复位方式、复位电平和上电电平值的不同,可将其分为不同的种类。
在Verilog语言中,我们定义一个reg会在FPGA映射成一个或者一组FF。举例如下:
module test(
input clk,
input rst_n,
input in1,
output reg A
);
always@(posedge clk)begin
if(~rst_n)
A <= 1'b0;
else
A <= in1;
end
endmodule
显然,在FPGA的实现就是1bit的FF:

而下面的语句在FPGA的实现则会类推到4个FF:
module test(
input clk,
input rst_n,
input [3:0] in1,
output reg [3:0] A
);
always@(posedge clk)begin
if(~rst_n)
A <= 4'd0;
else
A <= in1;
end
endmodule

如果你还记得数电的话,就应该能看出来,上面配置的触发器实际上就是D触发器(DFF)。通过对复位方式、复位电平参数的配置,可以将D触发器约定为下述4种基本组成情况:
- 异步复位(FDCE)
- 异步置位(FDPE)
- 同步复位(FDRE)
- 同步置位(FDSE)
这4种类型的D触发器如何用Verilog实现?接下来我们就建个工程看看究竟,Verilog代码:
module test(
input clk,
input rst,
input in1,
input in2,
input in3,
input in4,
output reg out1,
output reg out2,
output reg out3,
output reg out4
);
// FDCE
always @ ( posedge clk or posedge rst)begin
if(rst)
out1 <= 1'b0;
else
out1 <= in1;
end
// FDPE
always @ ( posedge clk or posedge rst )begin
if(rst)
out2 <= 1'b1;
else
out2 <= in2;
end
// FDRE
always @ ( posedge clk )begin
if(rst)
out3 <= 1'b0;
else
out3 <= in3;
end
// FDSE
always @ ( posedge clk )begin
if(rst)
out4 <= 1'b1;
else
out4 <= in4;
end
endmodule
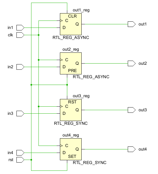
vivado推断的门级电路如下:

推断出了2个同步寄存器和2个异步寄存器,其他信息暂时还看不到,但也和我们预料的基本一致。
vivado综合的原理图:

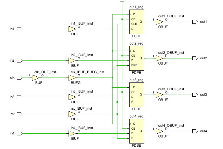
到这一步,基本就是综合出了上面例举的4种不同类型的DFF了。再来看看到FPGA的映射:

这里有个很有意思的地方就是:4个DFF会映射到2个不同的SLICE里边,而它们所在的SLICE其实都还是有空间的,那这是为什么?
时钟使能信号CE、时钟信号CLOCK和置位/复位信号SR是DFF的控制信号,它们的一组值构成DFF的一个控制集。在同一个SLICE中,必须保证所有DFF的控制集是相同的。
在上述Verilog代码中,4个DFF根据控制集的不同,可以分为2类:异步类与同步类(SR区分),所以在FPGA实现时,会把这两类DFF分别映射到2个SLICE里去。
在上面的部分我们还了解了DFF的一些参数如下:

- INIT1:表示FF在上电或者全局复位时初始化值为1
- INIT0:表示FF在上电或者全局复位时初始化值为0
- SRHIGH:表示FF在SR置位时(即用户复位),FF的值为1
- SRLOW:表示FF在SR置位时(即用户复位),FF的值为0
接下来我举例来说明这几个参数究竟对应着什么:
module test(
input clk,
input rst_n,
input in1,
input in2,
output out1,
output out2
);
reg out1_r = 1'b1; //INIT1
reg out2_r = 1'b0; //INTT0
assign out1 = out1_r;
assign out2 = out2_r;
always@(posedge clk)begin
if(rst)
out1_r <= 1'b1; //SRHIGH
else
out1_r <= in1;
end
always@(posedge clk)begin
if(rst)
out2_r <= 1'b0; //SRLOW
else
out2_r <= in2;
end
endmodule
这次我们不看图了,我们使用TCL指令:write_verilog -force test.v 来看看实现的网表。如下(截取部分有用信息):

第1个always块的DFF被综合成立FDSE(同步置位set,即1)且上电初始值为1, 这与Verilog代码一致;第2个always块的DFF则被综合成立FDRE(同步复位reset,即0)且上电初始值为0, 同样与Verilog代码一致。
最后要说明的是:SR默认高电平有效,所以在Xilinx器件的代码中,一般建议使用高电平复位,如果使用低电平复位则需要在前面加个LUT6作为反相器有点浪费资源,而Altera的底层逻辑则是低电平复位有效。当然了,我一般是不建议你使用复位的,除非是一些没办法的控制逻辑。这可以参考:FPGA的复位设计要醒目点啦
四、锁存器
从寄存数据的角度来讲,触发和锁存器的功能是相同的;它们的区别在于触发是同步时钟控制,而锁存器是电位信号控制。触发器是指有时钟边沿触发的存储单元。锁存器指一个由信号而不是时钟控制的电平敏感的设备。
锁存器的工作原理:锁存器不同于触发器,锁存器在不锁存数据时,输出端的信号随输入信号变化,就像信号通过一个缓存器一样;一旦锁存信号起锁存作用,则数据被锁住,输入信号不起作用。因此锁存器也称为透明锁存器,值得是不锁存是输出对输入是透明的。
锁存器具备下列缺点:
- 对毛刺敏感,不能异步复位,因此在上电后处于不确定的状态。
- 锁存器会使静态时序分析变得非常复杂,不具备可重用性。(首先, 锁存器没有时钟参与信号传递,无法做 STA;其次,综合工具会将 latch 优化掉,造成前后仿真结果不一致)
根据锁存器的特点可以看出,在电路设计中,要对锁存器特别谨慎,如果设计经过综合后产生出和设计意图不一致的锁存器,则将导致设计错误,包括仿真和综合。因此,在设计中需要避免产生意想不到的锁存器。
下列场景会产生锁存器(时序逻辑不会产生锁存器):
- 不完整的组合逻辑语句always块中if-else语句不完整
- 不完整的组合逻辑语句always块中case语句不完整
举例1:if语句中缺少else
module test(
input in,
input en,
output reg out
);
always@(*)begin
if(en) out = in;
//else out1_r = in1; //缺少else
end
endmodule
举例2:组合逻辑的case语句不完整:
module test(
input a,
input b,
input [1:0] en,
output reg out
);
always@(*)begin
case(en)
2'b00:out = a;
2'b01:out = b;
//case语句不完整
endcase
end
endmodule
上述两种情况都是,代码缺少完整条件的描述,编译工具认为在此情况下该值保持不变,就推断出了锁存器。
所以,为了防止锁存器的产生,在组合逻辑一定要将if-else语句、case语句描述完整,而时序逻辑则没有这个问题。
-
????您有任何问题,都可以在评论区和我交流????!
-
????本文由 孤独的单刀 原创,首发于CSDN平台????,博客主页:wuzhikai.blog.csdn.net
-
????您的支持是我持续创作的最大动力!如果本文对您有帮助,还请多多点赞????、评论????和收藏⭐!
最后
以上就是害羞小伙最近收集整理的关于从底层结构开始学习FPGA(3)----存储单元之触发器、寄存器与锁存器系列目录与传送门一、基本概念二、FPGA内部的存储单元三、触发器四、锁存器的全部内容,更多相关从底层结构开始学习FPGA(3)----存储单元之触发器、寄存器与锁存器系列目录与传送门一、基本概念二、FPGA内部内容请搜索靠谱客的其他文章。
发表评论 取消回复