书接上篇,本片笔者将进行multisim仿真和AD20的PCB实现
五、仿真及结果
1、单元电路仿真结果
⑴脉冲信号发生器:


将NE555独立测试,周期为998.17ms,近似为1s,满足设计指标。
⑵倒计时计数器:
先将25进制倒计时计数器搭好,仿真验证其功能正常,如下图所示:


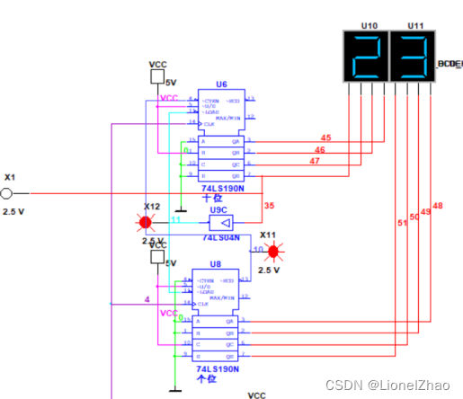
2、整体仿真结果
![]()
主干道红灯亮,支干道绿灯亮,倒计时25秒。

![]()
主干道红灯亮,支干道黄灯闪烁,倒计时5秒

![]()
主干道绿灯亮,支干道红灯亮,倒计时25秒

![]()
主干道黄灯闪烁,支干道红灯亮,倒计时5秒

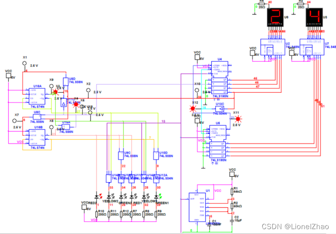
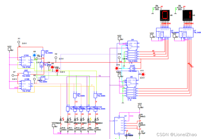
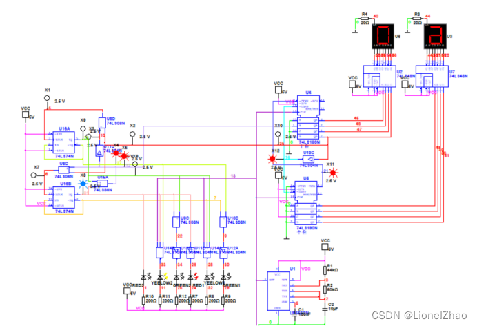
六、PCB实现
1、AD20原理图:
仿照已经仿真成功的multisim原理图绘制了AD20原理图(笔者不会使用ultiboard,在multisim上也没有对应的封装库,所以就老老实实的用AD20已有的库绘制了原理图)
原理图如下:

在检查之后又重新绘制了PCB,并想出来用四组LED拼凑一个十字路口红绿灯的想法,并实现了出来,如下图所示:

PCB到校之后,我们进行了焊接测试,效果如下:
![]()

![]()

![]()

![]()



(实际上是与原先的设计目标不相符的,时序恰好相反了,但是AD20的原理图是在multisim上仿真成功之后绘制的,一摸一样,理论上应该跟仿真结果一样才对)
七、电路性能指标测试结果



虽然没有最终找出问题的来源,但是第二版PCB相比于第一版来说,红绿灯控制逻辑正常、倒计时计数正常,只是两者没有对应,这个问题有待进一步改进。
综上所述,通过实物验证,构成电路的五个模块:由NE555构成的多谐振荡器、由74LS190构成的倒计时电路、由74LS48构成的数码管驱动及现实电路、由74LS74构成的状态控制器、由逻辑门构成的红黄绿灯控制逻辑都是正常工作的,只是倒计时置数电路有一个未知的问题,导致了黄灯闪烁25秒、红绿灯常量5秒,与设计不符。
附录:元器件清单
| 元器件名称 | 规格、用途 | 数量 |
| 金属膜电阻 | 200Ω 脚距3mm,直径1.5mm | 9 |
| 金属膜电阻 | 43kΩ 脚距6mm,直径1.5mm | 1 |
| 金属膜电阻 | 50kΩ 脚距6mm,直径1.5mm | 1 |
| 发光二极管 红色 | 红灯灯显示 | 4 |
| 发光二极管 绿色 | 绿灯灯显示 | 4 |
| 发光二极管 黄色 | 黄灯灯显示 | 4 |
| 发光二极管 蓝色 | 电源灯显示 | 1 |
| 低压电源接口 | 供电 3.5*1.3 DC-005 | 1 |
| 1位0.56寸共阴数码管 | 0.56IN-1-A | 2 |
| 自锁开关 | 电源开关 KFT DIP-7X7 | 1 |
| 74LS48 | 数码管译码电路 DIP-16 | 2 |
| 74LS08 | 两输入与门 DIP14_MH | 1 |
| 74LS10 | 三输入与门 DIP14_MH | 1 |
| 74LS04 | 非门 DIP14_MH | 1 |
| 74S86D | 异或门 DIP14_MH | 1 |
| 74S74 | 双D触发器 DIP14_MH | 1 |
| 74LS190 | 十进制可逆计数器DIP16_MH | 2 |
| NE555 | 时基芯片DIP8_MH | 1 |
| 直插式电解电容 | 10uF 充放电 | 1 |
| 无极性瓷片电容 | 100nF 充放电 | 1 |
最后
以上就是幽默美女最近收集整理的关于《数字电子电路》 课程设计:十字路口红绿灯自动控制系统(下)(multisim仿真及PCB实现)的全部内容,更多相关《数字电子电路》内容请搜索靠谱客的其他文章。
发表评论 取消回复