二极管
- 发光二极管型号有哪些?
- 二极管(Diode)
- 限流电阻的计算
- 测量二极管的电压
发光二极管型号有哪些?
通俗单色发光二极管
通俗单色发光二极管具有体积孝工作电压低、工作电流孝发光均匀不变、响应速度快、寿命长等优点,可用各种直流、交流、脉冲等电源驱动点亮。它属于电流控制型半导体器件,应用时需串接合适的限流电阻。常用的国产通俗单色发光二极管有BT(厂标型号)系列、FG(部标型号)系列和2EF系列。常用的进口通俗单色发光二极管有SLR系列和SLC系列等。
高亮度发光二极管
高亮度单色发光二极管和超高亮度单色发光二极管应用的半导体材料与通俗单色发光二极管不同,所以发光的强度也不同。平日,高亮度单色发光二极管应用砷铝化镓(GaAlAs)等材料,超高亮度单色发光二极管应用磷铟砷化镓(GaAsInP)等材料,而通俗单色发光二极管应用磷化镓(GaP)或磷砷化镓(GaAsP)等材料。
变色发光二极管
变色发光二极管是能变换发光色彩的发光二极管。变色发光二极管发光色彩种类可分为双色发光二极管、三色发光二极管和多色(有红、蓝、绿、白四种色彩)发光二极管。变色发光二极管按引脚数量可分为二端变色发光二极管、三端变色发光二极管、四端变色发光二极管和六端变色发光二极管。常用的双色发光二极管有2EF系列和TB系列,常用的三色发光二极管有2EF302、2EF312、2EF322等型号。
电压控制型发光二极管
通俗发光二极管属于电流控制型器件,在应用时需串接恰当阻值的限流电阻。电压控制型发光二极管(BTV)是将发光二极管和限流电阻集成制造为一体,应用时可直接并接在电源两端。
红外发光二极管
红外发光二极管也称红外线发射二极管,它是可以将电能直接转换成红外光(不成见光)并能辐射出往的发光器件,重要应用于各种光控及远控发射电路中。红外发光二极管的结构、道理与通俗发光二极管邻近,只是应用的半导体材料不同。红外发光二极管平日应用砷化镓(GaAs)、砷铝化镓(GaAlAs)等材料,采用全透明或浅蓝色、玄色的树脂封装。
常用的红外发光二极管有SIR系列、SIM系列、PLT系列、GL系列、HIR系列和HG系列等。





二极管(Diode)
算是半导体家族中的分立元器件中最简单的一类,其最明显的性质就是它的单向导电特性,就是说电流只能从一边过去,却不能从另一边过来(从正极流向负极)。本文从二极管的分类、命名方法,到常用二极管的特点及选用。也是模拟电路基础的,第一课内容。
一、基础知识
1、二极管的分类
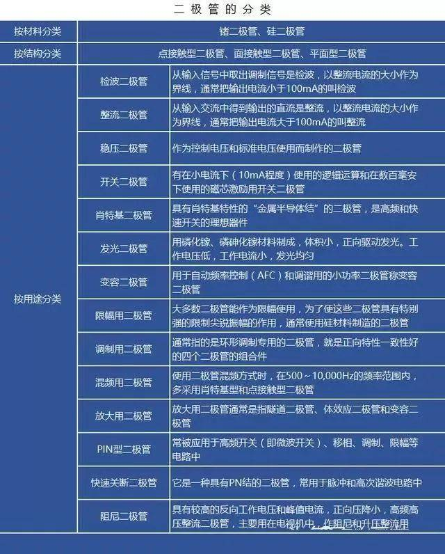
二极管的种类有很多,按照所用的半导体材料,可分为锗二极管(Ge管)和硅二极管(Si管);按照管芯结构,又可分为点接触型二极管、面接触型二极管及平面型二极管。
根据二极管的不同用途,可分为检波二极管、整流二极管、稳压二极管、开关二极管、肖特基二极管、发光二极管等。

2、二极管的型号命名方法
(1)按照国产半导体器件型号命名方法:二极管的型号命名由五个部分组成:主称、材料与极性、类别、序号和规格号(同一类产品的档次)。

(2)日本半导体器件命名型号由以下5部分组成:
第一部分:用数字表示半导体器件有效数目和类型;“1”表示二极管,“2”表示三极管。
第二部分:用“S”表示已在日本电子工业协会登记的半导体器件;
第三部分:用字母表示该器件使用材料、极性和类型;
第四部分:表示该器件在日本电子工业协会的登记号;
第五部分:表示同一型号的改进型产品。
3、几种常见二极管特点
(1)整流二极管
将交流电源整流成为直流电流的二极管叫作整流二极管,因结电容大,故工作频率低。
通常,IF 在 1 安以上的二极管采用金属壳封装,以利于散热;IF 在 1 安以下的采用全塑料封装。


(2)开关二极管
在脉冲数字电路中,用于接通和关断电路的二极管叫开关二极管,其特点是反向恢复时间短,能满足高频和超高频应用的需要。
开关二极管有接触型,平面型和扩散台面型几种,一般 IF<500 毫安的硅开关二极管,多采用全密封环氧树脂,陶瓷片状封装。

(3)稳压二极管
稳压二极管是由硅材料制成的面结合型晶体二极管,因为它能在电路中起稳压作用,故称为稳压二极管。
它是利用 PN 结反向击穿时的电压基本上不随电流的变化而变化的特点,来达到稳压的目的。

(4)变容二极管
变容二极管是利用 PN 结的电容随外加偏压而变化这一特性制成的非线性电容元件,被广泛地用于参量放大器,电子调谐及倍频器等微波电路中。
变容二极管主要是通过结构设计及工艺等一系列途径来突出电容与电压的非线性关系,并提高 Q 值以适合应用。

(5)TVS二极管
TVS二极管(Transient Voltage Suppresser 瞬态电压抑制器)是和被保护电路并联的,当瞬态电压超过电路的正常工作电压时,二极管发生雪崩,为瞬态电流提供通路,使内部电路免遭超额电压的击穿或超额电流的过热烧毁。
由于 TVS 二极管的结面积较大,使得它具有泄放瞬态大电流的优点,具有理想的保护作用。
二、二极管的参数选择
(1)额定正向工作电流
额定正向工作电流指二极管长期连续工作时允许通过的最大正向电流值。
(2)最大浪涌电流
最大浪涌电流,是允许流过的过量正向电流,它不是正常电流,而是瞬间电流。其值通常是额定正向工作电流的20倍左右。
(3)最高反向工作电压
加在二极管两端的反向工作电压高到一定值时,管子将会击穿,失去单向导电能力。为了保证使用安全,规定了最高反向工作电值。例如,lN4001二极管反向耐压为50V,lN4007的反向耐压为1000V。
(4)反向电流
反向电流是指二极管在规定的温度和最高反向电压作用下,流过二极管的反向电流。反向电流越小,管子的单方向导电性能越好。
反向电流与温度密切相关,大约温度每升高10℃,反向电流增大一倍。
硅二极管比锗二极管在高温下具有较好的稳定性。
(5)反向恢复时间
从正向电压变成反向电压时,电流一般不能瞬时截止,要延迟一点点时间,这个时间就是反向恢复时间。它直接影响二极管的开关速度。
(6)最大功率
最大功率就是加在二极管两端的电压乘以流过的电流。这个极限参数对稳压二极管等显得特别。
(7)频率特性
由于结电容的存在,当频率高到某一程度时,容抗小到使 PN 结短路。导致二极管失去单向导电性,不能工作,PN 结面积越大,结电容也越大,越不能在高频情况下工作。
2、不同二极管的选用
(1)检波二极管
检波二极管一般可选用点接触型锗二极管,选用时,应根据电路的具体要求来选择工作频率高、反向电流小、正向电流足够大的检波二极管。
(2)整流二极管
整流二极管一般为平面型硅二极管,用于各种电源整流电路中。选用整流二极管时,主要应考虑其最大整流电流、最大反向工作电流、截止频率及反向恢复时间等参数。普通串联稳压电源电路中使用的整流二极管,对截止频率的反向恢复时间要求不高,只要根据电路的要求选择最大整流电流和最大反向工作电流符合要求的整流二极管即可。
(3)稳压二极管
稳压二极管一般用在稳压电源中作为基准电压源或用在过电压保护电路中作为保护二极管。选用的稳压二极管,应满足应用电路中主要参数的要求。稳压二极管的稳定电压值应与应用电路的基准电压值相同,稳压二极管的最大稳定电流应高于应用电路的最大负载电流50%左右。
(4)开关二极管
开关二极管主要应用于收录机、电视机、影碟机等家用电器及电子设备有开关电路、检波电路、高频脉冲整流电路等。
中速开关电路和检波电路,可以选用2AK系列普通开关二极管。高速开关电路可以选用RLS系列、1SS系列、1N系列、2CK系列的高速开关二极管。
要根据应用电路的主要参数(如正向电流、最高反向电压、反向恢复时间等)来选择开关二极管的具体型号。
(5)变容二极管
选用变容二极管时,应着重考虑其工作频率、最高反向工作电压、最大正向电流和零偏压结电容等参数是否符合应用电路的要求,应选用结电容变化大、高Q值、反向漏电流小的变容二极管。
3、TVS二极管选型
(1)最小击穿电压VBR和击穿电流I R 。 VBR是TVS最小的击穿电压,在25℃时,低于这个电压TVS是不会产生雪崩的。当TVS流过规定的1mA电流(IR )时,加于TVS两极的电压为其最小击穿电压V BR 。按TVS的VBR与标准值的离散程度,可把VBR分为5%和10%两种。对于5%的VBR来说,VWM =0.85VBR;对于10%的VBR来说,V WM =0.81VBR。为了满足IEC61000-4-2国际标准,TVS二极管必须达到可以处理最小8kV(接触)和15kV(空气)的ESD冲击,部份半导体厂商在自己的产品上使用了更高的抗冲击标准。对于某些有特殊要求的可携设备应用,设计者可以依需要挑选元件。
(2)最大反向漏电流ID和额定反向切断电压VWM。 VWM是二极管在正常状态时可承受的电压,此电压应大于或等于被保护电路的正常工作电压,否则二极管会不断截止回路电压;但它又需要尽量与被保护回路的正常工作电压接近,这样才不会在TVS工作以前使整个回路面对过压威胁。当这个额定反向切断电压VWM加于TVS的两极间时它处于反向切断状态,流过它的电流应小于或等于其最大反向漏电流ID。
(3)最大钳位电压VC和最大峰值脉冲电流I PP 。当持续时间为20ms的脉冲峰值电流IPP流过TVS时,在其两端出现的最大峰值电压为VC。 V C 、IPP反映了TVS的突波抑制能力。 VC与VBR之比称为钳位因子,一般在1.2~1.4之间。 VC是二极管在截止状态提供的电压,也就是在ESD冲击状态时通过TVS的电压,它不能大于被保护回路的可承受极限电压,否则元件面临被损伤的危险。
(4)Pppm额定脉冲功率,这是基于最大截止电压和此时的峰值脉冲电流。对于手持设备,一般来说500W的TVS就足够了。最大峰值脉冲功耗PM是TVS能承受的最大峰值脉冲功耗值。在特定的最大钳位电压下,功耗PM越大,其突波电流的承受能力越大。在特定的功耗PM下,钳位电压VC越低,其突波电流的承受能力越大。另外,峰值脉冲功耗还与脉冲波形、持续时间和环境温度有关。而且,TVS所能承受的瞬态脉冲是不重覆的,元件规定的脉冲重覆频率(持续时间与间歇时间之比)为0.01%。如果电路内出现重覆性脉冲,应考虑脉冲功率的累积,有可能损坏TVS。
(5)电容器量C。电容器量C是由TVS雪崩结截面决定的,是在特定的1MHz频率下测得的。C的大小与TVS管的电流承受能力成正比,C太大将使讯号衰减。因此,C是数据介面电路选用TVS的重要参数。电容器对于数据/讯号频率越高的回路,二极管的电容器对电路的干扰越大,形成噪音或衰减讯号强度,因此需要根据回路的特性来决定所选元件的电容器范围。高频回路一般选择电容器应尽量小(如SAC(500W,50pF,±10%)、LCE(1.5KW,100pF)、低电容器TVS),而对电容器要求不高的回路电容器选择可高于40pF。
4、肖特基二极管与普通二极管的区别
硅管的初始导通压降是0.5V左右,正常导通压降是0.7V左右,在接近极限电流情况下导通压降是1V左右;锗管的初始导通压降是0.2V左右,正常导通压降是0.3V左右,在接近极限电流情况下导通压降是0.4V左右,肖特基二极管的初始导通压降是0.4V左右,正常导通压降是0.5V左右,在接近极限电流情况下导通压降是0.8V左右。
两种二极管都是单向导电,可用于整流场合。区别是普通硅二极管的耐压可以做得较高,但是它的恢复速度低,只能用在低频的整流上,如果是高频的就会因为无法快速恢复而发生反向漏电,最后导致管子严重发热烧毁;肖特基二极管的耐压能常较低,但是它的恢复速度快,可以用在高频场合,故开关电源采用此种二极管作为整流输出用,尽管如此,开关电源上的整流管温度还是很高的。
快恢复二极管是指反向恢复时间很短的二极管(5us以下),工艺上多采用掺金措施,结构上有采用PN结型结构,有的采用改进的PIN结构。其正向压降高于普通二极管(1-2V),反向耐压多在1200V以下。从性能上可分为快恢复和超快恢复两个等级。前者反向恢复时间为数百纳秒或更长,后者则在100纳秒以下。 肖特基二极管是以金属和半导体接触形成的势垒为基础的二极管,简称肖特基二极管(Schottky Barrier Diode),具有正向压降低(0.4–0.5V)、反向恢复时间很短(10-40纳秒),而且反向漏电流较大,耐压低,一般低于150V,多用于低电压场合。 这两种管子通常用于开关电源。 肖特基二极管和快恢复二极管区别:前者的恢复时间比后者小一百倍左右,前者的反向恢复时间大约为几纳秒~! 前者的优点还有低功耗,大电流,超高速!电气特性当然都是二极管阿!快恢复二极管在制造工艺上采用掺金,单纯的扩散等工艺,可获得较高的开关速度,同时也能得到较高的耐压.目前快恢复二极管主要应用在逆变电源中做整流元件。
4、肖特基二极管与快恢复二极管的区别
肖特基二极管:
反向耐压值较低(一般小于150V),通态压降0.3-0.6V,小于10nS的反向恢复时间。它是有肖特基特性的“金属半导体结”的二极管。其正向起始电压较低。
其金属层除材料外,还可以采用金、钼、镍、钛等材料。其半导体材料采用硅或砷化镓,多为N型半导体。这种器件是由多数载流子导电的,所以,其反向饱和电流较以少数载流子导电的
PN结大得多。由于肖特基二极管中少数载流子的存贮效应甚微,所以其频率响仅为RC时间常数限制,因而,它是高频和快速开关的理想器件。其工作频率可达100GHz。并且,MIS(金属-绝缘体-半导体)肖特基二极管可以用来制作太阳能电池或发光二极管。
快恢复二极管:有0.8-1.1V的正向导通压降,35-85nS的反向恢复时间,在导通和截止之间迅速转换,提高了器件的使用频率并改善了波形。快恢复二极管在制造工艺上采用掺金,单纯的
扩散等工艺,可获得较高的开关速度,同时也能得到较高的耐压.
目前快恢复二极管主要应用在逆变电源中做整流元件.
快恢复二极管FRD(Fast Recovery Diode)是近年来问世的新型半导体器件,具有开关特性好,反向恢复时间短、正向电流大、体积小、安装简便等优点。超快恢复二极管SRD(Superfast Recovery Diode),则是在快恢复二极管基础上发展而成的,其反向恢复时间trr值已接近于肖特基二极管的指标。它们可广泛用于开关电源、脉宽调制器(PWM)、不间断电源(UPS)、交流电动机变频调速(VVVF)、高频加热等装置中,作高频、大电流的续流二极管或整流管,是极有发展前途的电力、电子半导体器件。
肖特基二极管:反向耐压值较低(一般小于 150V),通态压降 0.3-0.6V,小于 10nS 的反向恢复 时间。它是有肖特基特性的“金属半导体结”的二极管。其正向起始电压较低。其金属层除材料外, 还可以采用金、钼、镍、钛等材料。其半导体材料采用硅或砷化镓,多为 N 型半导体。这种器件是由多数载流子导电的,所以,其反向饱和电流较以少数载流子导电的 PN 结大得多。由于肖特基二极管中少数载流子的存贮效应甚微,所以其频率响仅为 RC 时间常数限制,因而,它是高频和快速开关的理想器件。其工作频率可达 100GHz。并且,MIS(金属-绝缘体-半导体)肖特基二极管可以用来制作太阳能电池或发光二极管。
快恢复二极管:有 0.8-1.1V 的正向导通压降,35-85nS 的反向恢复时间,在导通和截止之间 迅速转换,提高了器件的使用频率并改善了波形。快恢复二极管在制造工艺上采用掺金,单纯的 扩散等工艺,可获得较高的开关速度,同时也能得到较高的耐压.目前快恢复二极管主要应用在逆 变电源中做整流元件.快恢复二极管 FRD(Fast Recovery Diode)是近年来问世的新型半导体器件,具有开关特性 好,反向恢复时间短、正向电流大、体积小、安装简便等优点。超快恢复二极管 SRD(Superfast Recovery Diode),则是在快恢复二极管基础上发展而成的,其反向恢复时间 trr 值已接近于肖特 基二极管的指标。它们可广泛用于开关电源、脉宽调制器(PWM)、不间断电源(UPS)、交流 电动机变频调速(VVVF)、高频加热等装置中,作高频、大电流的续流二极管或整流管,是极 有发展前途的电力、电子半导体器件。
5、TVS二极管与ESD防护二极管的区别
TVS瞬态电压抑制这里不论TV是如何产生的,比如直接或者间接的雷击,静电放电,大容量的负载投切等因素导致的浪涌.电压从几伏到几十千伏甚至更高.ESD静电放电保护其中主要应用是HBM 和 MM,简单说,就是人或者设备对器件放电(静电),但是器件不能损坏.
典型的HBM CLASS 1C模型规定一个充电1000V-2000V的100pF的电容通过一个1500欧姆的电阻对器件放电. MM模型要比人体模型能量大一些.电容是200pF,电压大概在200-400之间,不过没有串联电阻了. 典型的人体模型放电,峰值电流小于0.75A,时间150ns 典型的机器模型放电,峰值电流小于8A,时间5ns 典型的雷击浪涌(电力线入线处使用的TVS)峰值电流3000A,时间20us
TVS二极管和ESD防护二极管原理是一样的,但根据功率和封装来分就不一样. ESD防护二极管和TVS比较的话,要看用在那些用途上,像ESD主要是用来防静电,防静电就要求电容值低,一般是1–3.5PF之间为最好.而TVS就做不到这一点,TVS的电容值比较高。
限流电阻的计算


测量二极管的电压
测量结果(点亮就是包含限流电阻,没点亮就是没有包含限流电阻,都没按下开关)

测量图片




引用:1. 原文
2.原文
3.原文
原文所在:
原文:布尔青年
最后
以上就是迷人鲜花最近收集整理的关于发光二极管的全部内容,更多相关发光二极管内容请搜索靠谱客的其他文章。
发表评论 取消回复