led指示灯电路图大全(八款led指示灯电路设计原理图详解)
led指示灯电路图(一)
图1所示电路中只有两个元件,R选用1/6--1/8W碳膜电阻或金属膜电阻,阻值在1--300K之间。
Ne为氖泡,也选取用普通日光灯启辉器中的氖泡,若想用体积小且在60V左右即能启辉的氖灯泡,其型号为NNH-616型,电阻R选用270K的1/6W金属膜电阻。led指示灯电路:

led指示灯电路图(二)
采用变压器将高压变为低压,并进行整流滤波,以便输出稳定的低压直流电。开关恒流源又分隔离式电源和非隔离式电源,隔离是指输出高低电压隔离,安全性非常高,所以对外壳绝缘性要求不高。非隔离安全性稍差,但成本也相对低,传统节能灯就是采用非隔离电源,采用绝缘塑料外壳防护。开关电源的安全性相对较高(一般是输出低压),性能稳定,缺点是电路复杂、价格较高。开关电源技术成熟,性能稳定,是目前LED照明的主流电源。

图1:开关恒流隔离式日光灯管电源

图2:开关恒流隔离电源原理图

图3:开关恒流源电源
led指示灯电路图(三)
市场上出现一种廉价的LED手电筒,这种手电前端为5~8个高亮度发光管,使用1~2节电池。由于使用超高亮度发光管的原因,发光效率很高,工作电流比较小,实测使用一节五号电池5头电筒,电流只有100mA左右。非常省电。如果使用大容量充电电池,可以连续使用十几个小时,笔者就买了一个。从前端拆开后,根据实物绘制了电路图,如图所示。

工作原理:
接通电源后,VT1因R1接负极,而c1两端电压不能突变。VT1(b)极电位低于e极,VT1导通,VT2(b)极有电流流入,VT2也导通,电流从电源正极经L、VT2(c)极到e极,流回电源负极,电源对L充电,L储存能量,L上的自感电动势为左正右负。经c1的反馈作用,VT1基极电位比发射极电位更低,VT1进入深度饱和状态,同时VT2也进入深度饱和状态,即Ib》Ic/β(β为放大倍数)。
随着电源对c1的充电,C1两端电压逐渐升高,即VTI(b)极电位逐渐上升,Ib1逐渐减小,当Ib1《=Ic1/β时,VT1退出饱和区,VT2也退出饱和区,对L的充电电流减小。此时.L上的自感电动势变为左负右正,经c1反馈作用。VT1基极电位进一步上升,VT1迅速截止,VT2也截止,L上储存的能量释放,发光管上的电源电压加到L上产生了自感电动势,达到升压的目的。此电压足以使LED发光。
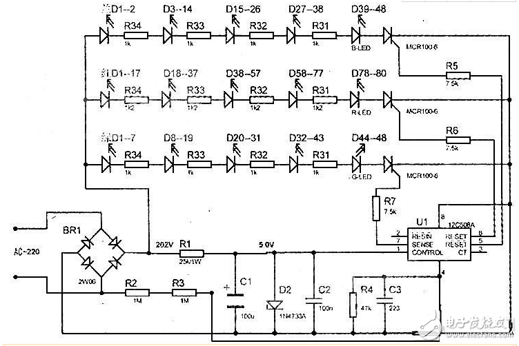
led指示灯电路图(四)
该电路是一款适用于城市街道、公园和厂区亮化工程等景观照明的LED变色灯光控制电路。电路结构简单、寿命长、光色艳丽、柔和、美观。
工作原理如下:电路通电,交流220V经整流后,一路经电阻R1降压C1滤波成+5V电压给集成块U1(12C508A)供电;另一路直接提供给发光二极管(红、绿、蓝)的正极。当12C508A得电后,轮流从⑤脚、⑥脚、⑦脚输出0~0.76V脉冲信号,触发相应的可控硅导通,从而使所连接的发光二极管串发光。U1的④脚所接电阻R4和电容C3为时间常数控制(改变相应的电阻和电容容量规格,就可以改变各串发光二极管点亮的时长);R2和R3是用于通电时,启动12C508A工作。该灯正常一个循环周期为2分钟左右。
整个灯串由12条宽15mm长465mm的灯板,共有528个LED组成,红、绿、蓝LED间隔排列。其中红色LED为80个一串。间隔20个串1个1.2kΩ/1W的限流电阻(电流为13.7mA)。绿和蓝各为48个LED.各间隔12个串1个1KΩ/1W电阻(电流均为15mA)。混合交叉排列44个为一组板。
常见故障:通电后不亮。其故障一般为R2、R3、R1断路或者12C508A损坏。如果出现有一组色长亮,就是该组控制的可控硅(MCR100-6)击穿。还有一种最常见的现象,就是发光二极管串接电路中有一只老化或烧断,则该组就无电流通过而不亮。这时就需要用一组3.0V的电源,串一只20Ω。电阻后。分别对该组二极管从头到尾逐一进行查找。将不亮的LED换掉就好了。
维修时,一定要断开电源后,进行焊接或查找故障。注意安全。按实物绘制的电路图如附图所示。

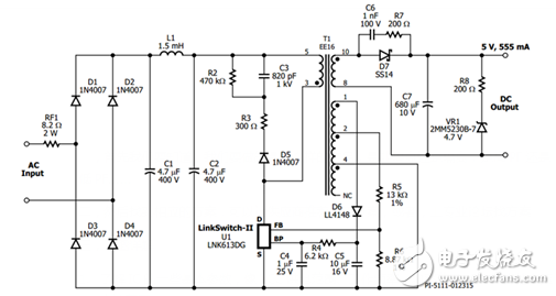
led指示灯电路图(五)
led驱动电源电路图如下

输入整流部分:分析高压输入整流电路的具体参数,然后选取具体保险整流二极管的规格,因为我们的功率比较低,可以选取线绕电阻作为保险,用1N4007做整流管如果功率较大要选用其他耐流更高的整流二极管。
整流滤波部分:若EMI要求较严,可增加以下π型电路,若要求没那么严格,可以只用一个滤波电容,电容跟电感的具体容量跟感量,根据总功率选取。
驱动电路部分:经过R3的电流转化为电压,反馈给IC控制输出电流,在初级绕组加DRC吸收电路,因为我们是内置mos管,驱动电路已集成在IC电路内,所以驱动mos电路不做讲解。
IC供电与外围电路部分:通过辅助绕组整流滤波单独给IC供电,通过R5与R6阻值的比例来控制输出空载电压。
输出整流滤波电路部分:通过超快恢复二极管整流和高频低阻电解滤波后,输出给负载,并在超快恢复二极管上加RC电路滤波,通过超快恢复二极管反向波形调试来选取电阻电容,以最大抑制二极管的反向尖峰,在输出端加假负载,一般设计假负载会损耗3毫安电流。
led指示灯电路图(六)
本装置的电路如图所示。主要由单电源低功耗运算放大器集成电路IC1、二只低功率晶体管、麦克风和高亮度发光二极管所组成。当麦克风MIC接收到一定强度外界声响(包括各种噪声),产生相应强度的输出电压,加到比较器IC1c,当此电压超过比较器门限值,其输出为高电位,使V1导通,它输出电压加到比较器 IC1b,同样地,此电压器高于IC1b的门限值,IC1b输出高电位去激励IC1a和V2组成的功率放大器,从而驱动LED发光。预设的延时长短。则由 C2和R6,以及R7、R8组成的充放电电路的时间常数决定。

在这种照明装置上,也可以加上一只按钮开关使LED点亮,并在预定的时间继续发光。电路供电也很方便,用4节镍氢(MiMH)供电。整个装置间歇性地工作,电池可使用2个月,整个电路处在待机状态,消耗电流400μA,在LED点亮时消耗电流24mA。
从电路结构看,麦克风MIC通过导线连接输入端与地线之间。并通过R1接到电源正极,信号交流成分通过电容C1耦合到运放IC同相引脚。麦克风灵敏度的调节在很大程度上取决于R1值大小。建议R1值取15kΩ,对于所用麦克风品牌型号不同,R1值也应作相应改变,以便达到所期望的灵敏度。在最大灵敏度调节时,在房门打开,空气气流对麦克风振动膜的压力作用下,就应该使LED受到触发而点亮。IC1采用TLC274,其引脚图见图。

led指示灯电路图(七)
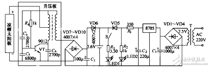
买一只1W白光LED,用手机电池一试,真亮,可以制作一个小台灯。
用酒杯状的乳白色塑料瓶盖做灯罩。从LED散热板(自带的)后面引出正、负两根线,穿过灯罩,经过弯管引入灯座。灯的形状就出来了。为了充电方便,使用了太阳能板,但电压太低,只能充一节电池,为此,增加了升压板。为了在阴雨天使用,增加了交流充电,并可在交流供电情况下点亮LED灯,此LED的端电压为3+2V、额定电流350mA,经实验,电压达到4.8V仍可正常工作,关键是限流在350mA左右。

升压板是从6V应急灯旧板上裁剪下来的振荡电路,未作任何修改(见图中点画线框内),然后经桥式整流提供充电电流。笔者认为,灭蚊拍、电子点火器、验币器等振荡电路,小作修改,也能变通作为升压板使用。电池用三节五号1800m A.h镍氢电池,夏天不用阳光直接照射太阳板,在鞍明亮处即可充电。交流充电提供4. 3V充电电压,约350mA充电电流。假如使用三节五号镍镉电池,限流电阻Ri应改为8~iori,以减小充电电流,避免损坏电池。
led指示灯电路图(八)
高亮度白色发光二极管(LED)是现在热门照明光源,因为这种发光器件比其他所有光源都更节能。这里介绍一款自制的LED调光台灯,它既不用专用IC,也不用单片机,仅用一片普通数字电路和少量分立元件就可以DIY一个用按键调光的台灯。
电路:
台灯的亮度分为弱、中、强三档,加上“关”共有4种工作状态。
假设手电一开始处在“关”的状态,那么每次短促地按一下按键,台灯便会按“弱、中、强,关”的顺序轮换,下面是它的电路图(图1)。

电路用1块闲置的手机锂电池供电,整个台灯安装在一个小巧的塑料机壳里。由于CMOS电路静态耗电极少(5μA以下),所以除转换工作状态的按键外没有再设电源开关。电路中的关键元件LED采用大功率白色发光二极管。
发表评论 取消回复