开源链接:(原理图和PCB见附件)
(立创开源平台)https://oshwhub.com/wyhssg/ji-yu-555ding-shi-qi-de-qi-yin-d
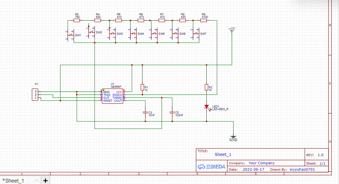
原理: 根据外接电阻阻值的不同,555定时器的3号管脚(OUT)可以输出不同频率的方波。而无源蜂鸣器发出的声音与输入的频率有关。基于这个原理,可以用多电阻串联的方式,加上开关。按下不同的开关,555定时器会输出相应音符的声音频率,通过蜂鸣器实现七个基本音符的发声,实现555定时器简易电子琴的制作。
步骤: 确定555定时器的接法,用5v电源驱动芯片。为了稳定电路,5管脚(COUT)接0.01uf的去耦电容。由于555定时器的输出频率和外部电阻和电容决定,设定电容为100nf,7号放电管脚(DISCH)的上拉电阻设为1k欧,所以,仅需考虑2,6管脚与7脚之间的电阻阻值。
蜂鸣器模块:
采用现有模块(声音频率可调模块) 其中io口接555定时器的OUT脚

阻值计算: 七个音符,多瑞密法索啦西,频率逐渐增大,周期减小,根据计算公式T=0.7*(R1+2*R2)*C1,由于R1为固定值1k,C1为100nf,所以只需考虑R2的阻值。在高音范围内,七个音符的对应频率分别为1046.5Hz,1174.66Hz,1318.51Hz,1396.92Hz,1567.98Hz,1760Hz,1975.52Hz。计算得每个音符对应的R2总值,由于电阻是串联的,所以需要计算出各相邻音符的总阻值插值作为各音符的阻值。根据以上公式和设定的频率,计算得多瑞密法索啦西对应的阻值依次为3100欧,430欧,470欧,470欧,410欧,530欧,750欧.

原理图:

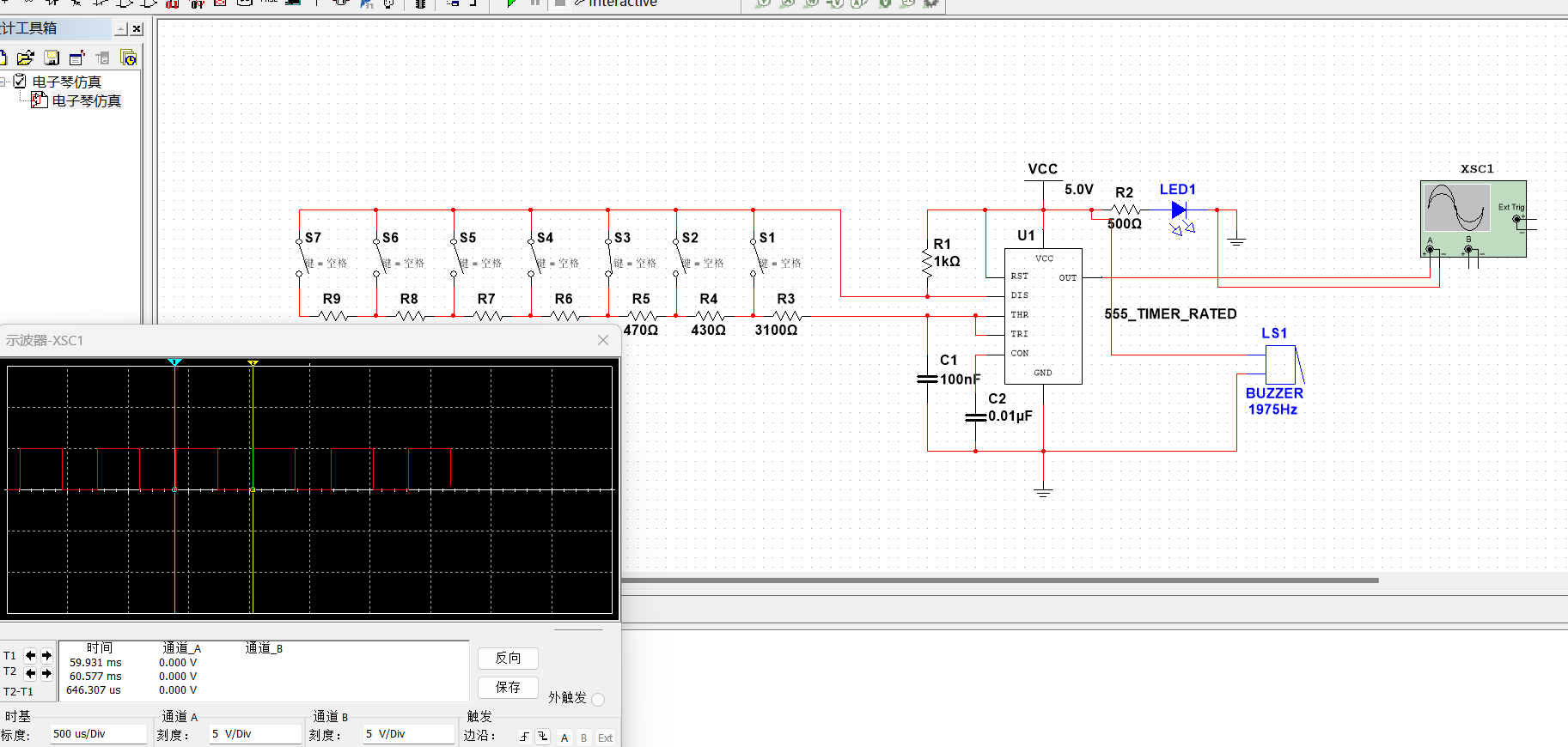
仿真演示:
哆音符:实际频率为1050.7hz,与理论频率1046.5Hz非常相近,蜂鸣器的发声也符合预期。

rui音符:实际频率为1183.19hz,与理论频率1174.66Hz非常相近,蜂鸣器的发声也符合预期。

咪音符:实际频率为1303.71hz,与理论频率1318.51Hz非常相近,蜂鸣器的发声也符合预期。

发音符:实际频率为1408.0hz,与理论频率1396.92Hz非常相近,蜂鸣器的发声也符合预期。

suo音符:实际频率为1547.25hz,与理论频率1567.98Hz非常相近,蜂鸣器的发声也符合预期。

啦音符:实际频率为1738.27hz,与理论频率1760.0Hz非常相近,蜂鸣器的发声也符合预期。

xi音符:实际频率为1902.70hz,与理论频率1975.52Hz比较相近,蜂鸣器的发声也符合预期。

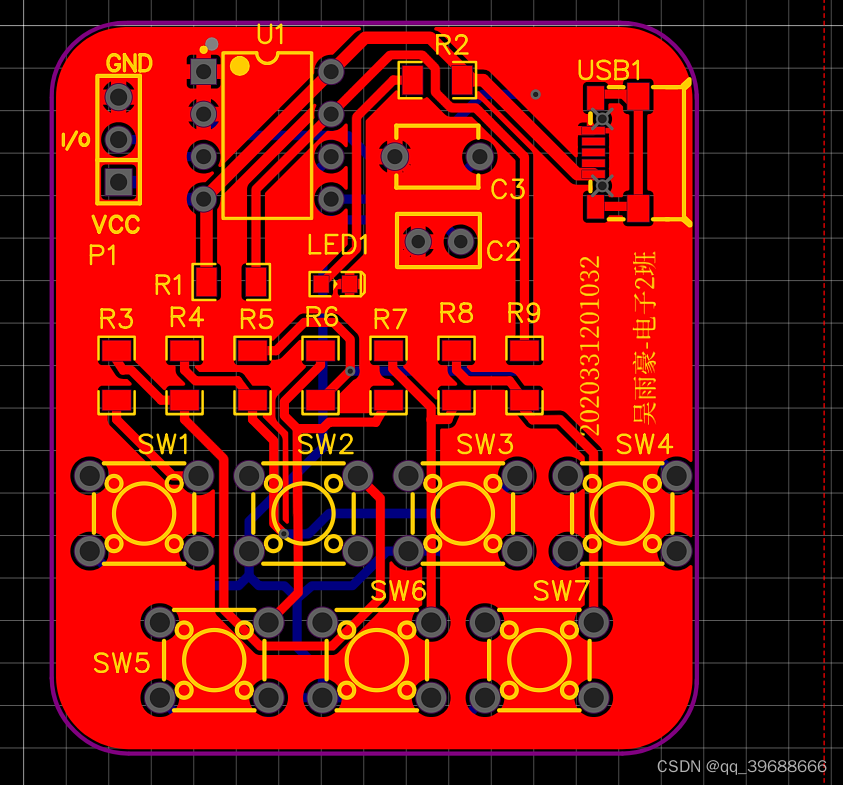
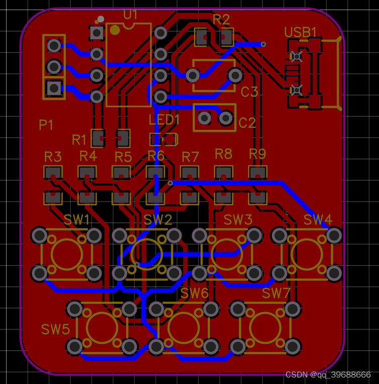
- 绘制PCB图
考虑到PCB具有紧凑,小巧灯特点,所以在选择元件封装十,选择了相对较小的元件尺寸。对于电阻,统一选择了R1206封装的电阻,实际尺寸为3.20mm×1.60mm。对于555定时器,选择的是DIP-8_L9.8-W6.6-P2.54-LS7.6-BL直插式封装。开关选择的是6mm*6mm的四脚开关,电容选择的是4.9mm*3.7mm和6.0mm*3.2mm的直插式封装。LED选择的是LED0603_RED贴片封装。6765
基于以上选择的封装,进行PCB的制作。首先确定元件的排布,在同一网络的元件尽量排在一块,并注意vcc和gnd的排线,重要信号线走线不宜过长。根据上述PCB基本布局规则,设计出如图PCB,其实际尺寸为38.4mm*43.18mm


最后
以上就是缥缈玉米最近收集整理的关于立创开源 | 基于555定时器的电子琴设计的全部内容,更多相关立创开源内容请搜索靠谱客的其他文章。
发表评论 取消回复