实验一 硬件仿真环境搭建与复位/时钟电路设计
相关电路代码文件下载:https://wwe.lanzouw.com/ioorOyxic0h
目录
- 实验一 硬件仿真环境搭建与复位/时钟电路设计
- 一、实验目的
- 二、实验内容
- 三、实验电路图
- 四、实验环境
- 五、实验步骤
一、实验目的
➢ 了解Proteus仿真软件的安装
➢ 熟悉Proteus仿真软件的使用
➢ 熟悉STM32F103处理器的复位电路与时钟电路设计
二、实验内容
➢ (1)利用Proteus软件设计STM32F103处理器的手动复位电路
➢ (2)利用Proteus软件设计STM32F103处理器的高/低速时钟电路
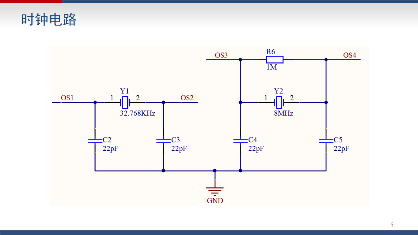
三、实验电路图


四、实验环境
- Proteus Professional 8.9 SP2
五、实验步骤
1、新建项目






2、按实验电路图绘制电路
按钮:BUTTON
电阻:RES
电容:CAP

晶振:CRYTAL

最后
以上就是细腻芝麻最近收集整理的关于实验一 硬件仿真环境搭建与复位/时钟电路设计实验一 硬件仿真环境搭建与复位/时钟电路设计的全部内容,更多相关实验一内容请搜索靠谱客的其他文章。
本图文内容来源于网友提供,作为学习参考使用,或来自网络收集整理,版权属于原作者所有。
发表评论 取消回复