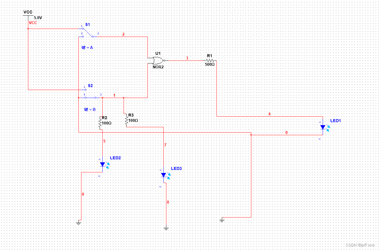
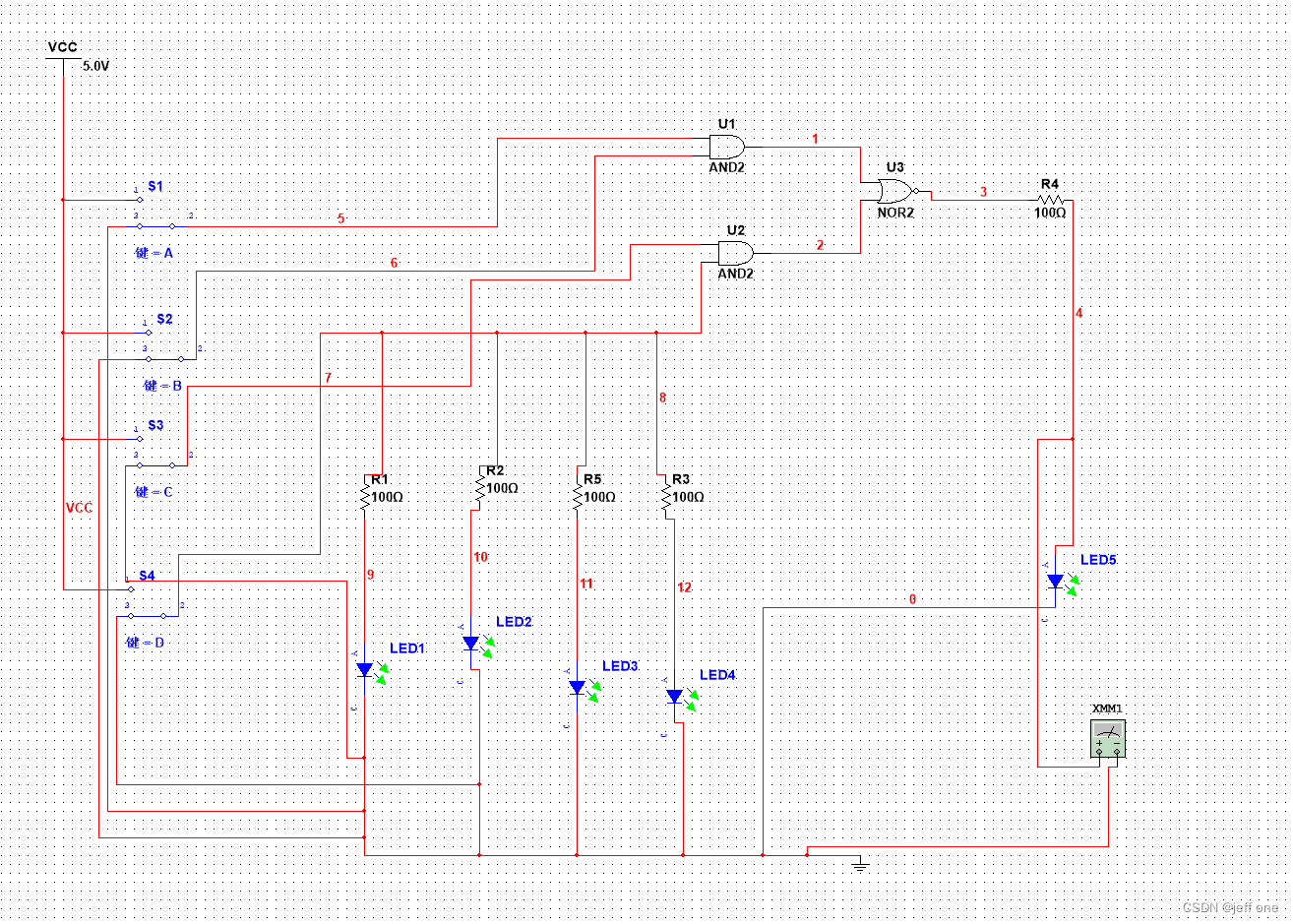
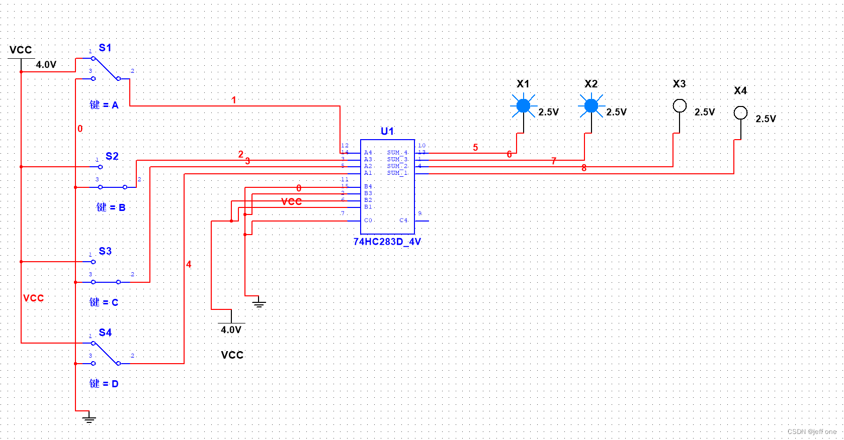
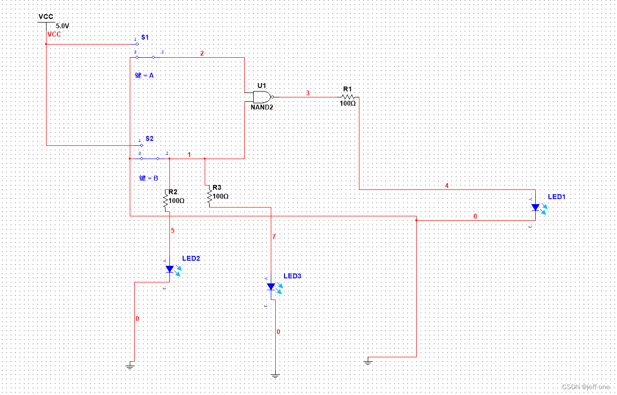
在multisim中构建2输入与非门,3输入与非门,2输入或非门,3输入或非门,与或非门,并验证是否实现了功能。






最后
以上就是洁净铃铛最近收集整理的关于multisim 仿真的全部内容,更多相关multisim内容请搜索靠谱客的其他文章。
本图文内容来源于网友提供,作为学习参考使用,或来自网络收集整理,版权属于原作者所有。
在multisim中构建2输入与非门,3输入与非门,2输入或非门,3输入或非门,与或非门,并验证是否实现了功能。






以上就是洁净铃铛最近收集整理的关于multisim 仿真的全部内容,更多相关multisim内容请搜索靠谱客的其他文章。
发表评论 取消回复