74系列集成电路
- 前言
- 一、74系列芯片简介
- 二、74系列芯片分类
- 三、常用74系列芯片
- 1、74HC138
- 2、74HC04
- 3、74HC245
- 4、74HC595
- 5、更多74系列芯片
什么是74系列集成电路?
74系列集成电路如何使用?
前言
半导体是电子产品的核心,信息产业的基石。现金新增硅片月需求量超过750w片,市场规模超4000亿美元,其供需变化涨价蔓延,创新应用驱动景气周期持续。而74系列在触发器、计数器、译码器、寄存器等都得到充分利用,其需求量也是尤为庞大。
一、74系列芯片简介
74系列指的是一个系列的数字集成电路,其中有74XXX(现已不使用)、74SXXX、74LSXXX、74FXXX、74CXXX、74HCXXX、74HCTXXX、74AXXX、74ASXXX、74ACTXXX等多种系列的芯片,对于“XXX”表示芯片的类型,是一串数字(如00,08,20,138,245,373,573,4066等),只要数字相同,其逻辑功能就相同,只是性能的差异。
二、74系列芯片分类
74系列集成电路大致可分为6大类:
74XX;(标准型);
74LSXX;(低功耗肖特基);
74SXX;(肖特基);
74ALSXX;(先进低功耗肖特基);
74ASXX;(先进肖特基);
74FXX;(高速)。
近年来还出现了高速CMOS电路的74系列,该系列可分为3大类:
HC:COMS工作电平;
HCT:TTL工作电平,可与74LS系列互换使用;
HCU:适用于无缓冲级的CMOS电路。
补充:
ACT:高性能CMOS逻辑门系列
AC :高性能CMOS逻辑门系列(具缓冲功能)
ALS:高性能低功耗逻辑门系列(TTL兼容 具缓冲功能)
AS :高性能逻辑门系列(TTL兼容 具缓冲功能)
C :CMOS逻辑门系列
F :高速逻辑门系列(TTL兼容)
FCT:高速CMOS逻辑门系列
HC :采用CMOS接口器的逻辑门系列
HC-4XX :高速COMS逻辑门系列(TTL兼容)
HCT:高速COMS逻辑门系列(TTL兼容)
HCT-4XX:高速COMS逻辑门系列(TTL兼容)
LS :低功耗逻辑门系列(TTL兼容)
S :高速逻辑门系列(TTL兼容)
VHCT(TTL兼容 有TTL接口器)
三、常用74系列芯片
1、74HC138
作用原理于高性能的存贮译码或要求传输延迟时间短的数据传输系统,在 高性能存贮器系统中,用这种译码器可以提高译码系统的效率。端口出现不够用情况,也可以利用其来拓展。
74HC138译码器可接受3位二进制加权地址输入(A0, A1和A2),并当使能时,提供8个互斥的低有效输出(Y0至Y7)。74HC138特有3个使能输入端:两个低有效(CS1和CS2)和一个高有效(CS3)。除非CS1和CS2置低且CS3置高,否则74HC138将保持所有输出为高。其引脚分配和真值表如下:
2、74HC04
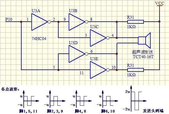
6位反相器,是高速CMOS电路,具有输出电流大的特点,输出端的拉电流和灌电流都可达到25mA,这是TTL电路无法达到的驱动能力。其引脚分配与真值表如下:
附图中,U3B和U3C并联,U3D和U3E并联,目的是使输出电流能力加倍,构成上、下2臂相同的输出级。各输出端接到Vcc的1K电阻R31的作用是增加高电平时的电流输出能力。
输入信号一路直送下方的一臂,另一路经U3A反相后送到上方的一臂,这样使上下两臂的电压相位相反。当上臂输出为正u时,下臂的输出为负u,在发送头的两端电压就等于u-(-u)=2u;当上臂输出为负u时,下臂的输出为正u,在发送头的两端电压就等于-u-u=-2u。总之这个由六反相器构成的电路使发送头两端的电压比输入电压放大了1倍,同时并联的输出单元也使电流输出能力提高了1倍,实现了功率放大。
3、74HC245
信号功率放大,方向可控的八路缓冲器,主要用于实现数据总线的双向异步通信。为了保护脆弱的主控芯片,通常在主控芯片的并行接口与外部受控设备的并行接口间添加缓冲器。当主控芯片与受控设备之间需要实现双向异步通信时,自然就得选用双向的八路缓冲器了,74hc245就是面向这种需求的。常见于同并口液晶屏、并口打印机、并口传感器或通讯模块等设备的接口上。其引脚分配与真值表如下:
4、74HC595
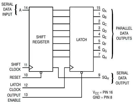
LED驱动芯片,8位移位锁存器。把串行的信号转为并行的信号,常用在各种数码管以及点阵屏的驱动芯片。具有8位移位寄存器和一个存储器,三态输出功能。移位寄存器和存储器是分别的时钟。
数据在SHcp的上升沿输入,在STcp的上升沿进入的存储寄存器中去。如果两个时钟连在一起,则移位寄存器总是比存储寄存器早一个脉冲。移位寄存器有一个串行移位输入(Ds),和一个串行输出(Q7’),和一个异步的低电平复位,存储寄存器有一个并行8位的,具备三态的总线输出,当使能 0时(为低电平),存储寄存器的数据输出到总线。其引脚分配与真值表如下:
5、更多74系列芯片
7400 TTL 2输入端四与非门
7401 TTL 集电极开路2输入端四与非门
7402 TTL 2输入端四或非门
7403 TTL 集电极开路2输入端四与非门
7404 TTL 六反相器
7405 TTL 集电极开路六反相器
7406 TTL 集电极开路六反相高压驱动器
7407 TTL 集电极开路六正相高压驱动器
7408 TTL 2输入端四与门
7409 TTL 集电极开路2输入端四与门
7410 TTL 3输入端3与非门
74107 TTL 带清除主从双J-K触发器
74109 TTL 带预置清除正触发双J-K触发器
7411 TTL 3输入端3与门
74112 TTL 带预置清除负触发双J-K触发器
7412 TTL 开路输出3输入端三与非门
74121 TTL 单稳态多谐振荡器
74122 TTL 可再触发单稳态多谐振荡器
74123 TTL 双可再触发单稳态多谐振荡器
74125 TTL 三态输出高有效四总线缓冲门
74126 TTL 三态输出低有效四总线缓冲门
7413 TTL 4输入端双与非施密特触发器
74132 TTL 2输入端四与非施密特触发器
74133 TTL 13输入端与非门
74136 TTL 四异或门
74138 TTL 3-8线译码器/复工器
74139 TTL 双2-4线译码器/复工器
7414 TTL 六反相施密特触发器
74145 TTL BCD—十进制译码/驱动器
7415 TTL 开路输出3输入端三与门
74150 TTL 16选1数据选择/多路开关
74151 TTL 8选1数据选择器
74153 TTL 双4选1数据选择器
74154 TTL 4线—16线译码器
74155 TTL 图腾柱输出译码器/分配器
74156 TTL 开路输出译码器/分配器
74157 TTL 同相输出四2选1数据选择器
74158 TTL 反相输出四2选1数据选择器
7416 TTL 开路输出六反相缓冲/驱动器
74160 TTL 可预置BCD异步清除计数器
74161 TTL 可予制四位二进制异步清除计数器
74162 TTL 可预置BCD同步清除计数器
74163 TTL 可予制四位二进制同步清除计数器
74164 TTL 八位串行入/并行输出移位寄存器
74165 TTL 八位并行入/串行输出移位寄存器
74166 TTL 八位并入/串出移位寄存器
74169 TTL 二进制四位加/减同步计数器
7417 TTL 开路输出六同相缓冲/驱动器
74170 TTL 开路输出4×4寄存器堆
74173 TTL 三态输出四位D型寄存器
74174 TTL 带公共时钟和复位六D触发器
74175 TTL 带公共时钟和复位四D触发器
74180 TTL 9位奇数/偶数发生器/校验器
74181 TTL 算术逻辑单元/函数发生器
74185 TTL 二进制—BCD代码转换器
74190 TTL BCD同步加/减计数器
74191 TTL 二进制同步可逆计数器
74192 TTL 可预置BCD双时钟可逆计数器
74193 TTL 可预置四位二进制双时钟可逆计数器
74194 TTL 四位双向通用移位寄存器
74195 TTL 四位并行通道移位寄存器
74196 TTL 十进制/二-十进制可预置计数锁存器
74197 TTL 二进制可预置锁存器/计数器
7420 TTL 4输入端双与非门
7421 TTL 4输入端双与门
7422 TTL 开路输出4输入端双与非门
74221 TTL 双/单稳态多谐振荡器
74240 TTL 八反相三态缓冲器/线驱动器
74241 TTL 八同相三态缓冲器/线驱动器
74243 TTL 四同相三态总线收发器
74244 TTL 八同相三态缓冲器/线驱动器
74245 TTL 八同相三态总线收发器
74247 TTL BCD—7段15V输出译码/驱动器
74248 TTL BCD—7段译码/升压输出驱动器
74249 TTL BCD—7段译码/开路输出驱动器
74251 TTL 三态输出8选1数据选择器/复工器
74253 TTL 三态输出双4选1数据选择器/复工器
74256 TTL 双四位可寻址锁存器
74257 TTL 三态原码四2选1数据选择器/复工器
74258 TTL 三态反码四2选1数据选择器/复工器
74259 TTL 八位可寻址锁存器/3-8线译码器
7426 TTL 2输入端高压接口四与非门
74260 TTL 5输入端双或非门
74266 TTL 2输入端四异或非门
7427 TTL 3输入端三或非门
74273 TTL 带公共时钟复位八D触发器
74279 TTL 四图腾柱输出S-R锁存器
7428 TTL 2输入端四或非门缓冲器
74283 TTL 4位二进制全加器
74290 TTL 二/五分频十进制计数器
74293 TTL 二/八分频四位二进制计数器
74295 TTL 四位双向通用移位寄存器
74298 TTL 四2输入多路带存贮开关
74299 TTL 三态输出八位通用移位寄存器
7430 TTL 8输入端与非门
7432 TTL 2输入端四或门
74322 TTL 带符号扩展端八位移位寄存器
74323 TTL 三态输出八位双向移位/存贮寄存器
7433 TTL 开路输出2输入端四或非缓冲器
74347 TTL BCD—7段译码器/驱动器
74352 TTL 双4选1数据选择器/复工器
74353 TTL 三态输出双4选1数据选择器/复工器
74365 TTL 门使能输入三态输出六同相线驱动器
74365 TTL 门使能输入三态输出六同相线驱动器
74366 TTL 门使能输入三态输出六反相线驱动器
74367 TTL 4/2线使能输入三态六同相线驱动器
74368 TTL 4/2线使能输入三态六反相线驱动器
7437 TTL 开路输出2输入端四与非缓冲器
74373 TTL 三态同相八D锁存器
74374 TTL 三态反相八D锁存器
74375 TTL 4位双稳态锁存器
74377 TTL 单边输出公共使能八D锁存器
74378 TTL 单边输出公共使能六D锁存器
74379 TTL 双边输出公共使能四D锁存器
7438 TTL 开路输出2输入端四与非缓冲器
74380 TTL 多功能八进制寄存器
7439 TTL 开路输出2输入端四与非缓冲器
74390 TTL 双十进制计数器
74393 TTL 双四位二进制计数器
7440 TTL 4输入端双与非缓冲器
7442 TTL BCD—十进制代码转换器
74352 TTL 双4选1数据选择器/复工器
74353 TTL 三态输出双4选1数据选择器/复工器
74365 TTL 门使能输入三态输出六同相线驱动器
74366 TTL 门使能输入三态输出六反相线驱动器
74367 TTL 4/2线使能输入三态六同相线驱动器
74368 TTL 4/2线使能输入三态六反相线驱动器
7437 TTL 开路输出2输入端四与非缓冲器
74373 TTL 三态同相八D锁存器
74374 TTL 三态反相八D锁存器
74375 TTL 4位双稳态锁存器
74377 TTL 单边输出公共使能八D锁存器
74378 TTL 单边输出公共使能六D锁存器
74379 TTL 双边输出公共使能四D锁存器
7438 TTL 开路输出2输入端四与非缓冲器
74380 TTL 多功能八进制寄存器
7439 TTL 开路输出2输入端四与非缓冲器
74390 TTL 双十进制计数器
74393 TTL 双四位二进制计数器
7440 TTL 4输入端双与非缓冲器
7442 TTL BCD—十进制代码转换器
74447 TTL BCD—7段译码器/驱动器
7445 TTL BCD—十进制代码转换/驱动器
74450 TTL 16:1多路转接复用器多工器
74451 TTL 双8:1多路转接复用器多工器
74453 TTL 四4:1多路转接复用器多工器
7446 TTL BCD—7段低有效译码/驱动器
74460 TTL 十位比较器
74461 TTL 八进制计数器
74465 TTL 三态同相2与使能端八总线缓冲器
74466 TTL 三态反相2与使能八总线缓冲器
74467 TTL 三态同相2使能端八总线缓冲器
74468 TTL 三态反相2使能端八总线缓冲器
74469 TTL 八位双向计数器
7447 TTL BCD—7段高有效译码/驱动器
7448 TTL BCD—7段译码器/内部上拉输出驱动
74490 TTL 双十进制计数器74491 TTL 十位计数器
74498 TTL 八进制移位寄存器
7450 TTL 2-3/2-2输入端双与或非门
74502 TTL 八位逐次逼近寄存器
74503 TTL 八位逐次逼近寄存器
7451 TTL 2-3/2-2输入端双与或非门
74533 TTL 三态反相八D锁存器
74534 TTL 三态反相八D锁存器
7454 TTL 四路输入与或非门
74540 TTL 八位三态反相输出总线缓冲器
7455 TTL 4输入端二路输入与或非门
74563 TTL 八位三态反相输出触发器
74564 TTL 八位三态反相输出D触发器
74573 TTL 八位三态输出触发器
74574 TTL 八位三态输出D触发器
74645 TTL 三态输出八同相总线传送接收器
74670 TTL 三态输出4×4寄存器堆
7473 TTL 带清除负触发双J-K触发器
7474 TTL 带置位复位正触发双D触发器
7476 TTL 带预置清除双J-K触发器
7483 TTL 四位二进制快速进位全加器
7485 TTL 四位数字比较器
7486 TTL 2输入端四异或门
7490 TTL 可二/五分频十进制计数器
7493 TTL 可二/八分频二进制计数器
7495 TTL 四位并行输入输出移位寄存器
7497 TTL 6位同步二进制乘法器
原文所在:

原文链接
最后
以上就是可爱乌龟最近收集整理的关于74系列集成电路的全部内容,更多相关74系列集成电路内容请搜索靠谱客的其他文章。
发表评论 取消回复