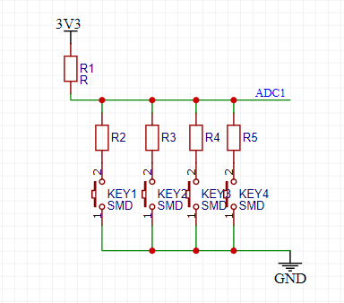
在并联AD按钮中,只要分压电阻满足
R
x
<
1
∑
i
=
0
x
−
1
1
R
i
R_{x}<frac{1}{sum_{i=0}^{x-1}frac{1}{R_{i}}}
Rx<∑i=0x−1Ri11即可实现AD按钮的组合键。

最后
以上就是暴躁夏天最近收集整理的关于组合键 AD按钮分布的全部内容,更多相关组合键内容请搜索靠谱客的其他文章。
发表评论 取消回复