这个是文件
https://pan.baidu.com/s/1smIyd_aNIt-ON8z8AeWn4Q
密码 w6ju
这是导入进去以后的样子,前面步骤我就跳过了

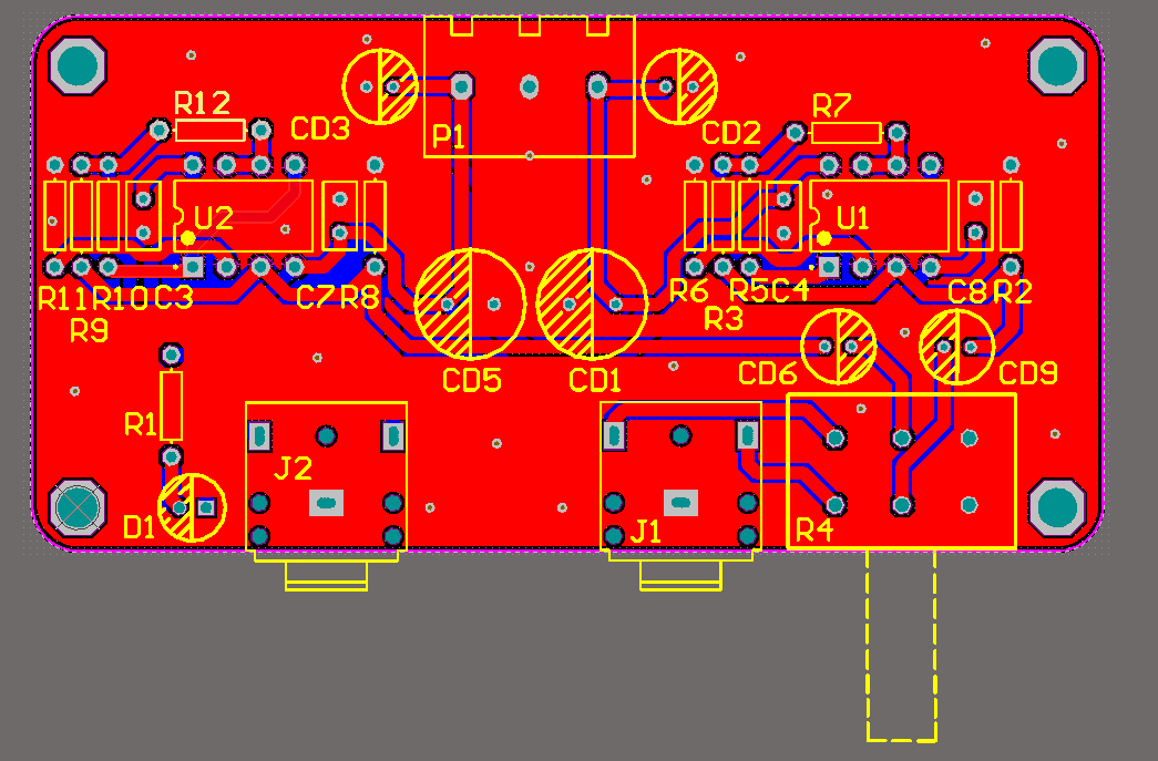
这是原作者的布局

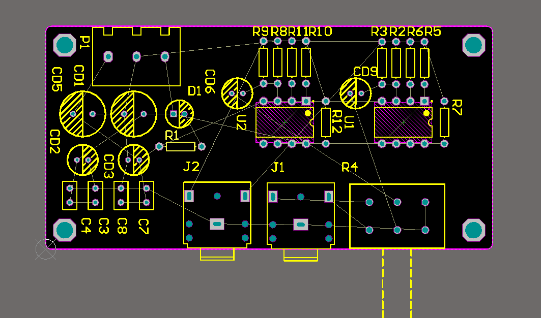
但是我在看原理图之后
,还是想把它分为两个“电路”进行布局,
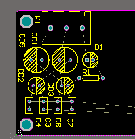
,我将左上角的部分布置在了一起
ps :如果元件数过多的话,有个找元件的好办法,首先勾选工具里面的交叉选择模式,然后在原理图中直接选中这些元器件(可以一次多个),在PCB中按快捷键TOL,在PCB图中任意位置画个框即可
这是最终布局,可能还没那么美观,还在努力进步中


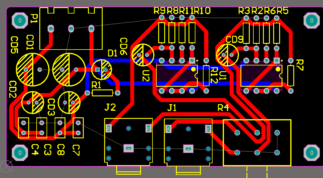
连线

因为还没覆铜GND,所以显示GND的飞线
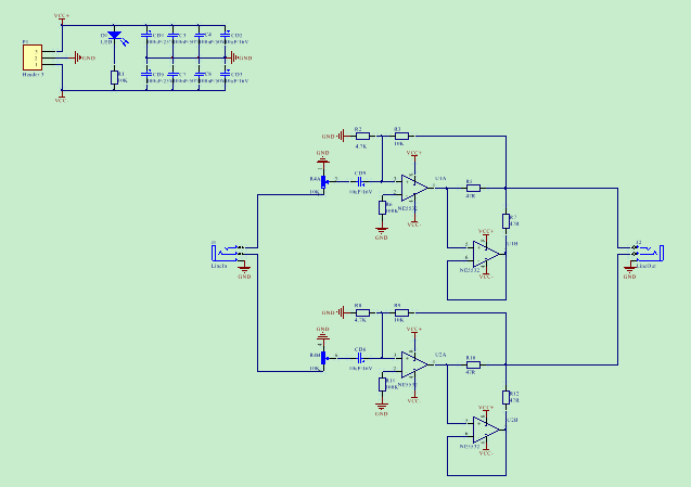
初学者可以试试,里面的封装库也可以不用,自己从网上搜索资料,画出它的封装库,就当练练手
转载于:https://www.cnblogs.com/zzlloveyty/p/8683115.html
最后
以上就是忧郁小霸王最近收集整理的关于蓝牙耳机电路和PCB(网上下载用于练习)的全部内容,更多相关蓝牙耳机电路和PCB(网上下载用于练习)内容请搜索靠谱客的其他文章。
本图文内容来源于网友提供,作为学习参考使用,或来自网络收集整理,版权属于原作者所有。
发表评论 取消回复