目录
一、简介
二、详细说明
2.1 目前杰理的无线麦方案
2.2 主控芯片脚位图
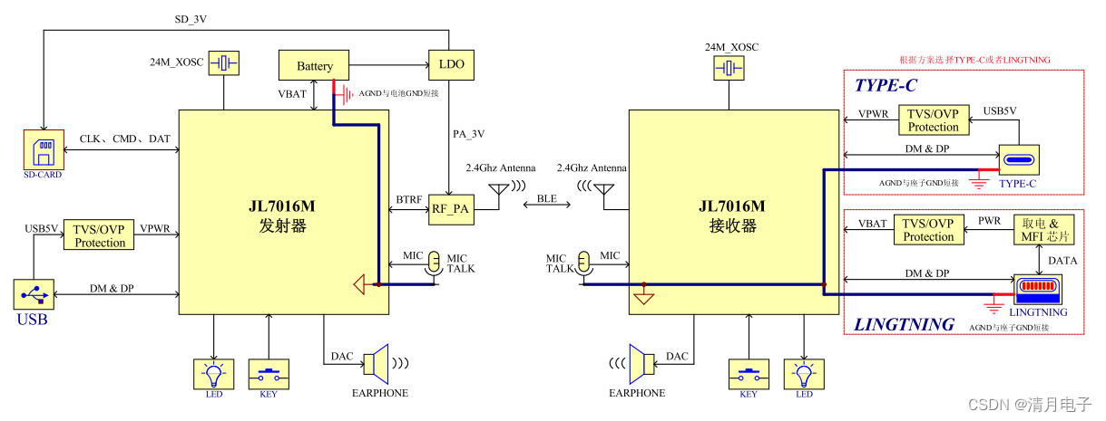
2.3 系统框架图
2.4 方案参数低延时无线麦功能支持以下三种组合配置:(1)一发一收a) 无线麦(单收发), MIC(从)->BT->DAC(主)b) 无线 USB 麦(单收发),MIC(从)->BT->dongle->usb mic->PC/手机(typec)(2)两发一收a)无线麦(两发一收), MIC(从)->BT->DAC(主)b) 无线 USB 麦(两发一收),MIC(从)->BT->dongle->usb mic->PC/手机(typec)(3)双工a)下行,PC/手机(typec)->usb speaker->dongle ->BT->DAC(earphone)b) 上行,MIC(earphone)->BT->dongle->usb mic->PC/手机(typec)(4)一发多收c) 无线麦(一发多收), MIC(从)->BT->DAC(主)d) 无线 USB 麦(一发多收),MIC(从)->BT->dongle->usb mic->PC/手机(typec)
详细的方案开发可以联系 Q2491352264.txt ,软件非常的灵活,也可以开发各种其他方案
2.4G无线麦克风领夹麦一拖二_全双工_杰理JL6976M单芯片方案_sdk-v1.4.0_2t1-单片机文档类资源-CSDN下载
一、简介
目前主流的无线麦克风,或者主播麦克风等等产品,在无线端的技术,基本上就是围绕这三个方向
1、U段方案,这个是最古老,也是应用最多的方案,缺点就是功耗高,成本高
2、非标准的2.4G方案,这个也是个性化最灵活的方案,但是缺点就是易受干扰,成本高
3、使用蓝牙BLE技术,这个是最近2年才出来的,利用了蓝牙优秀的抗干扰、标准协议等等优势,完美的解决这一点
也正是因为短视频的兴起,带动了领夹麦这一产品的爆发,其中的王者当属RODE罗德Wireless GO II 双通道无线麦克风
他们第一个使用nordic的蓝牙芯片,完成了领夹麦的产品原型,推动了这一项技术

二、详细说明
2.1 目前杰理的无线麦方案


2.2 主控芯片脚位图

2.3 系统框架图

2.4 方案参数
低延时无线麦功能支持以下三种组合配置:
(1)一发一收
a) 无线麦(单收发), MIC(从)->BT->DAC(主)
b) 无线 USB 麦(单收发),MIC(从)->BT->dongle->usb mic->PC/手机(typec)
(2)两发一收
a)无线麦(两发一收), MIC(从)->BT->DAC(主)
b) 无线 USB 麦(两发一收),MIC(从)->BT->dongle->usb mic->PC/手机(typec)
(3)双工
a)下行,PC/手机(typec)->usb speaker->dongle ->BT->DAC(earphone)
b) 上行,MIC(earphone)->BT->dongle->usb mic->PC/手机(typec)
(4)一发多收
c) 无线麦(一发多收), MIC(从)->BT->DAC(主)
d) 无线 USB 麦(一发多收),MIC(从)->BT->dongle->usb mic->PC/手机(typec)
普通无线麦方案:
声道数:单声道
采样率:44.1K 采样率(降噪为 32K)
码率:64kbps
延时:15~20ms (mic 发射到接收端 dac 输出的延时)
详细的方案开发可以联系 Q2491352264.txt ,软件非常的灵活,也可以开发各种其他方案
最后
以上就是激昂长颈鹿最近收集整理的关于2.4G无线麦克风领夹麦一拖二_全双工_杰理JL6976M单芯片方案的全部内容,更多相关2内容请搜索靠谱客的其他文章。
发表评论 取消回复