目录
第一章:设计要求
第二章:整体思路
第三章:具体电路设计
1、MIC放大电路
2、功率放大电路
3、正弦波发生电路
4、方波发生电路
5、加法电路
6、Line-in电路
7、音频调节电路
第四章:总结
第五章:附录
第一章 设计要求
1、基本要求
• 功能要求 :话筒扩音、音量控制、混音功能
• 额定功率:1W(失真度THD≤5%)
• 负载阻抗:8Ω
• 频率响应:fL≤50Hz,fH≥20kHz
• 输入阻抗:20kΩ
• 话音输入灵敏度:5mV
2、提高要求
音调控制特性:1kHz处增益为0dB,
125Hz和8kHz处有±12dB的调节范围。
3、发挥部分
可自行设计实现一些附加功能
第二章 整体思路
基础要求部分:
本设计的正弦波与方波发生电路为独立模块,不参与音频放大电路。正弦波与方波可以用于验证加法器的正确性。音频信号经过初级MIC放大后接入功率二级放大,实现音频基本输出。在单路音频输出的基础上,加上Line-in信号,Line-in信号与MIC放大信号接入加法器,混合后进行功率放大。
整体框图:

第三章:具体电路设计
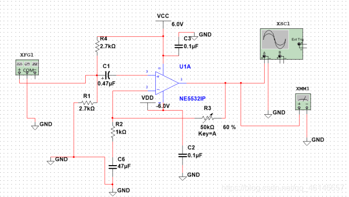
1、MIC放大电路
仿真图:

原理:图中用函数发生器模拟咪头产生mv级别的信号,C1起滤波作用,滤除直流噪音。R1与R4为咪头提供偏置电压。R3与R2决定放大倍数,Av=1+R3/R2,R3为电位器,实现放大倍数可调。
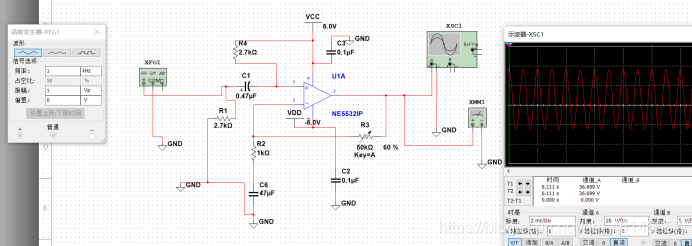
仿真结果:

由于仿真软件问题,对偏置电阻的位置做了修改,引入了直流分量,但从波形图中可以看出波形为Vpp约等于62V ,输入为振幅1V的正弦波信号,图中放大倍数为31倍,仿真结果正确。
实际效果:
输入有效值为10mv的正弦波信号,改变频率,得到以下结果






在10hz~50khz的带宽内,波形均未失真,且衰减幅度小于3dB。
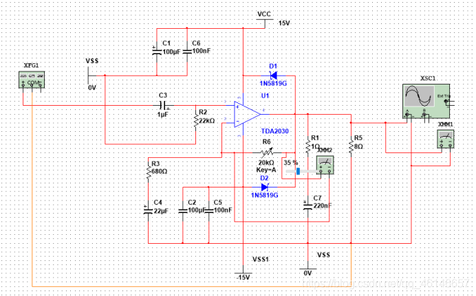
2、功率放大电路
仿真图:

原理:C3起滤波作用,Av=1+R6/R3
仿真结果:

仿真图中Av=20*0.35/0.68=10.3,波形图中输入100mv,输出大约为1.03V,仿真正确。
实际效果:
输入有效值为200m,分别输入不同频率的正弦波信号,结果如下






频率在10HZ~50KH内波形均为失真,有8*0.707=5.6可知,在输入10HZ时,衰减大于3dB,其他均小于3dB。
本设计要求为输入有效值为10mv的信号,输出1W的功率,则最总输出电压的Vpp=4V,连接MIC放大与功率放大器,调节电位器,这样可以避免匹配输入输出阻抗的麻烦。测试效果如下:





在20HZ~50KHZ的频率均为发生失真,由4*0.707=2.828可得,测试得频率衰减均小于3dB。
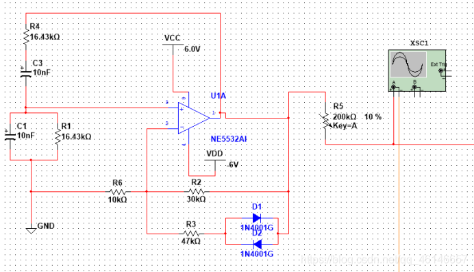
3、正弦波发生电路
仿真图:

实际中采用双联电位器控制频率,用电位器控制幅度。
原理:采用文氏电桥正弦波振荡电路。f=1/(2Π*R1R4C3C1),起始二极管未导通,放大倍数为1+30/10=4>3,二极管导通后,放大倍数为1+(30//47)/10=2.83<3,放大倍数在3左右振荡,形成正弦波。
仿真效果:

在大约10ms后开始起振,15ms左右达到稳定幅值。
实际效果:

调节两个电位器可以实现输出Vpp=100mv,f=1kHZ的正弦波信号。
4、方波发生电路
仿真图:

原理:采用过零比较器,输入为正弦波,输出为方波。
仿真结果:
由于仿真软件的问题,仿真后的幅值达到几千伏,以实际效果为准。
实际效果:

正弦波与方波的频率是通过一个双联电位器共同调节的,两者的频率是一样的。
5、加法电路
仿真图:

原理:采用同相加法器,电阻均采用1K,实现只混合,不放大。
仿真结果:

1V的正弦波与1V的方波混合,结果正确。
实际效果:
将正弦波发生电路与方波发生电路接入加法器,得到如下结果:



与仿真结果相符。
6、Line-in电路
仿真图:

原理:C4起滤波作用,R2用于调节输出幅度。
仿真结果:

输入2Vp的正弦波,Av=200.05/(200.05+1)=0.5,波形图中为1Vp的信号,结果正确。
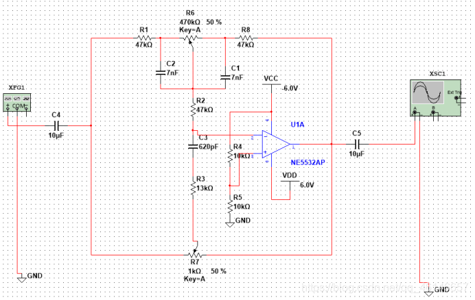
7、音频调节电路
仿真图:

原理:图中1KH的信号可以通过,且调节R6,R7,1KHZ的信号均不发生改变。输入125HZ的信号,调节R6可以实现振幅变化;输入8KHZ的信号,调节R7可以实现振幅变化。
仿真结果:
①1KHZ


由以上结果可知,基本符合要求,在1KHZ处增益为1。
实际效果:
输入100mv有效值正弦波信号

②125HZ



由以上仿真可知,由-12dB~+13dB的增益。
实际效果:
输入100mv有效值正弦波信号


③8KHZ



由以上可知,调节范围在-20dB~+13dB.
实际效果:
输入100mv有效值正弦波信号


由以上实际结果可知:
1KHZ出符合要求,125HZ处只有-10.911.48dB可调;8KHZ只有-8.528.26dB可调。
第四章:总结
1、先仿真,再焊接电路。
2、模块化思维,预留接口。
3、实践出真知,不能全部依赖仿真。
4、电路实现方式,前期可以采用洞洞板,方便修改调试电路,后期可以打板或快速制版。
第五章:附录


最后
以上就是曾经鸵鸟最近收集整理的关于音频放大电路设计的全部内容,更多相关音频放大电路设计内容请搜索靠谱客的其他文章。
发表评论 取消回复