37款传感器与模块的提法,在网络上广泛流传,其实Arduino能够兼容的传感器模块肯定是不止37种的。鉴于本人手头积累了一些传感器和模块,依照实践(动手试试)出真知的理念,以学习和交流为目的,这里准备逐一做做实验,不管能否成功,都会记录下来—小小的进步或是搞不掂的问题,希望能够抛砖引玉。
【Arduino】168种传感器模块系列实验(资料+代码+图形+仿真)
实验四十九:有源蜂鸣器报警器发声模块 (低电平触发)

压电陶瓷片
压电陶瓷片,俗称蜂鸣片。压电陶瓷片是一种电子发音元件,在两片铜制圆形电极中间放入压电陶瓷介质材料,当在两片电极上面接通交流音频信号时,压电片会根据信号的大小频率发生震动而产生相应的声音来。压电陶瓷片由于结构简单造价低廉,被广泛的应用于电子电器方面如:玩具,发音电子表,电子仪器,电子钟表,定时器等方面。超声波电机就是利用相关的性质制成的。

工作原理
当电压作用于压电陶瓷时,就会随电压和频率的变化产生机械变形。另一方面,当振动压电陶瓷时,则会产生一个电荷。利用这一原理,当给由两片压电陶瓷或一片压电陶瓷和一个金属片构成的振动器,所谓叫双压电晶片元件,施加一个电信号时,就会因弯曲振动发射出超声波。相反,当向双压电晶片元件施加超声振动时,就会产生一个电信号。基于以上作用,便可以将压电陶瓷用作超声波传感器。

压电蜂鸣器
是一种电声转换器件。将压电材料粘贴在金属片上,当压电材料和金属片两端施加上一个电压后,因为逆压电效应,蜂鸣片就会产生机械变形而发出声响。压电材料有多种,用在蜂鸣片上的压电材料通常是高压极化后的压电陶瓷片。压电式蜂鸣器通常呈圆形,由压电陶瓷片、引线和共鸣腔组成。而中间的压电陶瓷片又由金属镀层、陶瓷片、胶水、金属片构成。从电学角度来看,压电陶瓷可以简化为一个电感和一个电容的串联模型。压电式蜂鸣器具有体积小、灵敏度高、耗电省、可靠性好,造价低廉的特点和良好的频率特性。因此它广泛应用于各种电器产品的报警、发声用途。最常见的莫过于音乐贺卡、电子手表、袖珍计算器、电子门铃和电子玩具等小型电子用品上作发声器件。

主要优点
1、因无可动触点部分,因此寿命长、可靠性高,连续使用可达10000小时以上,是半永久性的器件
2、不产生飞弧或者射频噪声,对其他线路无干扰
3、不会因松动而引起大的振动
4、用电子线路控制,所以能发出多种悦耳的声音及模拟声、断续声。音色纯正,不易被噪声所覆盖
5、用电压激励,所以消耗电流小,一般在20mA以下,不会超过100mA
6、小型大音量。音量可达到70分贝/20cm,而元件厚度仅为1mm以下
7、工作温度范围宽
8、便于安装,而且无电磁线圈和动圈,不必担心绝缘恶化,并无漏电的可能

有源压电蜂鸣器
是一种一体化结构的电子讯响器,采用直流电压供电,广泛应用于计算机、打印机、复印机、报警器、电子玩具、汽车电子设备、电话机、定时器等电子产品中作发声器件。蜂鸣器在电路中用字母“H”或“HA”(旧标准用“FM”、“LB”、“JD”等)表示。主要由多谐振荡器、压电蜂鸣片、阻抗匹配器及共鸣箱、外壳等组成。有的压电式蜂鸣器外壳上还装有发光二极管。多谐振荡器由晶体管或集成电路构成。当接通电源后(1.515V直流工作电压),多谐振荡器起振,输出1.52.5kHZ的音频信号,阻抗匹配器推动压电蜂鸣片发声。有源蜂鸣器的优点是,程序控制方便。

如何区分有源和无源蜂鸣器
大家要了解有源和无源这里的“源”不是指电源,而是指震荡源。也就是说,有源蜂鸣器内部带震荡源,所以只要一通电就会叫。而无源内部不带震荡源,所以如果用直流信号无法令其鸣叫。必须用2K~5K的方波去驱动它。有源蜂鸣器往往比无源的贵,就是因为里面多个震荡电路。实际是指驱动方式分类,有源驱动和无源驱动,有源蜂鸣器又称为直流蜂鸣器,其内部已经包含了一个多谐振荡器,只要在两端施加额定直流电压即可发声,具有驱动、控制简单的特点,但价格略高。无源蜂鸣器又称为交流蜂鸣器,内部没有振荡器,需要在其两端施加特定频率的方波电压(注意并不是交流,即没有负极性电压)才能发声,具有可靠、成本低、发声频率可调整等特点。
外观上看
两种蜂鸣器好像一样,但仔细看,两者的高度略有区别,有源蜂鸣器a,高度为9mm,而无源蜂鸣器b的高度为8mm。如将两种蜂鸣器的引脚郡朝上放置时,可以看出有绿色电路板的一种是无源蜂鸣器,没有电路板而用黑胶封闭的一种是有源蜂鸣器。
万用表测电阻区别
用万用表电阻档Rxl档测试:用黑表笔接蜂鸣器 "+"引脚,红表笔在另一引脚上来回碰触,如果触发出咔、咔声的且电阻只有8Ω(或16Ω)的是无源蜂鸣器;如果能发出持续声音的,且电阻在几百欧以上的,是有源蜂鸣器。同时有源蜂鸣器直接接上额定电源(新的蜂鸣器在标签上都有注明)就可连续发声;而无源蜂鸣器则和电磁扬声器一样,需要接在音频输出电路中才能发声。

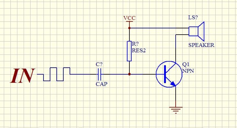
模块电原理图



模块描述
1 模块采用S8050三极管驱动
2 工作电压3.3V-5V
3 设有固定螺栓孔,方便安装
4 小板PCB尺寸:3.2cm * 1.3cm
5 当I/O口输入低电平时,蜂鸣器发声


/*
【Arduino】168种传感器模块系列实验(49)
实验四十九:有源蜂鸣器报警器发声模块 (低电平触发)
按键按下发声,LED亮暗反转
*/
#define LED 13
#define KEY 2
#define BUZZER 3
int KEY_NUM = 0;
void setup() {
pinMode(LED,OUTPUT);
pinMode(KEY,INPUT_PULLUP);
pinMode(BUZZER,OUTPUT);
digitalWrite(BUZZER,HIGH);
}
void loop() {
ScanKey();
if(KEY_NUM==1)
{
digitalWrite(LED,!digitalRead(LED));
}
}
void ScanKey()
{
KEY_NUM = 0;
if(digitalRead(KEY)==LOW)
{
delay(20);
if(digitalRead(KEY)==LOW)
{
KEY_NUM=1;
buzzer_Di();
while(digitalRead(KEY)==LOW);
}
}
}
void buzzer_Di()
{
digitalWrite(BUZZER,LOW);
delay(100);
digitalWrite(BUZZER,HIGH);
}






最后
以上就是留胡子裙子最近收集整理的关于【雕爷学编程】Arduino动手做(49)---有源蜂鸣器模块的全部内容,更多相关【雕爷学编程】Arduino动手做(49)---有源蜂鸣器模块内容请搜索靠谱客的其他文章。
发表评论 取消回复