■ 前言
在 串口ISPHUB制作 中介绍了 ISPHUB的制作。其中包括两个版本:
- 片选版本:需要通过SEL1、SEL2选择一个ISP端口
- 总线版本:无需片选线,所有的版本在等效的八个端口,依靠命名相应。

01核心控制板设计1
1.控制板的设计
○ 基于STC8H1KSOP16
基于STC8H8K1K设计ISPHUBALL的控制模块。考虑两方面的优势:
- STC8H1K可以通过WiFi进行编程;
- STC8H1K可以提供12bit的ADC。

▲ STC8H1K控制板的原理图

▲ 核心板的PCB设计和焊接后的实验板
○ 基于STC8H1K28设计2,3

▲ 基于STC8H1K28的HUB控制器原理图
STC8H1K28的软件4:
测试命令为:
else IFARG0("adt") {
ADT7410ReadT(nDim);
// SendChar(0);
printf("%5.3f ", nDim[0] / 128.0);
printf("%5.3f ", nDim[1] / 128.0);
printf("%5.3f ", nDim[2] / 128.0);
printf("%5.3frn", nDim[3] / 128.0);
}
使用STC8H1K28是可以使用WiFi下载器进行调试。
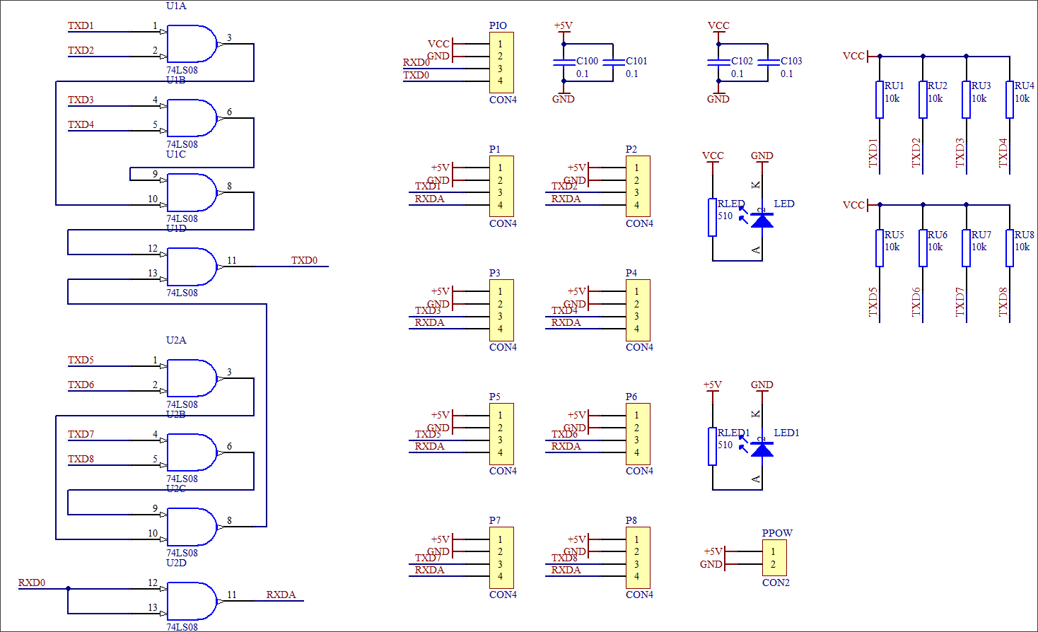
2. ISPHUBALL的电路设计5

▲ ISPHUBALL 原理图设计

▲ ISPHUBALL 电路板
※ 结论
经过焊接测试之后,通过验证ISPHUB 电路板快车正常工作。
STC8H1K AD 的设计工程文件:ADTest2020ToolsISPHUBALLSTC8H08.SchDoc ↩︎
基于STC8H1K28的HUB控制器:ADTest2020ToolsISPHUBALLSELSTC8H1K.SchDoc ↩︎
基于STC8H1K28的HUB控制器软件:C51STCTest2020ToolsISPHUBALLSELSTC8H1K28ISPHUBALLSELSTC8H1K28.uvproj ↩︎
STC8H1K28下位机软件:C51STCTest2020ToolsISPHUBALLSELSTC8H1K28ISPHUBALLSELSTC8H1K28.uvproj ↩︎
ISPHUBALL AD工程文件:ADTest2020ToolsISPHUBALL.PcbDoc ↩︎
最后
以上就是笨笨小刺猬最近收集整理的关于基于STM8H1K08的ISP HUB控制器■ 前言01核心控制板设计1※ 结论的全部内容,更多相关基于STM8H1K08的ISP内容请搜索靠谱客的其他文章。
本图文内容来源于网友提供,作为学习参考使用,或来自网络收集整理,版权属于原作者所有。
发表评论 取消回复