【四】零基础上手HAL库之—GPIO按键
3.1前言
我们在上一节已经知道了点灯操作,相当于是学会了GPIO输出的配置,接下来是GPIO输入完成按键扫描的操作。
前期准备
- STM32各类型的板子(本人使用F103Rc和F407ZE)。
- CubeMx软件,Keil_IDE。

3.2 KEY按键
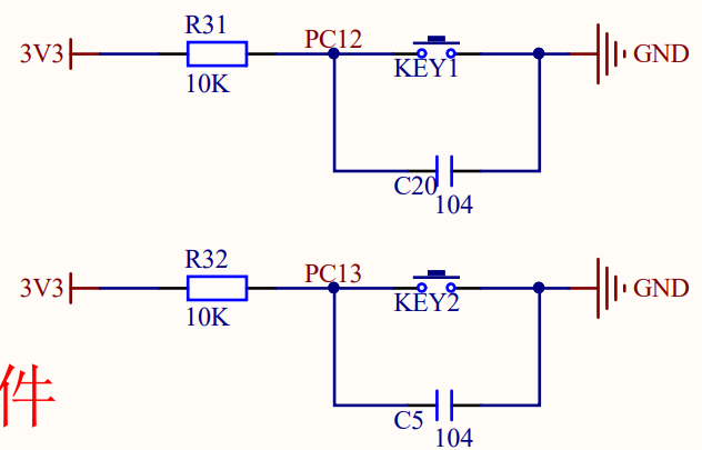
同样的我们先来看看按键模块的原理图部分:

当按键没有按下时,按键部分相当于断路,PC13的电压相当于电容两端电压为3.3V。
当按键按下时,按键部分相当于短路(即一根导线),PC13的电压和GND地相连为0V。
所以按键从未按下到按下相当于是一个高电平到低电平的跳变,简称为下降沿。

1、新建工程

搜索或者筛选芯片后,点击Start Project成功创建一个项目。

2、时钟配置

点击RCC进入时钟配置,配置高速时钟为外部晶振,软件自动配置了两个晶振的引脚如图PD0和PD1

3、Debug配置为DAP


4、输入模式配置

- ① 选择如原理图所示的引脚,这里PC14/PC15为LED引脚,PC12/PC13为KEY引脚,分别设置为输出和输入模式
- ② 选中GPIO模块,对引脚模式进行具体配置
- ③ 设置PC12的具体模式,
- GPIO mode:输入模式。
- GPIO Pull:由原理图可知,当没有按键按下时为高电平,所以选择上拉模式。
- User Label:用户标签,用于标识对应引脚的端口和Pin,方便调用API,这里按键为KEY1/KEY2,灯为LED1/LED2。

5、时钟配置
这里我们还是一样配置为最高的时钟频率72M,在对应的框中输入72,按下回车即可见到如下两图的变化。按下回车前如图:

按下回车后如图:


6、项目管理配置以及代码生成配置
同样的我们填写好工程名KEY,选择好文件路径,以及所用的IDE以及版本号即可

代码生成选择好这两个后点击右上角按钮,产生代码:


7、业务逻辑代码
7.1 API
我们再来看看GPIO模块对应的API函数:
/* 初始化和删除初始化函数,
HAL_GPIO_Init:cubemx生成代码后自动调用初始化函数
HAL_GPIO_DeInit:解除初始化,不想使用时可以主动使用*/
void HAL_GPIO_Init(GPIO_TypeDef *GPIOx, GPIO_InitTypeDef *GPIO_Init);
void HAL_GPIO_DeInit(GPIO_TypeDef *GPIOx, uint32_t GPIO_Pin);
/* 操作GPIO的函数,包括读取,写入,翻转,加锁,中断服务函数以及回调函数
HAL_GPIO_ReadPin:读取引脚电平 返回值为(GPIO_PIN_RESET/GPIO_PIN_SET)
HAL_GPIO_WritePin:写入引脚电平
HAL_GPIO_TogglePin:翻转引脚电平
HAL_GPIO_LockPin:所以引脚当前电平,将无法改变
HAL_GPIO_EXTI_IRQHandler:引脚的中断服务函数
HAL_GPIO_EXTI_Callback:引脚的中断回调函数 */
GPIO_PinState HAL_GPIO_ReadPin(GPIO_TypeDef *GPIOx, uint16_t GPIO_Pin);
void HAL_GPIO_WritePin(GPIO_TypeDef *GPIOx, uint16_t GPIO_Pin, GPIO_PinState PinState);
void HAL_GPIO_TogglePin(GPIO_TypeDef *GPIOx, uint16_t GPIO_Pin);
HAL_StatusTypeDef HAL_GPIO_LockPin(GPIO_TypeDef *GPIOx, uint16_t GPIO_Pin);
void HAL_GPIO_EXTI_IRQHandler(uint16_t GPIO_Pin);
void HAL_GPIO_EXTI_Callback(uint16_t GPIO_Pin);
main( )函数
我们可以在main.h中看到之前定义的用户标签,如下:
/* Private defines -----------------------------------------------------------*/
#define KEY2_Pin GPIO_PIN_13
#define KEY2_GPIO_Port GPIOC
#define LED1_Pin GPIO_PIN_14
#define LED1_GPIO_Port GPIOC
#define LED2_Pin GPIO_PIN_15
#define LED2_GPIO_Port GPIOC
#define KEY1_Pin GPIO_PIN_12
#define KEY1_GPIO_Port GPIOC
下面是mian()函数:
int main(void)
{
/* USER CODE BEGIN 1 */
/* USER CODE END 1 */
/* MCU Configuration--------------------------------------------------------*/
/* Reset of all peripherals, Initializes the Flash interface and the Systick. */
HAL_Init();
/* USER CODE BEGIN Init */
/* USER CODE END Init */
/* Configure the system clock */
SystemClock_Config();
/* USER CODE BEGIN SysInit */
/* USER CODE END SysInit */
/* Initialize all configured peripherals */
MX_GPIO_Init();
/* USER CODE BEGIN 2 */
/* USER CODE END 2 */
/* Infinite loop */
/* USER CODE BEGIN WHILE */
while (1)
{
//有按键1按下
if(HAL_GPIO_ReadPin(KEY1_GPIO_Port,KEY1_Pin) == GPIO_PIN_RESET)
{
/* 软件消抖 */
HAL_Delay(20);
/* 翻转LED1 */
HAL_GPIO_TogglePin(LED1_GPIO_Port,LED1_Pin);
/* 等待按键1松开 */
while(HAL_GPIO_ReadPin(KEY1_GPIO_Port,KEY1_Pin) != GPIO_PIN_SET);
}
//有按键2按下
if(HAL_GPIO_ReadPin(KEY2_GPIO_Port,KEY2_Pin) == GPIO_PIN_RESET)
{
/* 软件消抖 */
HAL_Delay(20);
/* 翻转LED2 */
HAL_GPIO_TogglePin(LED2_GPIO_Port,LED2_Pin);
/* 等待按键2松开 */
while(HAL_GPIO_ReadPin(KEY2_GPIO_Port,KEY2_Pin) != GPIO_PIN_SET);
}
/* USER CODE END WHILE */
/* USER CODE BEGIN 3 */
}
/* USER CODE END 3 */
}
下载代码到板子中,我们按下不同的按键不同的LED对应的进行电平的翻转操作。
好啦,GPI按键输入就是这么简单就结束了,怎么样是不是感觉也很简单呀!

最后
以上就是发嗲铅笔最近收集整理的关于【四】零基础上手HAL库之—GPIO按键的全部内容,更多相关【四】零基础上手HAL库之—GPIO按键内容请搜索靠谱客的其他文章。
本图文内容来源于网友提供,作为学习参考使用,或来自网络收集整理,版权属于原作者所有。
发表评论 取消回复