目 录
摘要
1 绪论
1.1研究背景
1.2开发意义
1.3系统开发技术的特色
1.4论文结构与章节安排
2 基于Python云顶之弈数据分析系统系统分析
2.1 可行性分析
2.2 系统流程分析
2.2.1数据增加流程
2.3.2数据修改流程
2.3.3数据删除流程
2.3 系统功能分析
2.3.1 功能性分析
2.3.2 非功能性分析
2.4 系统用例分析
2.5本章小结
3 基于Python云顶之弈数据分析系统总体设计
3.1 系统架构设计
3.2 系统功能模块设计
3.2.1整体功能模块设计
3.2.2用户模块设计
3.2.3评论管理模块设计
3.3 数据库设计
3.3.1 数据库概念结构设计
3.3.2 数据库逻辑结构设计
3.4本章小结
4 基于Python云顶之弈数据分析系统详细设计与实现
4.1用户功能模块
4.1.1 前台首页界面
4.1.2 用户登录界面
4.1.3用户注册界面
4.1.4我的账户界面 19
4.1.5 云顶论坛界面 19
4.1.6 云顶资讯界面 20
4.1.7 图书详情界面
4.2管理员功能模块
4.2.1 用户管理界面
4.2.2 内容管理界面
4.2.3 站点管理界面
4.2.4 更多管理界面
5系统测试
5.1测试概述
5.2 测试过程
5.2.1 登录测试
5.2.2 信息录入测试
5.2.3 信息更新测试
5.2.4 信息删除测试
5.3 测试结果
结论
参考文献
致 谢 28
摘要
信息化社会内需要与之针对性的信息获取途径,但是途径的扩展基本上为人们所努力的方向,由于站在的角度存在偏差,人们经常能够获得不同类型信息,这也是技术最为难以攻克的课题。针对云顶之弈数据分析系统等问题,对云顶之弈数据分析系统进行研究分析,然后开发设计出云顶之弈数据分析系统以解决问题。
云顶之弈数据分析系统主要功能模块包括系统用户管理、天梯排行、奕子数据库、种族分类、职业分类、天梯前五分析、热门羁绊,采取面对对象的开发模式进行软件的开发和硬体的架设,能很好的满足实际使用的需求,完善了对应的软体架设以及程序编码的工作,采取MySQL作为后台数据的主要存储单元,采用Django框架、python技术、Ajax技术进行业务系统的编码及其开发,实现了本系统的全部功能。本次报告,首先分析了研究的背景、作用、意义,为研究工作的合理性打下了基础。针对云顶之弈数据分析系统的各项需求以及技术问题进行分析,证明了系统的必要性和技术可行性,然后对设计系统需要使用的技术软件以及设计思想做了基本的介绍,最后来实现云顶之弈数据分析系统和部署运行使用它。
关键词:python技术;MYSQL;云顶之弈数据分析系统
Abstract
In the information society, there is a need for targeted information access, but the expansion of access is basically the direction of people's efforts. Due to the deviation of the perspective, people can often obtain different types of information, which is also the most difficult subject for technology to overcome. Aiming at the problems of Yunding's chess data analysis system, this paper studies and analyzes the Yunding's chess data analysis system, and then develops and designs the Yunding's chess data analysis system to solve the problem.
The main functional modules of Yunding chess data analysis system include system user management, TIANTI ranking, Yizi database, race classification, occupation classification, TIANTI top five analysis and popular fetters. The object-oriented development mode is adopted for software development and hardware erection, which can well meet the needs of practical use and improve the corresponding software erection and program coding, MySQL is used as the main storage unit of background data, and Django framework, python technology and Ajax technology are used to code and develop the business system, which realizes all the functions of the system. This report first analyzes the background, function and significance of the research, which lays a foundation for the rationality of the research work. This paper analyzes the various requirements and technical problems of Yunding chess data analysis system, proves the necessity and technical feasibility of the system, then introduces the technical software and design idea needed to design the system, and finally realizes the Yunding chess data analysis system and deploys it.
Keywords:Python technology; MYSQL; Yunding chess data analysis system
1 绪论
1.1研究背景
随着现代计算机科学的迅速发展,信息和通讯技术的应用与推广已经渗透到社会经济生活的各个领域。作为一个典型的信息系统,在国民经济中占有极其重要的地位。但由于其庞大复杂的结构以及对数据要求的多样性,使得传统的数据分析方法已无法满足人们日益提高的需求,尤其是对于海量的空间数据来说更是如此。数据挖掘技术作为一种新兴的数据处理技术,以它独特的优势成为目前国内外学者关注的热点。然而,现有的数据挖掘算法大都基于统计理论基础之上,不能直接用于实际问题的处理;而且它们一般只适用于单一类型数据库(如关系数据库),而不适用于大型、异构的分布式数据库系统。针对这些不足,本文提出了一套新的面向云顶之弈数据分析系统的体系结构模型,并以此为基础设计实现了一个云计算平台下的空间数据仓库及决策支持系统原型系统——云顶之奕决策分析系统。
1.2开发意义
在云计算的浪潮下,如何利用大数据来实现对用户需求和业务发展的分析,是摆在我们面前的重要课题。本文结合国家“九五”重点科技攻关项目——基于海量气象信息服务的智能决策支持系统研究,提出了一种基于python技术的云顶之奕数据分析系统的体系结构及其关键技术与方法。该系统以B/S结构为基础,使用python语言进行编程,My SQL数据库作为后台管理平台,通过WEKA提供的API调用接口将所需的各类数据实时地发送到服务器上,然后再经过服务器端的数据分析处理后得到各种决策方案。本系统具有良好的可扩展性,可以根据不同的业务要求灵活配置其功能;采用分布式设计思想,可方便地扩展到更多类型的客户端,使其能满足不同用户的需要。本文首先介绍了数据挖掘技术,云计算技术,并着重阐述了数据挖掘中常用的关联规则挖掘算法以及聚类分析算法,最后详细说明了数据仓库理论及相关技术在云顶之棋数据挖掘过程中所起的作用。其次,针对云顶之奕大数据处理的特点,本文提出了基于Hadoop的数据挖掘模型,并给出了相应的数据结构。随后又从系统架构角度出发,对系统功能模块进行了划分:主要包括数据预处理模块,数据存储模块,数据挖掘模块和数据管理模块。
1.3系统开发技术的特色
(1)基于Python云顶之弈数据分析系统中的web后台管理中的后端不再使用古老的flask+pythonbean+servlet技术,而是使用当前主流的打击Django框架,它减少python配置代码,简化编程代码,目前Django框架也是很多企业选择的框架之一。
(2)基于Python云顶之弈数据分析系统中的web后台管理中的前端使用的是pythonScript框架,它配合ajax[8]和jquery[9]可以美化页面设计。
(3)基于Python云顶之弈数据分析系统中数据库用的mysql5.7,它执行效率高。
1.4论文结构与章节安排
论文将分层次经行编排,除去论文摘要致谢文献参考部分,正文部分还会对网站需求做出分析,以及阐述大体的设计和实现的功能,最后罗列部分调测记录,论文主要架构如下:
第一章:引言。第一章主要介绍了课题研究的背景,系统开发的现状和本文的开发意义与主要工作。
第二章:系统需求分析。第二章主要从系统的用户、功能等方面进行需求分析。
第三章:系统设计。第三章主要对系统框架、系统功能模块、数据库进行功能设计。
第四章:系统实现。第四章主要介绍了系统框架搭建、系统界面的实现。
第五章:系统测试。第五章主要对系统的部分界面进行测试并对主要功能进行测试
第六章:总结。
2 基于Python云顶之弈数据分析系统分析
系统分析是开发一个项目的先决条件,通过系统分析可以很好的了解系统的主体用户的基本需求情况,同时这也是项目的开发的原因。进而对系统开发进行可行性分析,通常包括技术可行性、经济可行性等,可行性分析同时也是从项目整体角度进行的分析。然后就是对项目的具体需求进行分析,分析的手段一般都是通过用户的用例图来实现。下面是详细的介绍。
2.1 可行性分析
(1)经济可行性:
在项目上使用的工具大部分都是是当下流行开源免费的,所以在开发前期,开发时用于项目的经费将会大大降低,不会让开发该软件在项目启动期受到经费的影响,所以经济上还是可行的。尽量用最少的花费去满足用户的需求。省下经费用于人工费,以及设备费用。将在无纸化,高效率的道路上越走越远。
所以经济可行性没有问题。
(2)操作可行性:
此次项目设计参考了几个该模式下网站的开发案例,对他们的操作界面分析,将众多案例结合在一起,突出以人为本简化操作,所以具有基本计算机知识的人都会操作本项目。
因此操作可行性也没有问题。
(3)技术可行性:
技术可行性指的是对于搭建框架的可行性,以及有更优秀的技术出现时系统的技术更新换代的纳新性如何,开发时间成本费用比如何。
现有的python技术能够迎合所有电子商务系统的搭建。开发这个基于Python云顶之弈数据分析系统的时候我采用了python+MYSQL用以运行整体程序。
综上所述技术可行性也没有问题。
(4)法律可行性:
从开发者角度来看,python和MYSQL是网上开源且免费的,在知识产权方面不会产生任何法律纠纷。
从用户使用角度来看,只要不再系统上贩卖违禁品,对系统做出条约协议,杜绝非法支付即可。
综上所述法律可行性也没有问题。
2.2系统流程分析
业务流程是用一些特定的符合和线条来进行演示用户在使用系统时的过程,在进行系统分析的时候,业务流程可以帮助开发人员更好的理解业务,发现错误,完善系统。
2.2.1 数据增加流程
用户成功登入系统后就能够实现增加数据的操作,增加数据的编号是特定的,系统生成,用户不能随意填写,除了编号以外,其他增加信息用户自己填写,填写后的信息经过系统验证,验证合法通过就显示增加数据成功了,相反的话,就没有增加成功,图2-1显示的就是在增加数据时的流程。

图2-1 数据增加流程图
2.2.2 数据修改流程
数据修改时的流程和上面介绍的数据增加时的流程差不多,如图2-2所示。

图2-2 数据修改流程图
2.2.3 数据删除流程
如果系统里面存在一些没有用的数据的话,相关的管理人员还可以对这些数据进行删除,图2-3就是数据删除时的流程图。

图2-3 数据删除流程图
2.3 系统功能分析
2.3.1 功能性分析
按照基于Python云顶之弈数据分析系统的角色,我划分为了普通用户管理模块和管理员管理模块这两大部分。
普通用户管理模块:
(1)用户注册登录:用户注册为用户并登录基于Python云顶之弈数据分析系统;用户对个人信息的增删改查,比如个人资料,密码修改。
(2)查看基于Python云顶之弈数据分析系统的首页信息:基于Python云顶之弈数据分析系统的首页信息包含了首页、公告消息、云顶论坛、云顶资讯、天梯排行、奕子数据库、我的(我的账户、个人中心)等。
(3)公告栏:在首页导航栏上我们会看到“网站论坛”这一菜单,我们点击进入进去以后,会看到所有管理员在后台发布的公告信息;
(4)云顶资讯:在首页导航栏上我们会看到“云顶资讯”这一菜单,我们点击进入进去以后,会看到所有管理员在后台发布的云顶资讯信息,能够对喜欢的云顶资讯进行点赞,如果下次想要更快的找到这篇资讯,也可以进行收藏、评论;
(5)奕子数据库:在首页导航栏上我们会看到“奕子数据库”这一菜单,我们点击进入进去以后,会看到所有管理员在后台发布的奕子数据库信息,我们选择想要了解奕子数据库进行查询信息;
(6)我的账户:当用户点击右上角“我的”这个按钮,会出现子菜单,点击“我的账户”可以对个人的资料以及登录系统的密码进行设置;
(7)个人中心:当用户点击右上角“我的”这个按钮,就会进入到对应的后台进行信息的管理了;
管理员管理模块:
(1)登录:管理员的账号是在数据表表中直接设置生成的,不需要进行注册;
(2)站点管理:当点击“站点管理”这一菜单的时候,会出现轮播图+公告栏两个子菜单,可以对这两个模块进行增删改查操作;
(3)用户管理:当点击“用户管理”这一菜单的时候,会出现管理员+普通册用户两个子菜单,管理员可以对这两个模块进行增删改查操作;
(4)内容管理:当点击“内容管理”这一菜单的时候,会出现云顶论坛+论坛分类列表+云顶资讯+资讯分类列表这四个子菜单,能够对用户在前台提交的云顶资讯进行管理,同时对前台展示的云顶论坛进行增删改查操作;
(5)更多块管理:当点击“更多模块”这一菜单的时候,会出现天梯排行+奕子数据库+种族分类+职业分类+天梯前五分析+热门羁绊这六个子菜单,能够对奕子数据库进行增删改查操作,对用户提交的种族分类进行管控,以及实现对用户提交的热门羁绊+职业分类+天梯排行进行审核管理;
2.3.2 非功能性分析
基于Python云顶之弈数据分析系统的非功能性需求比如基于Python云顶之弈数据分析系统的安全性怎么样,可靠性怎么样,性能怎么样,可拓展性怎么样等。具体可以表示在如下3-1表格中:
表3-1基于Python云顶之弈数据分析系统非功能需求表
| 安全性 | 主要指基于Python云顶之弈数据分析系统数据库的安装,数据库的使用和密码的设定必须合乎规范。 |
| 可靠性 | 可靠性是指基于Python云顶之弈数据分析系统能够安装用户的指示进行操作,经过测试,可靠性90%以上。 |
| 性能 | 性能是影响基于Python云顶之弈数据分析系统占据市场的必要条件,所以性能最好要佳才好。 |
| 可扩展性 | 比如数据库预留多个属性,比如接口的使用等确保了系统的非功能性需求。 |
| 易用性 | 用户只要跟着基于Python云顶之弈数据分析系统 的页面展示内容进行操作,就可以了。 |
| 可维护性 | 基于Python云顶之弈数据分析系统 开发的可维护性是非常重要的,经过测试,可维护性没有问题 |
2.4 系统用例分析
通过2.3功能的分析,得出了本基于Python云顶之弈数据分析系统的用例图:
用户角色用例如图2-3所示。

图2-3 基于Python云顶之弈数据分析系统用户角色用例图
web后台管理上的管理员是维护整个基于Python云顶之弈数据分析系统中所有数据信息的。管理员角色用例如图2-4所示。

图2-4 基于Python云顶之弈数据分析系统管理员角色用例图
2.5本章小结
本章主要通过对基于Python云顶之弈数据分析系统的可行性分析、流程分析、功能需求分析、系统用例分析,确定整个基于Python云顶之弈数据分析系统要实现的功能。同时也为基于Python云顶之弈数据分析系统的代码实现和测试提供了标准。
3 基于Python云顶之弈数据分析系统总体设计
本章主要讨论的内容包括基于Python云顶之弈数据分析系统的功能模块设计、数据库系统设计。
3.1 系统架构设计
本基于Python云顶之弈数据分析系统从架构上分为三层:表现层(UI)、业务逻辑层(BLL)以及数据层(DL)。
图3-1基于Python云顶之弈数据分析系统系统架构设计图
表现层(UI):又称UI层,主要完成本基于Python云顶之弈数据分析系统的UI交互功能,一个良好的UI可以打打提高用户的用户体验,增强用户使用本基于Python云顶之弈数据分析系统 时的舒适度。UI的界面设计也要适应不同版本的基于Python云顶之弈数据分析系统 以及不同尺寸的分辨率,以做到良好的兼容性。UI交互功能要求合理,用户进行交互操作时必须要得到与之相符的交互结果,这就要求表现层要与业务逻辑层进行良好的对接。
业务逻辑层(BLL):主要完成本基于Python云顶之弈数据分析系统 的数据处理功能。用户从表现层传输过来的数据经过业务逻辑层进行处理交付给数据层,系统从数据层读取的数据经过业务逻辑层进行处理交付给表现层。
数据层(DL):由于本基于Python云顶之弈数据分析系统 的数据是放在服务端的mysql数据库中,因此本属于服务层的部分可以直接整合在业务逻辑层中,所以数据层中只有数据库,其主要完成本基于Python云顶之弈数据分析系统 的数据存储和管理功能。
3.2 系统功能模块设计
3.2.1整体功能模块设计
在上一章节中主要对系统的功能性需求和非功能性需求进行分析,并且根据需求分析了本基于Python云顶之弈数据分析系统中的用例。那么接下来就要开始对本基于Python云顶之弈数据分析系统的架构、主要功能和数据库开始进行设计。基于Python云顶之弈数据分析系统根据前面章节的需求分析得出,其总体设计模块图如图3-2所示。
图3-2 基于Python云顶之弈数据分析系统功能模块图
3.2.2用户模块设计
后台管理者能够实现对前台注册的用户增删改查操作,用户模块结构图如下图:

图3-3用户用户模块结构图
3.2.3评论管理模块设计
基于Python云顶之弈数据分析系统是一个交流性质的公开平台,用户用户和管理人员用户可以对平台上信息进行评论,增加用户之间的互动性。但是同时也为了更好的规范评论的内容,给予管理员删除不合适的言论的功能,所以需要专门设计一个评论管理模块,具体的结构图如下:

图3-4评论模块结构图
3.3 数据库设计
数据库设计一般包括需求分析、概念模型设计、数据库表建立三大过程,其中需求分析前面章节已经阐述,概念模型设计有概念模型和逻辑结构设计两部分。
3.3.1 数据库概念结构设计
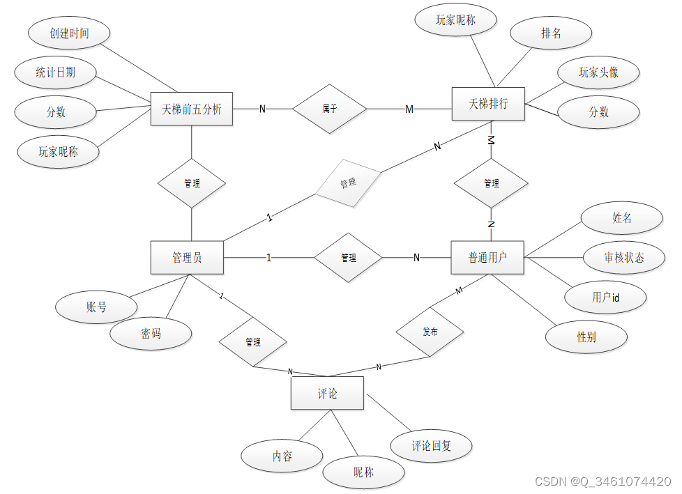
下面是整个基于Python云顶之弈数据分析系统 中主要的数据库表总E-R实体关系图。
图3-6 基于Python云顶之弈数据分析系统总E-R关系图
下面根据基于Python云顶之弈数据分析系统的数据库总E-R关系图可以得出基于Python云顶之弈数据分析系统需要很多E-R图,在此罗列出来一些主要的数据库E-R模型图。

图3-7普通用户E-R关系图

图3-8 奕子数据库E-R关系图

图3-9天梯排行E-R关系图

图3-10评论E-R关系图
3.3.2 数据库逻辑结构设计
通过上一小节中基于Python云顶之弈数据分析系统 中总E-R关系图上得出一共需要创建很多个数据表。在此我主要罗列几个主要的数据库表结构设计。
yizi_database表:
| 名称 | 类型 | 长度 | 不是null | 主键 | 注释 |
| yizi_database_id | int | 11 | 是 | 是 | 奕子数据库ID |
| yizi_name | varchar | 64 | 否 | 否 | 奕子名称 |
| yizi_fee | varchar | 64 | 否 | 否 | 奕子费用 |
| race | varchar | 64 | 否 | 否 | 种族 |
| occupation | varchar | 64 | 否 | 否 | 职业 |
| yizi_cover | varchar | 255 | 否 | 否 | 奕子封面 |
| introduction_to_yizi | longtext | 0 | 否 | 否 | 奕子介绍 |
| recommend | int | 11 | 是 | 否 | 智能推荐 |
| create_time | datetime | 0 | 是 | 否 | 创建时间 |
| update_time | timestamp | 0 | 是 | 否 | 更新时间 |
| racial_classification表: | |||||
| 名称 | 类型 | 长度 | 不是null | 主键 | 注释 |
| racial_classification_id | int | 11 | 是 | 是 | 种族分类ID |
| racial_classification | varchar | 64 | 否 | 否 | 种族分类 |
| recommend | int | 11 | 是 | 否 | 智能推荐 |
| create_time | datetime | 0 | 是 | 否 | 创建时间 |
| update_time | timestamp | 0 | 是 | 否 | 更新时间 |
| ordinary_users表: | |||||
| 名称 | 类型 | 长度 | 不是null | 主键 | 注释 |
| ordinary_users_id | int | 11 | 是 | 是 | 普通用户ID |
| full_name | varchar | 64 | 否 | 否 | 姓名 |
| gender | varchar | 64 | 否 | 否 | 性别 |
| examine_state | varchar | 16 | 是 | 否 | 审核状态 |
| recommend | int | 11 | 是 | 否 | 智能推荐 |
| user_id | int | 11 | 是 | 否 | 用户ID |
| create_time | datetime | 0 | 是 | 否 | 创建时间 |
| update_time | timestamp | 0 | 是 | 否 | 更新时间 |
| occupational_classification表: | |||||
| 名称 | 类型 | 长度 | 不是null | 主键 | 注释 |
| occupational_classification_id | int | 11 | 是 | 是 | 职业分类ID |
| occupational_classification | varchar | 64 | 否 | 否 | 职业分类 |
| recommend | int | 11 | 是 | 否 | 智能推荐 |
| create_time | datetime | 0 | 是 | 否 | 创建时间 |
| update_time | timestamp | 0 | 是 | 否 | 更新时间 |
| ladder_ranking表: | |||||
| 名称 | 类型 | 长度 | 不是null | 主键 | 注释 |
| ladder_ranking_id | int | 11 | 是 | 是 | 天梯排行ID |
| player_nickname | varchar | 64 | 否 | 否 | 玩家昵称 |
| segment_position | varchar | 64 | 否 | 否 | 段位 |
| ranking | int | 11 | 否 | 否 | 排名 |
| fraction | varchar | 64 | 否 | 否 | 分数 |
| player_avatar | varchar | 255 | 否 | 否 | 玩家头像 |
| recommend | int | 11 | 是 | 否 | 智能推荐 |
| create_time | datetime | 0 | 是 | 否 | 创建时间 |
| update_time | timestamp | 0 | 是 | 否 | 更新时间 |
| analysis_of_the_top_five_of_the_ladder表 | |||||
| 名称 | 类型 | 长度 | 不是null | 主键 | 注释 |
| analysis_of_the_top_five_of_the_ladder_id | int | 11 | 是 | 是 | 天梯前五分析ID |
| player_nickname | varchar | 64 | 否 | 否 | 玩家昵称 |
| fraction | varchar | 64 | 否 | 否 | 分数 |
| statistical_date | date | 0 | 否 | 否 | 统计日期 |
| recommend | int | 11 | 是 | 否 | 智能推荐 |
| create_time | datetime | 0 | 是 | 否 | 创建时间 |
| update_time | timestamp | 0 | 是 | 否 | 更新时间 |
| comment表: | |||||
| 名称 | 类型 | 长度 | 不是null | 主键 | 注释 |
| comment_id | int | 11 | 是 | 是 | 评论ID |
| user_id | int | 11 | 是 | 否 | 评论人ID |
| reply_to_id | int | 11 | 是 | 否 | 回复评论ID |
| content | longtext | 0 | 否 | 否 | 内容 |
| nickname | varchar | 255 | 否 | 否 | 昵称 |
| avatar | varchar | 255 | 否 | 否 | 头像地址 |
| create_time | timestamp | 0 | 是 | 否 | 创建时间 |
| update_time | timestamp | 0 | 是 | 否 | 更新时间 |
| source_table | varchar | 255 | 否 | 否 | 来源表 |
| source_field | varchar | 255 | 否 | 否 | 来源字段 |
| source_id | int | 10 | 是 | 否 | 来源ID |
3.4本章小结
整个基于Python云顶之弈数据分析系统的需求分析主要对系统总体架构以及功能模块的设计,通过建立E-R模型和数据库逻辑系统设计完成了数据库系统设计。
4 基于Python云顶之弈数据分析系统详细设计与实现
基于Python云顶之弈数据分析系统的详细设计与实现主要是根据前面的基于Python云顶之弈数据分析系统的需求分析和基于Python云顶之弈数据分析系统的总体设计来设计页面并实现业务逻辑。主要从基于Python云顶之弈数据分析系统界面实现、业务逻辑实现这两部分进行介绍。
4.1用户功能模块
4.1.1 前台首页界面
当进入基于Python云顶之弈数据分析系统的时候,首先映入眼帘的是系统的导航栏,下面是轮播图以及系统内容,其主界面展示如下图4-1所示。

图4-1 前台首页界面图
4.1.2用户登录界面
基于Python云顶之弈数据分析系统中的前台上注册后的用户是可以通过自己的账户名和密码进行登录的,当用户输入完整的自己的账户名和密码信息并点击“登录”按钮后,将会首先验证输入的有没有空数据,再次验证输入的账户名+密码和数据库中当前保存的用户信息是否一致,只有在一致后将会登录成功并自动跳转到基于Python云顶之弈数据分析系统的首页中;否则将会提示相应错误信息,用户登录界面如下图4-2所示。

图4-2用户登录界面图
4.1.3用户注册界面
不是基于Python云顶之弈数据分析系统中正式用户的是可以在线进行注册的,如果你没有本基于Python云顶之弈数据分析系统的账号的话,添加“注册”,当填写上自己的账号+密码+确认密码+昵称+邮箱+手机号等后再点击“注册”按钮后将会先验证输入的有没有空数据,再次验证密码和确认密码是否是一样的,最后验证输入的账户名和数据库表中已经注册的账户名是否重复,只有都验证没问题后即可用户注册成功。其用用户注册界面展示如下图4-3所示。

图4-3用户注册界面图
4.1.4我的账户界面
当点击导航栏上的“我的”的时候,就会进入对应的界面查看我的账户修改密码、个人资料,我的账户界面如下图4-4所示。

图4-4我的账户界面图
4.1.5云顶论坛界面
用户在点击导航栏上面的论坛后,就可以搜索查看论坛言信息,用户根据自己的喜好可以进行交流,云顶论坛界面如下图4-5所示。

图4-5云顶论坛界面图
4.1.6云顶资讯界面
用户在点击导航栏上面的云顶资讯后,就可以搜索查看云顶资讯信息,用户根据自己的喜好可以进行查询、评论,云顶资讯界面如下图4-6所示。

图4-6云顶资讯界面图
4.2管理员功能模块
4.2.1 用户管理界面
基于Python云顶之弈数据分析系统中的管理人员是可以对前台注册的用户进行管理的,也可以对管理员进行管控。界面如下图4-7所示。

图4-7用户管理界面图
4.2.2云顶论坛管理界面
基于Python云顶之弈数据分析系统中的管理人员是可以对前台用户发布的云顶论坛进行管控的,界面如下图4-8所示。

图4-8云顶论坛管理界面图
4.2.3站点管理界面
基于Python云顶之弈数据分析系统中的管理人员在“站点管理”这一菜单中是可以对前台显示的轮播图以及公告栏进行管控。界面如下图4-9所示。

图4-9站点管理界面图
4.2.4更多管理界面
基于Python云顶之弈数据分析系统中的管理人员在“更多管理”这一菜单下是可以对基于Python云顶之弈数据分析系统内的天梯排行、奕子数据库、种族分类、职业分类、天梯前五分析、热门羁绊进行管控的,其管理界面如下图4-10所示。

图4-10更多管理界面图
5系统测试
5.1测试概述
软件测试是软件开发完成后必须经过的一道程序,它在软件开发过程中地位十分重要,需要由专业的测试工程师来对软件进行各方面的测试,大到功能模块测试,小到代码的单元测试,这对测试工程师来说需要有足够的耐心和专业的测试方案,软件测试归根结底就是对软件的结构和功能的综合测评,需要做到结构稳定和功能正确,二者兼顾。软件测试也叫寻找系统bug的过程,世界上没有完美无缺、不存在bug的软件,只能将软件的bug降到最低最小,来追求极致。
5.2测试过程
5.2.1登录测试
登录测试是系统最开始就要进行,测试用户能否登录,才能完成后续的功能操作。
登录测试用例表如下所示。
表6-1登录测试
| 用例编号 | YL001 | 程序版本 | 1.00 |
| 功能名称 | 使用者登录测试 | 编制人 | 李铁蛋 |
| 功能描述 | 根据用户的登录情况测试 | ||
| 用例目的 | 测试用户登录情况是否正确 | ||
| 测试项 | 测试数据 | 测试结果 | 预期结果 |
| 用户名 | 为空 | 请输入用户名 | 请输入用户名 |
| 密码 | 为空 | 请输入密码 | 请输入密码 |
| 用户密码组合 | 用户名:klouse 密码 klouses | 用户与密码不匹配 | 用户与密码不匹配 |
| 用户密码组合 | 用户名 : klouse 密码 klouse | 进入系统 | 正确的用户名和密码 登录系统 |
5.2.2信息录入测试
管理员在发布信息页面,通过按照预先格式发布信息,如果因为输入时候缺少相关内容,就不能发布成功,且有相应错误提示
信息录入发布测试用例表如下所示。
表6-1信息录入发布测试
| 用例编号 | YL002 | 程序版本 | 1.00 |
| 功能名称 | 信息发布测试 | 编制人 | 李铁蛋 |
| 功能描述 | 对使用者发布或者录入信息进行测试,判断其功能是否达到预期的要求 | ||
| 用例目的 | 对系统使用者录入发布信息进行原型测试。 | ||
| 测试项 | 测试数据 | 测试结果 | 预期结果 |
| 属性1 | 为空 | 请输入属性1对应的数据 | 请输入属性1对应的数据 |
| 属性2 | 为空 | 请输入属性2对应的数据 | 请输入属性2对应的数据 |
| 属性3 | 为空 | 请输入属性3对应的数据 | 请输入属性3对应的数据 |
| 全部输入 | 数据均填入 | 录入发布成功 | 录入发布成功 |
5.2.3信息更新测试
管理员在更新信息页面,通过按照预先格式更新信息,如果因为输入时候缺少相关内容或者更新的数据不符合当前规范的话,就不能更新成功,且有相应错误提示
信息更新测试用例表如下所示。
表6-1信息更新测试
| 用例编号 | YL003 | 程序版本 | 1.00 |
| 功能名称 | 信息更新测试 | 编制人 | 李铁蛋 |
| 功能描述 | 对使用者更新信息进行测试,判断其功能是否达到预期的要求 | ||
| 用例目的 | 对系统使用者更新信息进行原型测试。 | ||
| 测试项 | 测试数据 | 测试结果 | 预期结果 |
| 属性1 | 编号:321 | 编号更新成功 | 编号更新成功 |
| 属性2 | 名称:名称1 | 名称更新成功 | 名称更新成功 |
| 属性3 | 内容:内容1234内容 | 内容更新成功 | 内容更新成功 |
| 全部输入 | 数据均未更改 | 更新成功 | 更新成功 |
5.2.4信息删除测试
管理员在信息页面,通过点击数据删除按钮来删除该条数据,如果该数据和其他数据有关联,则提示是否确定删除。
信息删除测试用例表如下所示。
表6-1信息删除测试
| 用例编号 | YL004 | 程序版本 | 1.00 |
| 功能名称 | 信息删除测试 | 编制人 | 李铁蛋 |
| 功能描述 | 对使用者删除信息进行测试,判断其功能是否达到预期的要求 | ||
| 用例目的 | 对系统使用者删除信息进行原型测试。 | ||
| 测试项 | 测试数据 | 测试结果 | 预期结果 |
| 数据1 | 无任何关联的数据1 | 数据删除成功 | 数据删除成功 |
| 数据2 | 和其他数据有关联的数据2 | 请确认是否删除 | 请确认是否删除 |
5.4测试结果
在经过之前的所有的工作之后,通过对软件的测试方法、测试原则还有典型的测试用例进行全面的、深入的介绍。经过对系统的全面测试,系统目前所具有的所有功能均成功的实现并且通过了测试,整个系统实现了基于 Python 开发的期望。
结论
至此,基于Python云顶之弈数据分析系统已经结束,在开发前做了许多的准备,在本系统的设计和开发过程中阅览和学习了许多文献资料,从中我也收获了很多宝贵的方法和设计思路,对系统的开发也起到了很重要的作用,系统的开发技术选用的都是自己比较熟悉的,比如Web、python技术、MYSQL,这些技术都是在以前的学习中学到了,其中许多的设计思路和方法都是在以前不断地学习中摸索出来的经验,其实对于我们来说工作量还是比较大的,但是正是由于之前的积累与准备,才能顺利的完成这个项目,由此看来,积累经验跟做好准备是十分重要的事情。
当然在该系统的设计与实现的过程中也离不开老师以及同学们的帮助,正是因为他们的指导与帮助,我才能够成功的在预期内完成了这个系统。同时在这个过程当中我也收获了很多东西,此系统也有需要改进的地方,但是由于专业知识的浅薄,并不能做到十分完美,希望以后有机会可以让其真正的投入到使用之中。
参考文献
[1]王晓荷,杨建兴,熊思江,李松乔,贾子璇,陆维. 基于数据关联性的燃料电池数据分析系统和电子设备[P]. 北京市:CN114398347A,2022-04-26.
[2]李卓艺,陈鹏,崔德广.新疆煤质数据分析系统优缺点及改进建议[J].新疆有色金属,2022,45(02):7-8.DOI:10.16206/j.cnki.65-1136/tg.2022.02.002.
[3]李星玥,徐晶.基于大数据分析系统的高校财务稽核应用实践[J].国际商务财会,2022(05):47-51.
[4]王帅奇,庞小兵,陈浪,韩张亮,吴振涛.Python数据分析技术对大气监测数据简易化研究[J].能源与环境,2022(01):70-74.
[5], 五、上海市经济和信息化委员会 全市防疫保障物资生产情况数据分析系统开发建设. 吴剑栋 主编,上海信息化年鉴,上海人民出版社;学林出版社,2021,120,年鉴.DOI:10.41639/y.cnki.yshxx.2021.001649.
[6]史晓磊,冯丽敏,蒋荟,王华伟,李源.TPDS大数据分析系统设计[J].铁道机车车辆,2022,42(01):95-98.
[7]李益兰,姜友文.Python技术在风险导向税务审计中的应用研究[J].财会通讯,2022(03):138-141+150.DOI:10.16144/j.cnki.issn1002-8072.2022.03.007.
[8]许伟,胡婷.基于Spark的烟草大数据分析系统的设计与实现[J].电子元器件与信息技术,2022,6(01):57-59.DOI:10.19772/j.cnki.2096-4455.2022.1.027.
[9]范磊,丁青松,马骏翔.土钉抗拔试验要点及数据分析系统开发[J].建筑技术开发,2022,49(01):116-119.
[10]朱雪梅,吕哲,姜文.水文遥测数据分析系统在洪水预警预报中的应用——以古宜河支流林溪河程阳水位站为例[J].广西水利水电,2021(06):97-100+118.DOI:10.16014/j.cnki.1003-1510.2021.06.024.
[11]朱兆喆.供热企业数据分析及状态监测系统建设[J].节能,2021,40(12):71-74.
[12]崔平正,林泉,王京,刘宏杰,严向奎,邓向明. 油气管道智能通径检测与形变识别数据分析系统[C]//.2021油气田勘探与开发国际会议论文集(下册).,2021:114-126.DOI:10.26914/c.cnkihy.2021.052286.
[13]张厚文. 基于云平台的空调设备监控及数据分析系统[D].山东建筑大学,2021.DOI:10.27273/d.cnki.gsajc.2021.000679.
[14]Fu Rui,Li Xinyu. Malicious attacks on the web and crawling of information data by Python technology[J]. Security and Privacy,2021,4(5).
[15]王元卓, 科技人才大数据分析系统. 河南省,中科院计算技术研究所大数据研究院,2021-03-01.
[16]Guoxia Sun. Symmetry Analysis in Analyzing Cognitive and Emotional Attitudes for Tourism Consumers by Applying Artificial Intelligence Python Technology[J]. Symmetry,2020,12(4).
[17]GB/T 38643-2020, 信息技术 大数据分析系统功能测试要求[S].
[18]Luisa M. Romero Moreno. Analysis of the Collaboration that Is Produced in Online Learning Using Python Technology[J]. Journal of Information Systems Engineering & Management,2019,4(4).
致 谢
逝者如斯夫,不舍昼夜。转眼间,大用户用户活便已经接近尾声,人面对着离别与结束,总是充满着不舍与茫然,我亦如此,仍记得那年秋天,我迫不及待的提前一天到了学校,面对学校巍峨的大门,我心里充满了期待:这里,就是我新生活的起点吗?那天,阳光明媚,学校的欢迎仪式很热烈,我面对着一个个对着我微笑的同学,仿佛一缕缕阳光透过胸口照进了我心里,同时,在那天我认识可爱的室友,我们携手共同度过了这难忘的两年。如今,我望着这篇论文的致谢,不禁又要问自己:现在,我们就要说再见了吗?
感慨莫名,不知所言。遥想当初刚来学校的时候,心里总是想着工科学校会过于板正,会缺乏一些柔情,当时心里甚至有一点点排斥,但是随着我对学校的慢慢认识与了解,我才认识到了她的美丽,她的柔情,并且慢慢的喜欢上了这个校园,但是时间太快了,快到我还没有好好体会她的美丽便要离开了,但是她带给我的回忆,永远不会离开我,也许真正离开那天我的眼里会满含泪水,我不是因为难过,我只是想将她的样子映在我的泪水里,刻在我的心里。最后,感谢我的老师们,是你们教授了我们知识与做人的道理;感谢我的室友们,是你们陪伴了我如此之久;感谢每位关心与支持我的人。
少年,追风赶月莫停留,平荒尽处是春山。
免费领取本源代码、数据库,请私信
最后
以上就是迷路小蝴蝶最近收集整理的关于(附源码)python基于scrapy的云顶之弈数据分析系统 毕业设计 4515451 绪论1.1研究背景2 基于Python云顶之弈数据分析系统分析4 基于Python云顶之弈数据分析系统详细设计与实现5系统测试的全部内容,更多相关(附源码)python基于scrapy的云顶之弈数据分析系统内容请搜索靠谱客的其他文章。
发表评论 取消回复