2.1 比特币带来了区块链

2.2 比特币白皮书
2.2.1 简介


2.2.2 交易


2.2.3 时间戳服务器

2.2.4 工作量证明




2.2.5 网络

2.2.6 激励

2.2.7 回收硬盘空间


2.2.8 简化的支付确认



2.2.9 价值的组合与分割

2.2.10 隐私



2.2.11 计算





2.2.12 结论


2.3 比特币系统参与者





2.4 比特币区块

2.4.1 比特币的交易过程



2.4.2 比特币挖矿




2.5 长链和短链



2.6 比特币的安全性



2.7 比特币挖矿设备的发展


2.7.1 比特币挖矿设备的发展阶段


2.7.2 矿机和矿厂






2.7.3 矿池







2.7.4 云挖矿的应用



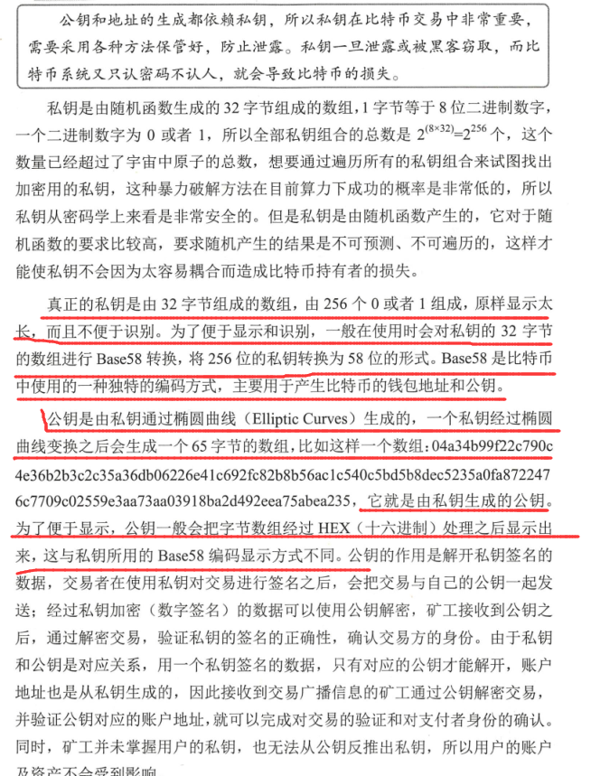
2.8 比特币交易中的非对称加密

2.8.1 非对称加密原理





2.8.2 生成钱包地址




2.8.3 交易加密过程





2.9 从比特币到区块链




2.10 区块链的系统框架


2.11 分布式网络

2.11.1 分布式网络的概念


2.11.2 分布式网络的特点


2.11.3 分布式网络的两种架构




2.12 广播与验证机制

2.12.1 广播

2.12.2 验证



参考:《区块链2.0实战》
最后
以上就是魁梧皮带最近收集整理的关于【区块链2.0实战学习笔记】————2、区块链技术原理的全部内容,更多相关【区块链2内容请搜索靠谱客的其他文章。
本图文内容来源于网友提供,作为学习参考使用,或来自网络收集整理,版权属于原作者所有。


发表评论 取消回复