微信公众号同步更新欢迎关注同名modem协议笔记
UE根据支持的频段进行小区搜索过程,检测PSS/SSS->PBCH,然后就可以读到MIB,根据MIB中的pdcch-ConfigSIB1,可以找到CORESET0 和SearchSpace0的信息,进而可以确定一块时频域资源在PDCCH上盲检DCI1_0,最后在PDSCH 上读到SIB1,之后按照SIB1中的CORESET和searchspace的配置,去decode其他SIB。上述过程在小区搜索部分已经详细介绍了协议中的规定,感兴趣可以看下。这篇主要看下S准则相关内容。
在小区搜索阶段会对应几个常见的cell的定义,

对应normal cell selection过程,suitable cell就是和PLMN匹配且满足S准则的cell,另外该cell不能被bar ,没有在forbidde TA中。

acceptable cell 在找不到suitable cell时,在any cell selection过程中驻留的用于获取limited service的cell,acceptabel cell不能是barred的cell且要满足S准则。

MIB中的cellbarred IE不是,barred状态,对于RedcapUE,是SIB1 中相关的Cell Barred IE不是barred状态。

reserved cell,SIB1中带的那些reserved IE(cellReservedForOperatorUse/cellReservedForOtherUse/cellReservedForFutureUse )的cell。
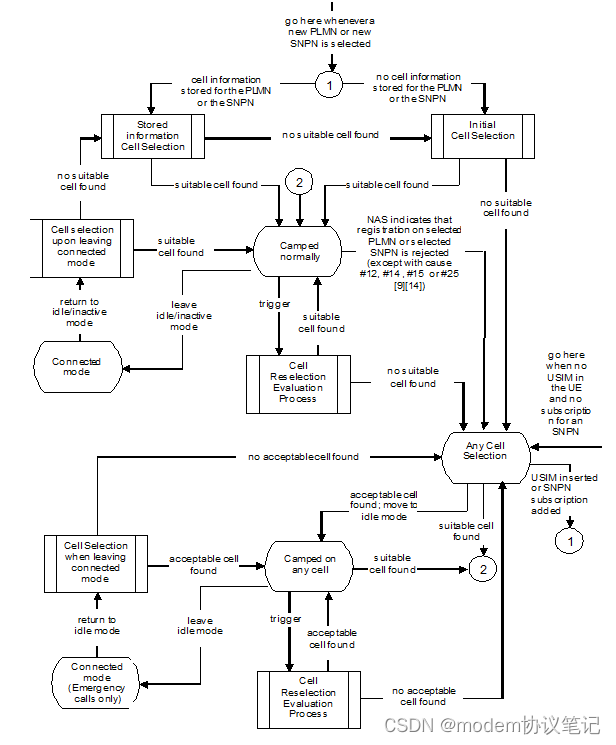
有一些特殊场景,UE进行emergency call时 所有的acceptable cell都可以进行驻留进行emergency call;另外,处于forbidden TA 的cell不是不能提供服务,是只能提供limited service。cell selection 整体流程图如下。

每个RAT的小区搜索过程都对应两种Initial/stored info cell selection。

小区选择有两种方式,一种是初始化搜索,就是通常所说的full band 搜索,即根据UE支持的band信息,进行全频带搜索,对于每一个Frequency,UE只搜索信号最强的小区,一旦找到这个小区,且通过了S准则,UE就会注册在这个小区上。

另一种是stored info的小区搜索,就是UE在对应的区域进行过小区搜索,有存储对应的小区frequency信息,UE就可以根据stored info进行小区搜索,相比于全频带搜索,肯定会快很多;当然由于环境变化,可能通过stored info会找不到任何小区,这时候就要再次进行初始化搜索,即full band的搜索。
通常RAT搜索遵循RAT由高到底的搜索,例如先搜NR,NR先进行stored info ,找不到再进行full band;有必要再进行LTE stored info full band.....RAT搜索顺序也可以更改,AP侧和modem侧都有各自的方法。
在NR中,UE读到SIB1后就要判断小区是否满足S准则,S准则公式如下:


根据S准则,如果UE成功检测到cell,甚至解码了MIB和sib1,,除非srxlevel > 0和Squal > 0,否则UE不会发起注册过程。因此,如果UE成功decode了MIB和sib1,也没有启动PRACH,那么就要首先检查S准则,当然也可能是其他问题,比如SIM问题、band不支持或者PLMN问题等;下面依次看下S准则计算用到的参数的定义。

Qoffsettemp 来自SIB1中的connEstFailOffset,如果该值缺省,则Qoffsettemp=无穷大,结合公式-Qoffsettemp,负无穷就是0。

Qqualmin/Qrxlevmin/Qrxlevminoffset/Qqualminoffset,在SIB1中带下来,一般实网下只配置Qqualmin(q-qualmin)和Qrxlevmin(q-RxLevmin),q-Rxlevmin取用时,要做个×2运算,其他值不配置时,默认0。

Pcompensation,对于FR1,需要查看SIB消息中是否有additionalPmax IE,有的话,Pcompensation=max(P_EMAX1-P_PoweClass, 0)-(min(P_EMAX2,P_PoweClass)-min(P_EMAX1 ,P_PoweClass))(dB);否则 取值max(P_EMAX1-P_PoweClass, 0)。
P_EMAX1和P_EMAX2会针对SUL 和NUL 进行区分,分别取自p-Max和NR-NS-PmaxList,目前的log看都没有带NR-NS-PmaxList,也就是只关注P_EMAX1的值即可P_EMAX1=p-Max,而Pcompensation=max(P_EMAX1-P_PoweClass, 0),下面再看P_PoweClass。

PPowerClass是UE max power,UE power class的定义在38.101-1 table 6.2.1-1中;UE会以band为单位进行上报,即每个band有对应的powerclass,查看UE capabilityinfo信令会比较直观,如上截图,上报PC2 对应的就是26 dBm,pc3就是23dBm。
参数基本介绍完了,以一个例子结尾。

通过SIB1中的配置可以确定
Qqualmin=-19;q-RxLevMin 取用时要记得×2,Qrxlevmin=-60×2=120;Qrxlevminoffset和Qqualminoffset没有配置,默认为0。
Qoffsettemp没有配置,则S准则可以简化如下:
Srxlev = Qrxlevmeas – Qrxlevmin – Pcompensation
Squal = Qqualmeas – Qqualmin
结合上面参数Pcompensation=max(P_EMAX1-P_PoweClass, 0),P_EMAX1=p-Max=23,P_PoweClass=26,则Pcompensation=0
Srxlev = Qrxlevmeas +120
Squal = Qqualmeas +19
带入UE测量的RSRP和RSRQ 则
Srxlev = -55 +120>0
Squal = -10.508 +19>0 满足S准则,可以驻留,通过下面的log 也可以看出S准则pass,满足S准则,UE要回去normal service的话就要发起注册过程,这部分后面再说。

最后
以上就是难过烤鸡最近收集整理的关于NR小区搜索(五)S准则的全部内容,更多相关NR小区搜索(五)S准则内容请搜索靠谱客的其他文章。
发表评论 取消回复