我是靠谱客的博主 甜美蜜粉,这篇文章主要介绍simulink半桥逆变电路仿真,现在分享给大家,希望可以做个参考。

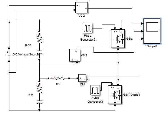
逆变是将直流变为脉冲方波信号


电压是100V的


第一幅为原始直流信号,第二幅是逆变电流,第三幅是逆变电压

参数设置:

                                      图3 RC1


                                         图4 RC

                                       图5 晶闸管


                          图6 脉冲信号的参数


最后

以上就是甜美蜜粉最近收集整理的关于simulink半桥逆变电路仿真的全部内容,更多相关simulink半桥逆变电路仿真内容请搜索靠谱客的其他文章。

本图文内容来源于网友提供,作为学习参考使用,或来自网络收集整理,版权属于原作者所有。
点赞(190)

评论列表共有 0 条评论

立即
投稿
返回
顶部