1.新建原理图,拷贝之前的元器件,并运行仿真,得到S(1,1)、S(2,1)结果图。
如图所示设置调谐变量

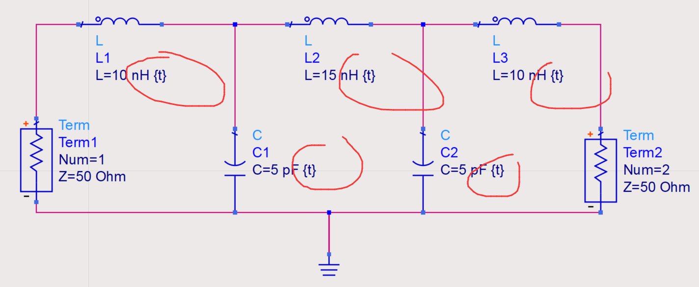
设置完后原理图状态如图所示
2.打开Tune

3.调整各参数,使得截止频率大概为200MHz
4.更新元器件参数值,保存
5.优化设计,首先介绍另一种复制方式
6.右键单击调谐后的文件,如图
7.更改Library与前面的文件一致
8.设置如图所示
9.复制完成
10.添加优化控件
11.设置优化目标
12. 增加优化变量

13.更改仿真区间
14.运行优化分析,结果如图。可见没有全部运行即达到目标要求
15.可以更改优化目标,或者更新元器件参数。
补充:16.对比优化前后的结果,首先打开未优化的结果,然后双击打开设置,如图

补充:17.保存设计模板与调用设计模板
最后
以上就是悦耳铃铛最近收集整理的关于ADS学习:LC滤波器调谐与优化设计的全部内容,更多相关ADS学习内容请搜索靠谱客的其他文章。
本图文内容来源于网友提供,作为学习参考使用,或来自网络收集整理,版权属于原作者所有。
发表评论 取消回复