介绍





淘宝链接:https://item.taobao.com/item.htm?spm=a1z09.8149145.0.0.3b6b641azXFsK0&id=618746188037&_u=hgkprm6d92c
网盘资料下载地址:
链接:https://pan.baidu.com/s/18XXci-9umj6ymy4KD0xx4A
提取码:9oda
示波器的源代码和最新的原理图需要关注他的微信获取:

原理图学习
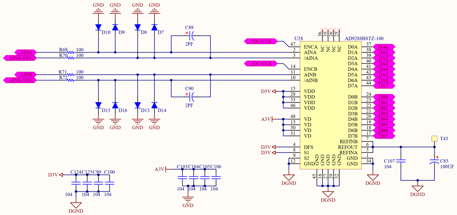
AD9288电路

前端信号处理电路


- AQY282SX控制AC/DC耦合。
- 双刀双掷继电器U2控制输入信号衰减,当6、7接触,2、3接触,信号被缩小1M/47K=21.27倍。当5、6接触,3、4接触,信号被缩小1M/953K=1.05倍。
- 输入信号经过被D11、D12钳位在-Vp到+VP之间。
- 运放OPA354构成电压跟随器。
- AD603为压控放大器,放大倍数由VPOS-VNEG的电压差值控制。VPOS为恒定0.625V电压。VNEG0由VOUTA分压产生,VOUTA又来源于一个4输出的DAC芯片。
- 经过缩小放大处理的信号送入单端转差分运放ADA4932,该全差分电路的输入输出关系为:
AINA - AINA-NEG=Vi - OFFSET_CH1,其中OFFSET_CH1为直流偏置电压,也由DAC芯片产生。 - 信号被ADA4932转成差分后送入AD9288中采样。
- COP-A被引到后面的高速比较器中做硬件触发使用。



DAC、参考电压、编码旋钮电路

- IIC通信的4输出ADC芯片MCP4728.
- 使用TL431转出2.5V参考电压。
- 右下角是4个旋钮,接到MCU的IO口,使用外部中断来读取旋转动作。
时钟电路

- ADC-CLK是AD9288的时钟。
- CLK-NEGI、CLK-POSI是74LVC574的时钟。
- CLK-NEG-FIFO、CLK-POS-FIFO是FIFO的时钟。
D 型触发器74LVC574电路

- 574是D型触发器,用在AD9288的数据输出和FIFO的数据输入之间,控制数据是否输入。真值表如下:

FIFO电路

- 由于AD9288的数据输出速度很快,当100M采样率时,数据输出速度也是100M,普通单片机读不了这么快,因此要不然使用FIFO芯片,先把数据存到FIFO中,再慢慢去读数据。要不然就使用FPGA来存数据。
硬件触发、直流偏置电路

- MDAC是单片机自带的DAC输出,经过运放LTC2274输出TRIG-LEVEL,再把它和COP-A使用高速比较器LMV7219做比较,改变MDAC的电压值就可以改变触发电压。
电源电路

按键、USB、锂电池充电电路

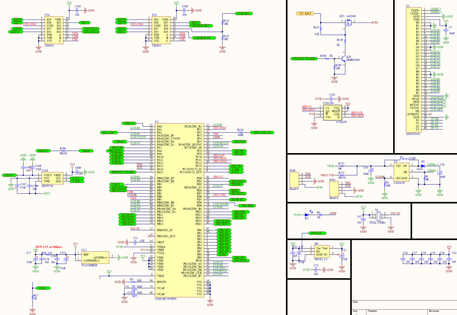
单片机、TFT电路

- 单片机使用了STM32H750VBT6。
最后
以上就是彩色小霸王最近收集整理的关于开源示波器osc_fun介绍、原理图学习介绍原理图学习单片机、TFT电路的全部内容,更多相关开源示波器osc_fun介绍、原理图学习介绍原理图学习单片机、TFT电路内容请搜索靠谱客的其他文章。
本图文内容来源于网友提供,作为学习参考使用,或来自网络收集整理,版权属于原作者所有。
发表评论 取消回复