一,局部变量与全局变量:Python的四个作用域LEGB

二,匿名函数,EVAL函数,EXEC函数
1,lambda函数

2,eval函数,exec函数

三,异常

四,文件操作
1,文件操作分类及方法

2,编码转换
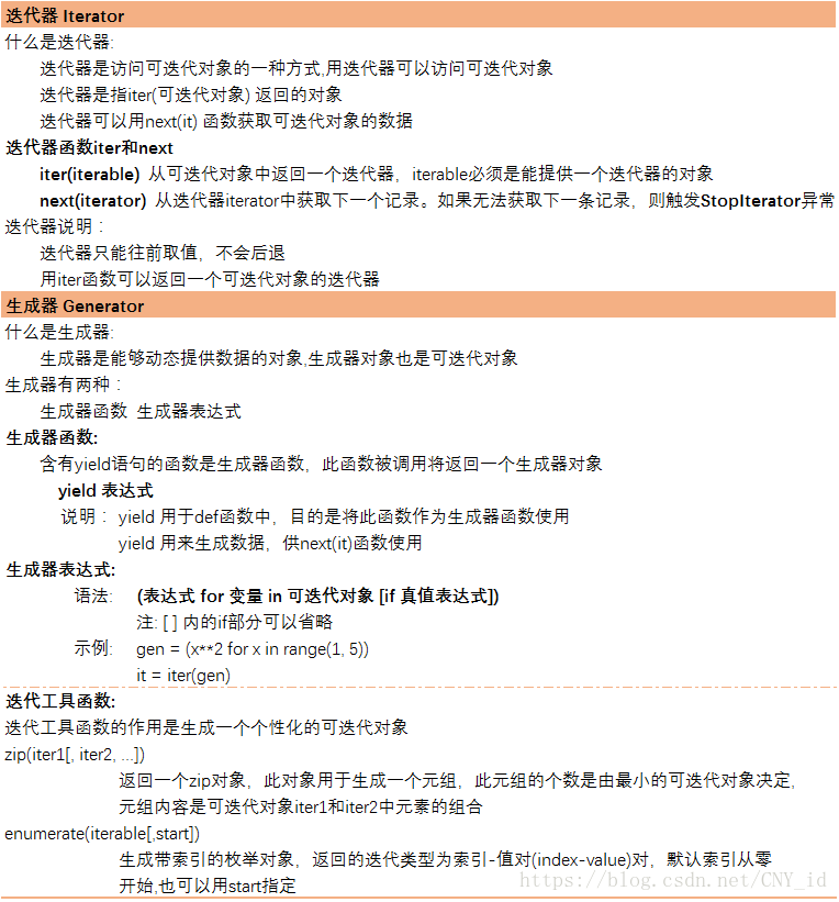
五,迭代器和生成器

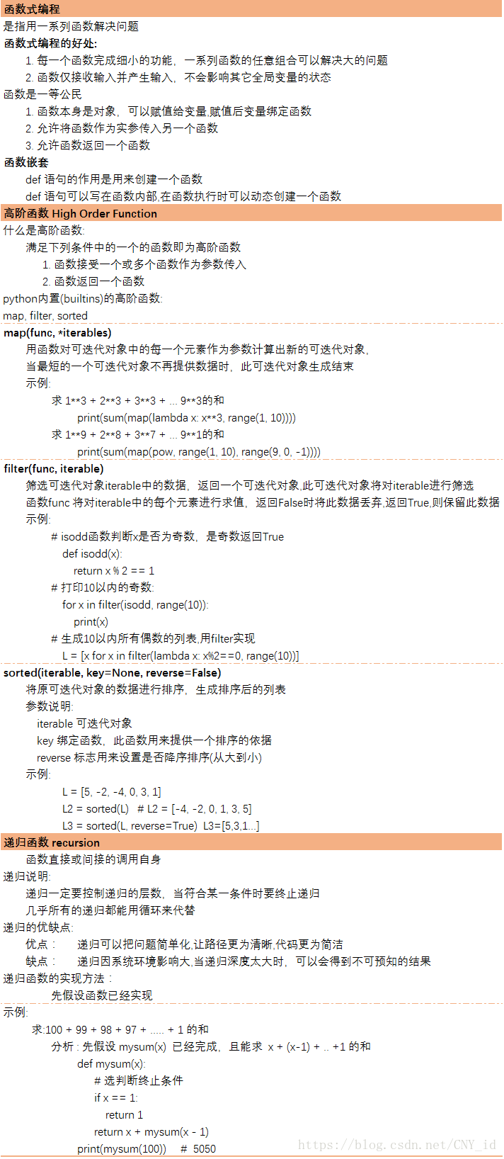
六,函数式编程
1,函数式编程的好处,内置高阶函数map,filter,sorted,递归函数
2,闭包,装饰器,文档字符串
七,模块
如图1所示,模块的导入与重载,模块的特殊属性

2,内置常用模块:时间模块,数学模块,SYS模块,随机模块
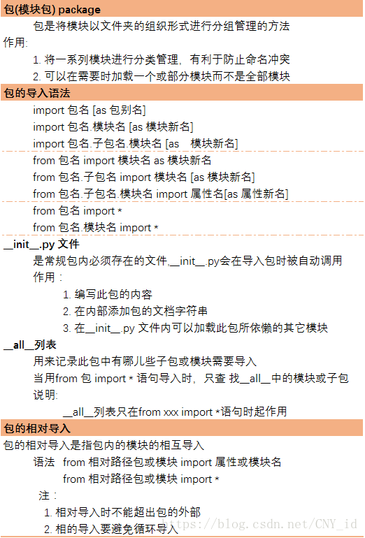
八,包

九,面向对象编程
如图1所示,类的创建,类变量,类方法

2,构造函数创建对象,实例变量,实例方法

3,面向对象编程语言的特征:封装继承多态

十,函数重写
1,函数重写

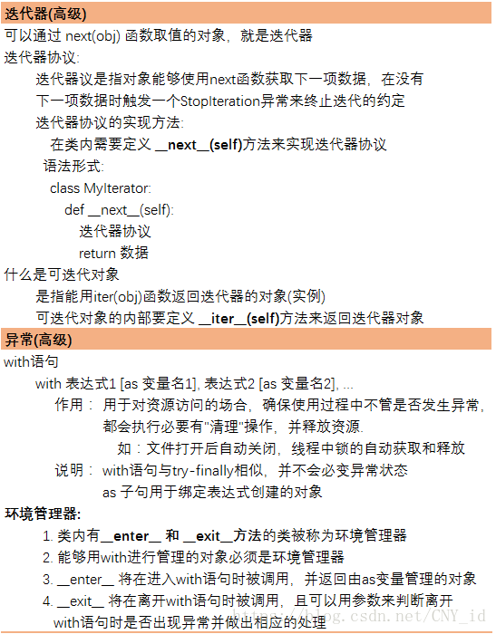
2,迭代器和环境管理器分析

最后
以上就是过时花生最近收集整理的关于Python3基础(二) 关于函数、模块、包、面向对象等问题的全部内容,更多相关Python3基础(二)内容请搜索靠谱客的其他文章。
本图文内容来源于网友提供,作为学习参考使用,或来自网络收集整理,版权属于原作者所有。







发表评论 取消回复