用H桥来驱动直流电机是很常见的应用,常见的方式有三种,三极管驱动、MOS管驱动、集成电路驱动。
那么对于这三种方式驱动直流电机我们大概都知道存在各自的优缺点,集成电路比较方便,但是效率比较低;MOS管效率是最高的,三极管效率居中,我们脑海里都有这么一个大概的印象,但是涉及到具体的电路里面以及工作效率应该如何计算呢,我在这里将三种驱动H桥的效率计算方法和大家讨论下:
之所以存在工作效率的高低,归根结底是因为晶体管上在导通和关断的时候在集电极和发射极会存在压降,虽然我们平时分析的时候可以将其忽略掉,因为只有零点几伏,但是计算效率的时候,就要将其考虑进来了。为了便于比较,将 H 桥的驱动电流定位在 2A 水平上,而电压在 5 - 12V 之间。
以驱动一个 5V 、 2A 的直流电机为例
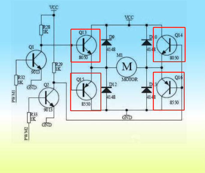
三极管驱动,关键元器件:S8050 S8550



之所以存在功率消耗主要原因是三极管导通、截止存在压降,从上图规格书可以看到S8050压降为0.5V,S8550压降为1.2V
三极管消耗功率为:(0.6+1.2)*2=3.6W电机得到的功率为:5*2=10W
效率为:10/13.6=73.5%
个人觉得上述电路应该将NPN以及PNP换个位置比较好,这个电路我也没有验证,此处不做产品性能分析,只从效率做探讨。
------------------------------------------------------------------------------------------------------------------------
MOS管:IRF9540 IRF3205



MOS的导通压降要通过导通电阻来计算,IRF9540导通电阻为0.2Ω,导通压降为2*0.2=0.4V;IRF3205导通电阻为0.008Ω,导通压降为2*0.008=0.016V
MOS的消耗功率为:2*(0.4+0.016)=0.832W
电机得到的功率为:5*2=10W
效率为:10/10.832=92.3%
------------------------------------------------------------------------------------------------------------------------
集成电路:L298N


VCEsat(H)为上桥臂压降,2A时为2.7V
VCEsat(L)为上桥臂压降,2A时为2.3V
VCEsat为上下桥臂压降之和,2A时为4.9V
集成电路L298N消耗功率为:2*4.9=9.8W
电机得到的功率为:5*2=10W
效率为:10/19.8=50.5%
------------------------------------------------------------------------------------------------------------------------
通过上面的分析计算可以很数据化的看出来MOS管的效率高于三极管高于集成电路,用独立元器件搭建H桥成本低,效率高,但需要比较高的技术要求,稳定性的有待验证;而集成电路则方便快捷,但是效率就比较低了。选用不同的晶体管分析方法都是一样的,按照上面的参数计算就好了。你也可以试一试自己的H桥效率有多高,附件为三极管、MOS以及L298N的规格书。

8050.pdf
5.81 MB

8550.pdf
823.89 KB

IRF3205.pdf
215.96 KB

IRF9540.pdf
278.04 KB

L298N.pdf
1.55 MB
---------------------
作者:王小琪
链接:https://bbs.21ic.com/icview-3123654-1-1.html
来源:21ic.com
此文章已获得原创/原创奖标签,著作权归21ic所有,任何人未经允许禁止转载。
最后
以上就是无私往事最近收集整理的关于[技术讨论]H桥驱动直流电机的效率计算方法的全部内容,更多相关[技术讨论]H桥驱动直流电机内容请搜索靠谱客的其他文章。
发表评论 取消回复