目录
- 13.1简介
- 13.1.1特性
- 13.1.2ADC框图
- 13.2ADC可配置性
- 13.2.1时钟配置
- 13.2.2分辨率
- 13.2.3电压参考
- 13.2.3.1外部参考模式
- 13.2.3.2内部参考模式
- 13.2.3.3联合参考
- 13.2.3.4选择参考模式
- 13.2.4信号模式
- 13.2.5期望转换结果
- 13.2.6转换结果解释
- 13.3SOC工作原理
- 13.3.1 SOC配置
- 13.3.2 触发操作
- 13.3.3 ADC采集(采样和保持)窗口
- 13.3.4 ADC输入模型
- 13.3.5通道选择
- 13.4SOC配置举例
- 13.4.1 ePWM触发器单次转换
- 13.4.2 ePWM触发器的过采样转换
- 13.4.3 CPU定时器触发器的多次转换
- 13.4.4 SOC的软件触发
- 13.5ADC转换优先级
- 13.6Burst模式
- 13.7EOC和中断操作
- 13.8后处理模块
- 13.9开路/短路检测电路
- 13.10上电顺序
- 13.11ADC校准
- 13.12ADC时序
- 13.12.1 ADC时序图
- 13.13其他信息
- 参考文献
13.1简介
ADC模块是一个12位逐次逼近(SAR)风格的ADC。ADC由一个核心和一个封装器组成。其核心由模拟电路组成,包括通道选择MUX、采样保持(S/H)电路、逐次逼近电路、电压基准电路和其他模拟支持电路。封装器由配置和控制ADC的数字电路组成。这些电路包括可编程转换逻辑、结果寄存器、模拟电路接口、外设总线接口、后处理电路和其他片上模块接口。
每个ADC模块由一个采样保持(s/h)电路组成。ADC模块被设计为在同一芯片上被复制多次,允许同时采样或多个独立操作ADC。ADC包装器是基于转换开始(SOC)的(见章节13.3)。
13.1.1特性
每个ADC都有以下特性:
- 12位分辨率
- 由VREFHI和VREFLO引脚设置的比率外部参考
- 可选择内部参考2.5V或3.3V
- 单端信号转换
- 多达16路多路输入复用
- 16个可配置的SOC
- 16个单独寻址的结果寄存器
- 多个触发源
- —S/W—软件立即启动
- —所有ePWMs—ADCSOC A或B
- —GPIO XINT2
- —CPU定时器0/1/2
- —ADCINT1/2
- 四个灵活的PIE中断
- 可配置的中断放置
- 突发模态
- 四个后处理块,每个都有:
- —饱和偏置校准
- —设定点计算错误
- —高、低和过零比较,具有中断和ePWM跳闸能力
- —触发-采样延迟捕获
13.1.2ADC框图

13.2ADC可配置性
一些ADC配置由SOC单独控制,而另一些则由每个ADC模块全局控制。表13-1总结了基本的ADC选项和它们的可配置级别。后面的章节将讨论这些配置。

13.2.1时钟配置
基本ADC时钟由系统时钟(SYSCLK)直接提供。这个时钟用来生成ADC采样窗口。寄存器ADCCTL2有一个确定ADCCLK的PRESCALE字段。ADCCLK用于给ADC提供时钟。
**内核大约需要10.5个ADCCLK周期来将一个电压转换成一个转换结果。**用户有必要确定所需的采样窗口持续时间,见章节13.13.2。
13.2.2分辨率
ADC的分辨率决定了模拟范围量化为数字值的精细程度。这个ADC支持12位的分辨率。
13.2.3电压参考
13.2.3.1外部参考模式
每个ADC都有一个VREFHI输入和一个VREFLO输入。在外部参考模式下,这些引脚被用作比率参考,以确定ADC转换输入范围。
有关如何提供参考电压的信息,请参见13.13.6节。
注意:
- 在没有外部VREFLO信号的设备上,VREFLO内部默认连接到设备模拟地VSSA
- 请参阅您的设备特定的数据表,以确定VREFHI和VREFLO的允许电压范围
- 外部参考模式需要VREFHI引脚上的外部电容。有关所需的特定值,请参阅您的设备特定数据表
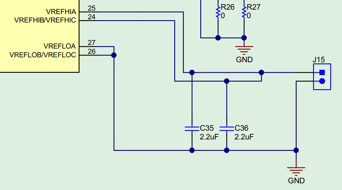
280049CLanch的板子VREFHI和VREFLO原理图如下:

13.2.3.2内部参考模式
在内部参考模式下,设备驱动VREFHI引脚输出电压。VREFHI和VREFLO引脚然后设置ADC转换范围。
内部参考电压可配置为2.5V或1.65V。当选择1.65V的内部参考电压时,有效ADC转换输入范围为VREFLO到3.3V。
13.2.3.3联合参考
某些封装上,多个ADC的电压基准引脚可以组合使用。在这种情况下,当选择外部参考模式和内部参考模式,以及选择3.3V或2.5V的内部参考电压范围时,需要将组参考配置相同。
例如,如果ADC B和ADC C参考引脚组合,所需的参考模式为2.5V内部参考模式,则应运行以下参考配置代码:
//ADCB VREFHI and ADCC VREFHI share a pin
//ADCB VREFLO and ADCC VREFLO share a pin
//Both references must be explicitly configured
//Both references must be configured identically
SetVREF(ADC_ADCB, ADC_INTERNAL, ADC_VREF2P5);
SetVREF(ADC_ADCC, ADC_INTERNAL, ADC_VREF2P5);
内部设备硬件将确保多个引用不会在同一引脚上驱动冲突的电压。
因此,参考可以按照任意顺序或任意时间进行配置。
13.2.3.4选择参考模式
电压参考模式应该使用C2000Ware提供的SetVREF或ADC_setVREF功能来配置。使用这些函数中的任何一个都可以确保正确的调整被加载到ADC调整寄存器中。该函数必须在设备复位后至少调用一次。不要直接写入ANAREFCTL寄存器来配置电压参考模式。
13.2.4信号模式
ADC支持单端信令。
在单端模式下,参考VREFLO通过单引脚(ADCINx)对变换器的输入电压进行采样。
13.2.5期望转换结果
基于给定的模拟输入电压,理想的期望数字转换如表13-2所示。超出范围的数值被截断。

13.2.6转换结果解释
根据给定的ADC转换结果,理想的对应模拟量输入如表13-3所示。这对应于可能产生这种转换结果的模拟电压的可能范围。

13.3SOC工作原理
ADC触发和转换排序是通过可配置的转换起始(SOC)来完成的。每个SOC是一个配置集,定义单个通道的单个转换。在该集合中有三种配置:启动转换的触发源、要转换的通道和采集(样本)窗口持续时间。在接收到为SOC配置的触发器时,封装器将确保指定的通道 使用指定的采样窗口持续时间。
多个SOC可以根据需要配置为相同的触发器、通道和/或采样窗口。
将多个SOC配置为使用同一个触发器将允许触发器生成一系列转换。
将多个SOC配置为使用相同的触发器和通道将允许进行过采样。

13.3.1 SOC配置
每个SOC都有自己的配置寄存器ADCSOCxCTL。在这个寄存器中,SOCx可以配置为触发源、转换通道和采样窗口持续时间。
13.3.2 触发操作
每个SOC可以配置为在多个输入触发器中的一个上启动。SOCx的主要触发器选择在ADCSOCxCTL。TRIGSEL寄存器,可以选择:
- Disabled (software only)
- CPU Timers 0/1/2
- GPIO: Input X-Bar INPUT5
- ADCSOCA or ADCSOCB from each ePWM module
此外,每个SOC也可以在设置ADCINT1或ADCINT2标志时触发。这是通过配置ADCINTSOCSEL1寄存器(用于SOC0到SOC7)或ADCINTSOCSEL2寄存器(用于SOC8到SOC15)。这对于创建持续的转换非常有用。
13.3.3 ADC采集(采样和保持)窗口
外部信号源在快速有效地驱动模拟信号的能力方面各不相同。为了达到额定分辨率,信号源需要将ADC核心中的采样电容充电到信号电压0.5 lsb以内。**采样窗口是采样电容被允许充电的时间量,**并由ADCSOCxCTL.ACQPS寄存器为SOCx进行配置。
ACQPS是一个9位寄存器,可以设置为0到511之间的值,所以采集窗口持续时间为:
Acquisition window = (ACQPS + 1)∙(System Clock (SYSCLK) cycle time)
- 采样窗口持续时间基于系统时钟(SYSCLK),而不是ADC时钟(ADCCLK)。
- 选定的采样窗口持续时间必须至少与一个ADCCLK周期一样长。
- 数据表将指定最小采集窗口持续时间(以纳秒为单位)。用户负责选择符合这一要求的获取窗口持续时间。
13.3.4 ADC输入模型
对于单端操作,ADC输入特性值在单端输入模型中(见图
13-3)可以在设备特定的数据表中找到。

这些输入模型应与实际信号源阻抗一起使用,以确定采集窗口的持续时间。更多信息请参见13.13.2节。
13.3.5通道选择
每个SOC可以被配置为转换任何ADC通道。通过ADCSOCxCTL。CHSEL寄存器为SOCx选择此行为
表13-4总结了这一点。

13.4SOC配置举例
13.4.1 ePWM触发器单次转换
要将ADCA配置为在ePWM计时器达到其周期匹配时在通道ADCIN1上执行单个转换,需要做一些事情。首先,必须配置ePWM3来生成一个SOCA或SOCB信号(在这条语句中,SOC指的是ePWM模块中的一个信号)。请参阅增强型脉宽调制器模块(ePWM)章节介绍如何做到这一点。假设选择了SOCB。
SOC5是任意选择的。这16个SOC都可以使用。
假设在SYSCLK频率为100 MHz的情况下需要100 ns的采样窗口,那么采集窗口持续时间应为100 ns/10 ns = 10个周期。因此,ACQPS字段应该设置为10 - 1 = 9。代码如下:
AdcaRegs.ADCSOC5CTL.bit.CHSEL = 1; //SOC5 will convert ADCINA1
AdcaRegs.ADCSOC5CTL.bit.ACQPS = 9; //SOC5 will use sample duration of 10 SYSCLK cycles
AdcaRegs.ADCSOC5CTL.bit.TRIGSEL = 10; //SOC5 will begin conversion on ePWM3 SOCB
按照配置,当ePWM3匹配其周期并产生SOCB信号时,如果ADC空闲,ADC将立即开始采样通道ADCINA1 (SOC5)。如果ADC忙,ADCINA1将在SOC5获得优先级(见章节13.5)时开始采样。ADC控制逻辑将以指定的100 ns的采样窗宽对ADCINA1进行采样。采样完成后,ADC立即开始将采样电压转换为数字值。当ADC转换完成后,结果将可在ADCRESULT5寄存器中得到。(具体样本见章节13.12)
13.4.2 ePWM触发器的过采样转换
为了将ADC配置为ADCINA1采样4次,我们使用与前面示例相同的配置,但将它们应用到SOC5、SOC6、SOC7和SOC8。
AdcaRegs.ADCSOC5CTL.bit.CHSEL = 1; //SOC5 will convert ADCINA1
AdcaRegs.ADCSOC5CTL.bit.ACQPS = 9; //SOC5 will use sample duration of 10 SYSCLK cycles
AdcaRegs.ADCSOC5CTL.bit.TRIGSEL = 10; //SOC5 will begin conversion on ePWM3 SOCB
AdcaRegs.ADCSOC6CTL.bit.CHSEL = 1; //SOC6 will convert ADCINA1
AdcaRegs.ADCSOC6CTL.bit.ACQPS = 9; //SOC6 will use sample duration of 10 SYSCLK cycles
AdcaRegs.ADCSOC6CTL.bit.TRIGSEL = 10; //SOC6 will begin conversion on ePWM3 SOCB
AdcaRegs.ADCSOC7CTL.bit.CHSEL = 1; //SOC7 will convert ADCINA1
AdcaRegs.ADCSOC7CTL.bit.ACQPS = 9; //SOC7 will use sample duration of 10 SYSCLK cycles
AdcaRegs.ADCSOC7CTL.bit.TRIGSEL = 10; //SOC7 will begin conversion on ePWM3 SOCB
AdcaRegs.ADCSOC8CTL.bit.CHSEL = 1; //SOC8 will convert ADCINA1
AdcaRegs.ADCSOC8CTL.bit.ACQPS = 9; //SOC8 will use sample duration of 10 SYSCLK cycles
AdcaRegs.ADCSOC8CTL.bit.TRIGSEL = 10; //SOC8 will begin conversion on ePWM3 SOCB
按照配置,当ePWM3匹配其周期并产生SOCB信号时,如果ADC空闲,ADC将立即开始采样通道ADCINA1 (SOC5)。如果ADC繁忙,ADCINA1将在SOC5获得优先级时开始采样(见章节13.5)。一旦SOC5的转换完成,SOC6将开始转换ADCINA1,并且SOC5的结果将被放置在ADCRESULT5寄存器中。这四种转换最终将依次完成,结果分别为对应SOC5、SOC6、SOC7、SOC8的ADCRESULT5、ADCRESULT6、ADCRESULT7、ADCRESULT8
13.4.3 CPU定时器触发器的多次转换
这个例子将展示如何用不同的采集窗要求对多个信号进行采样。CPU1计时器2将用于生成触发器。要了解如何配置CPU定时器,请参阅系统控制和中断章节。
在设计多信号采样方案时,一个很好的第一步是列出信号及其所需的采样窗口。由此计算每个信号所需的SYSCLK周期数,然后进行ACQPS寄存器设置。这如表13-5所示,其中SYCLK假设为100 MHz (10 ns周期时间)。

接下来决定哪个ADC引脚连接到每个信号。这将高度依赖于应用程序板布局。一旦选择了引脚,确定CHSEL的值就很简单了(见表13-6)。

利用信息表格,很容易生成SOC配置:
AdcaRegs.ADCSOC0CTL.bit.CHSEL = 5; //SOC0 will convert ADCINA5
AdcaRegs.ADCSOC0CTL.bit.ACQPS = 23; //SOC0 will use sample duration of 24 SYSCLK cycles
AdcaRegs.ADCSOC0CTL.bit.TRIGSEL = 3; //SOC0 will begin conversion on CPU1 Timer 2
AdcaRegs.ADCSOC1CTL.bit.CHSEL = 0; //SOC1 will convert ADCINA0
AdcaRegs.ADCSOC1CTL.bit.ACQPS = 88; //SOC1 will use sample duration of 89 SYSCLK cycles
AdcaRegs.ADCSOC1CTL.bit.TRIGSEL = 3; //SOC1 will begin conversion on CPU1 Timer 2
AdcaRegs.ADCSOC2CTL.bit.CHSEL = 3; //SOC2 will convert ADCINA3
AdcaRegs.ADCSOC2CTL.bit.ACQPS = 21; //SOC2 will use sample duration of 22 SYSCLK cycles
AdcaRegs.ADCSOC2CTL.bit.TRIGSEL = 3; //SOC2 will begin conversion on CPU1 Timer 2
AdcaRegs.ADCSOC3CTL.bit.CHSEL = 2; //SOC3 will convert ADCINA2
AdcaRegs.ADCSOC3CTL.bit.ACQPS = 58; //SOC3 will use sample duration of 59 SYSCLK cycles
AdcaRegs.ADCSOC3CTL.bit.TRIGSEL = 3; //SOC3 will begin conversion on CPU1 Timer 2
按照配置,当CPU1 Timer 2生成一个事件时,最终将按此顺序对SOC0、SOC1、SOC2和SOC3进行采样和转换。ACINA5(信号1)的转换结果将在ADCRESULT0中。类似地,ADCINA0(信号2)、ADCINA3(信号3)和ADCINA2(信号4)的结果将在分别为ADCRESULT1、ADCRESULT2、ADCRESULT3。
13.4.4 SOC的软件触发
在任何时候,无论SOC是否配置为接受特定的触发器,软件触发器都可以设置要转换的SOC。这是通过在ADCSOCFRC1寄存器中写入位来实现的。
在不等待CPU1 Timer 2生成触发器的情况下,前面例子中的软件触发可以通过下面的语句来完成:
AdcaRegs.ADCSOCFRC1.all = 0x000F; //set SOC flags for SOC0 to SOC3
13.5ADC转换优先级
当多个SOC标志被同时设置时,两种形式的优先级中的一种决定了它们转换的顺序。默认的优先级方法是轮询。在这个方案中,没有SOC具有比其他SOC更高的固有优先级。优先级由RRPOINTER(轮询指针)决定。反映在ADCSOCPRIORITYCTL寄存器中的RRPOINTER指向最后转换的SOC。优先级最高的SOC被分配给下一个大于RRPOINTER值的值,在SOC15之后绕回SOC0。在重置时,该值为16,因为0表示已经发生了转换。当RRPOINTER = 16时,SOC0优先级最高。当ADCCTL1复位时,RRPOINTER被设备复位。RESET位被设置,或当
写入SOCPRICTL寄存器。
循环优先级方法的示例如图13-4所示。

ADCSOCPRIORITYCTL寄存器中的SOCPRIORITY字段可以用来为所有的SOC分配高优先级。当配置为高优先级时,SOC将在当前转换完成后中断轮询,并在下一次转换时插入自己。转换完成后,轮询轮将在中断的地方继续运行。如果同时触发两个高优先级SOC,则较低值的SOC优先。
首先将高优先级模式分配给SOC0,然后按数字顺序递增。写入SOCPRIORITY字段的值定义了第一个非高优先级SOC。换句话说,如果把4写成SOCPRIORITY, SOC0、SOC1、SOC2、SOC3被定义为高优先级,其中SOC0优先级最高。
图13-5给出了一个使用高优先级SOC的例子。

13.6Burst模式
13.7EOC和中断操作
每个SOC都有一个相应的转换结束(EOC)信号。这个EOC信号可以用来触发ADC中断。**ADC可以配置为在采样窗口的末端或在电压转换的末端产生EOC脉冲。**这是使用ADCCTL1寄存器中的位INTPULSEPOS配置的。
请参阅13.12节了解准确的EOC脉冲位置。
每个ADC模块有4个可配置ADC中断。这些中断可以由16个EOC信号中的任何一个触发。可以直接读取每个ADCINT的标志位,以确定相关的SOC是否完成,或者可以将中断传递给PIE。

13.8后处理模块
13.9开路/短路检测电路
13.10上电顺序
13.11ADC校准
13.12ADC时序
将模拟电压转换为数字电压的过程分为S+H阶段和转换阶段。ADC采样和保持电路(S+H)的时钟由SYSCLK提供,而ADC转换过程的时钟由ADCCLK提供。ADCCLK是根据ADCCTL2寄存器中的PRECALE字段对SYSCLK进行划分而生成的。
S+H持续时间为被转换SOC的ACQPS字段值加1乘以SYSCLK周期。用户必须确保此持续时间超过1个ADCCLK周期和数据表中指定的最小S+H持续时间。转换时间大约是10.5个ADCCLK周期。准确的转换时间总是SYSCLK循环数的整数。具体计时请参见13.12.1节中的计时图表和表格。
13.12.1 ADC时序图
- 以下图表显示了两个SOC在下列假设下的ADC转换时间:
- 将SOC0和SOC1配置为使用同一个触发器。
- 当触发器发生时,没有其他SOC在转换或挂起。
- 轮询指针处于SOC0先转换的状态。
- ADCINTSEL被配置为在SOC0转换结束时设置一个ADCINT标志(这个标志是否传播到CPU导致中断由PIE模块中的配置决定)
- 相关参数说明如表13-8所示。ADC时序如表13-9所示。





13.13其他信息
参考文献
1: TMS320F28004x Microcontrollers Technical Reference Manual (Rev. D).
最后
以上就是负责短靴最近收集整理的关于TMS320F280049学习笔记5_Analog-to-Digital Converter (ADC)13.1简介13.2ADC可配置性13.3SOC工作原理13.4SOC配置举例13.5ADC转换优先级13.6Burst模式13.7EOC和中断操作13.8后处理模块13.9开路/短路检测电路13.10上电顺序13.11ADC校准13.12ADC时序13.13其他信息参考文献的全部内容,更多相关TMS320F280049学习笔记5_Analog-to-Digital内容请搜索靠谱客的其他文章。
发表评论 取消回复