我是靠谱客的博主 含糊树叶,这篇文章主要介绍机器学习简介,现在分享给大家,希望可以做个参考。

先说点废话
最近入职之后一直在做一些机器学习相关的东西,通过一段时间的磨练也算是学到了不少东西(这里强烈推荐吴恩达老师的机器学习、深度学习的视频,对于初学者来说真的非常友好),所以打算开始写一个机器学习系列的博客,包括各种算法、损失函数、优化器等等,算是对自己最近学习的一些总结,同时也希望能够给大家带来一些帮助。这篇主要是做一下机器学习的简单介绍,后续的博客会慢慢深入的讲,如果有什么错误的话希望大佬们不吝赐教。就不多说废话了,上干货!
什么是机器学习
百度百科上机器学习的概念说的很吓人,其实他的概念很简单。下面我用我们更容易理解的方式来聊一聊。
我们知道现在比较常见的就是使用机器学习算法来进行预测。现在有一个函数y=f(x),这个函数其实就一个机器学习算法,在这个算法中,每个x值都有与之对应的一个y值,当我们在做预测的时候,通过给出的x值就可以预测出他的y值。
那么算法的学习过程在哪里呢?在一开始的时候,我们会给x指定了一些初始的参数,这些初始的参数基本上是不满足条件的,学习的过程就是在不断的调整参数,使它慢慢接近那个正确的参数。至于它是如何调整参数至接近正确的参数,这个我们以后再聊,现在只是简单介绍一下。
一个小例子
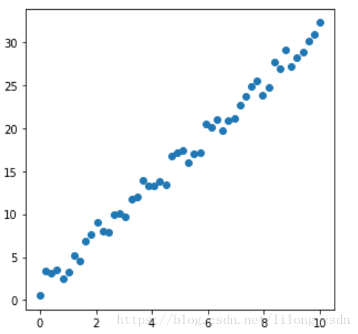
我们先做一些模拟数据:
这里写图片描述
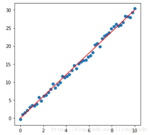
我做的这些数据大致满足y=3x,一共有50个数据点,在最开始的时候初始的参数可能是0.1,y=0.1x显然是不能模拟这些数据的,学习的过程就是在不断的调整参数至不断接近3的过程,当拟合的差不多的时候,我们就有了一个比较好的模型,假如现在有一个新的x=20,我们可以大致猜测出这个x对应的y值为60,这个就是机器学习的一个大概的过程。我把拟合的直线和散点图放在一起大家可以看一下:
这里写图片描述
代码

import numpy as np
import pandas as pd
import matplotlib.pyplot as plt

x = np.linspace(0,10,num=50)
noise = np.random.uniform(-1,1,size=50)
y = 3 * x + noise
y1 = 3 * x
plt.figure(figsize=(5,5))
plt.scatter(x,y)
plt.plot(x, y1, color="r")
plt.show()

最后

以上就是含糊树叶最近收集整理的关于机器学习简介的全部内容,更多相关机器学习简介内容请搜索靠谱客的其他文章。

本图文内容来源于网友提供,作为学习参考使用,或来自网络收集整理,版权属于原作者所有。
点赞(210)

评论列表共有 0 条评论

立即
投稿
返回
顶部